Гость bogdan84 Опубликовано 3 Августа, 2014 в 13:57 Жалоба Поделиться Опубликовано 3 Августа, 2014 в 13:57 Очень сильно загорелся желанием собрать усилок на лампах. Долго мучался а результат - гегератор шумов и в бонус радиоприемник. Как я сам понял заводиться предварительный каскад. Пробовал отключать выходной и подавать на него звук играло хорошо но оч слабо так как 14-я хосет розкачку. Схему и фоты монтажа прелогаю. Извиняюсь за качество нету фотика. Прошу сильно не пинать этопервый мой ламповик. Ссылка на комментарий Поделиться на другие сайты Поделиться
Гость vikq06 Опубликовано 3 Августа, 2014 в 19:58 Жалоба Поделиться Опубликовано 3 Августа, 2014 в 19:58 Померяй напряжение на анодах катодах и на сетках 6Н3П мультиметром относительно земли Ссылка на комментарий Поделиться на другие сайты Поделиться
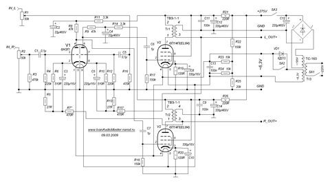
vitivsev Опубликовано 3 Августа, 2014 в 20:31 Жалоба Поделиться Опубликовано 3 Августа, 2014 в 20:31 (изменено) результат - гегератор шумов и в бонус радиоприемник... попробуйте сделать подключение как на рис. обратную связь пробовать отключить JP1 подобрать резистор обозначенный R5 2,7K* пробовать менять выводы выходного трансформатора, вторичная обмотка относительно подключения к минусовому проводу унч(земля) определиться с точкой земли, на монтаже все очень сумбурно _https://datagor.ru/amplifiers/tubes/165-tubes-6n3p-6p14p.html Изменено 4 Августа, 2014 в 07:15 пользователем vitivsev Ссылка на комментарий Поделиться на другие сайты Поделиться
Гость bogdan84 Опубликовано 4 Августа, 2014 в 10:19 Жалоба Поделиться Опубликовано 4 Августа, 2014 в 10:19 Прогрел 10 минут. Напряжения измерил на всех лампах. Усилитель выдает щелчки примерно частотой 2-3Гц, анодное в это время чутку проседает. Как косаюсь входа отверткой щелкает а пальцем фона вообще нету но иногда пробиваеться. ООС отключал начинает клацать сразу. Земли у меня сведены на винт водну точку которая сидит на шасси. Ссылка на комментарий Поделиться на другие сайты Поделиться
Гость misa Опубликовано 4 Августа, 2014 в 13:44 Жалоба Поделиться Опубликовано 4 Августа, 2014 в 13:44 Выдаёт щелчки с такой частотой, может возбуждаться по питанию, но, для чего тебе такой монтаж? Распояй с ламповых панелек. Гарантирую проблемы исчезнут. Посмотри на многих сайта в галереях есть примеры монтажа. Ссылка на комментарий Поделиться на другие сайты Поделиться
Гость bogdan84 Опубликовано 5 Августа, 2014 в 05:41 Жалоба Поделиться Опубликовано 5 Августа, 2014 в 05:41 Наверно возьмусь и перепаяю всю обвеску 6н3п там увижу как он себя поведет. Ссылка на комментарий Поделиться на другие сайты Поделиться
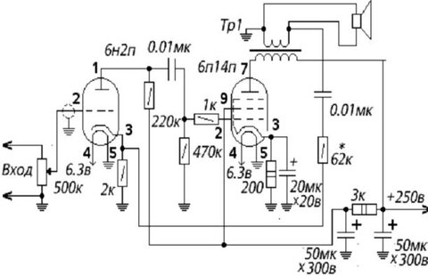
TANk Опубликовано 5 Августа, 2014 в 18:53 Жалоба Поделиться Опубликовано 5 Августа, 2014 в 18:53 По усилителю на 6Н3П и 6П14П у нас на форуме информации много. Первым делом вот эта вот тема https://forum.datagor.ru/index.php?showtopic=478&st=0 На 3-й странице обсуждения выложена даже печатная плата для него - это чтобы уже было трудно запутаться и избежать самовозбуждения при не очень качественном монтаже. На портале в разделе "ламповые усилители" тоже есть статья о сборке и модернизации этого усилителя. https://datagor.ru/amplifiers/tubes/165-tubes-6n3p-6p14p.html Можно еще посмотреть эти темы. https://forum.datagor.ru/index.php?showtopic=8722 https://forum.datagor.ru/index.php?showtopic=7606 https://forum.datagor.ru/index.php?showtopic=3425 Ссылка на комментарий Поделиться на другие сайты Поделиться
Гость vikq06 Опубликовано 5 Августа, 2014 в 19:39 Жалоба Поделиться Опубликовано 5 Августа, 2014 в 19:39 (изменено) У ламп нормальные режимы по постоянному току, осталось побороть возбуждение, хорошо-бы все выполнить на листе алюминия или на фольгированном куске если есть возможность. И лучше на панельке распаять с минимальной длиной как уже рекомендовали. И всё получится - схема рабочая. Изменено 5 Августа, 2014 в 19:51 пользователем vikq06 Ссылка на комментарий Поделиться на другие сайты Поделиться
Гость bogdan84 Опубликовано 6 Августа, 2014 в 09:51 Жалоба Поделиться Опубликовано 6 Августа, 2014 в 09:51 Да можно пробнуть но листа металического нету. На панельках думаю смогу но там мнодо деталюшек незнаю ли справлюсь. Сейчас уже закончил макетирование второй схемы но думаю она хуже по параметрам на удивление запела сразу но с легким фоном от такого монтажа. Ссылка на комментарий Поделиться на другие сайты Поделиться
vitivsev Опубликовано 6 Августа, 2014 в 11:19 Жалоба Поделиться Опубликовано 6 Августа, 2014 в 11:19 ...думаю она хуже по параметрам...но с легким фоном от такого монтажа...Вы показали стандартную схему усилителя, причем первый вариант(рис. _https://forum.datagor.ru/index.php?act=attach&type=post&id=29763) несколько неудачный наличием емкостей и резисторов(в Ом) делителей...Параметры УНЧ определятся не только лампами и соединительными элементами, но и трансформаторами - качеством их изготовления БП имеет не последнее место в УНЧ, судя по фото дросселя в питателе не предвидится... Ссылка на комментарий Поделиться на другие сайты Поделиться
Гость bogdan84 Опубликовано 6 Августа, 2014 в 14:25 Жалоба Поделиться Опубликовано 6 Августа, 2014 в 14:25 Я могу все это пересобрать по схеме которую показал выше, думаю без проблем но хочеться оставить 6н3п вместо 6н2п в схеме и попробовать заменить межкаскадный конденсатор на 0,1мкФ. Выходной транс стандартный ТВЗ 1-1. На фото дросселя нету могу смело добавить по питанию и исчезнет фон. Ссылка на комментарий Поделиться на другие сайты Поделиться
vitivsev Опубликовано 7 Августа, 2014 в 09:40 Жалоба Поделиться Опубликовано 7 Августа, 2014 в 09:40 (изменено) Я могу все это пересобрать по схеме которую показал выше, думаю без проблем но хочеться оставить 6н3п вместо 6н2п... как вариант поставить в эту уже рабочую схему 6н3п только учесть цоколь... на вид, лампы вроде бы одинаковые да не совсем... внутренний, так называемый, экран не всегда рекомендуют подключать, в каких то случаях на благо, а в каких то нет... Изменено 7 Августа, 2014 в 13:40 пользователем vitivsev Ссылка на комментарий Поделиться на другие сайты Поделиться
Рекомендуемые сообщения
Для публикации сообщений создайте учётную запись или авторизуйтесь
Вы должны быть пользователем, чтобы оставить комментарий
Создать учетную запись
Зарегистрируйте новую учётную запись в нашем сообществе. Это очень просто!
Регистрация нового пользователяВойти
Уже есть аккаунт? Войти в систему.
Войти