Гость sven-820H Опубликовано 10 Июля, 2014 в 15:51 Жалоба Поделиться Опубликовано 10 Июля, 2014 в 15:51 Друг отдал коробку sven sps-820 внутри всё есть кроме Темброблока. Купил 3 резистора диодную лампочку, по ом-ам 100... надо вроде на 50 но суть не в них, проводов нету, распайку не знаю... с форумов нашёл фото идентичное моему усилку. И фото регулятора громкости баса и трибли. Спецы помогите с распайкой... прям в голову вбил себе что сделаю... :smile: Добавлено после раздумий: не оставляйте неудел) человек такой если сказал что сделаю значит сделаю ) вон семью уже сколотил ) а Sven-820-ый не как не могу ( :smile: Ссылка на комментарий Поделиться на другие сайты Поделиться
Sergiy_83 Опубликовано 10 Июля, 2014 в 17:49 Жалоба Поделиться Опубликовано 10 Июля, 2014 в 17:49 Вот вам схема! SPS_820.rar Ссылка на комментарий Поделиться на другие сайты Поделиться
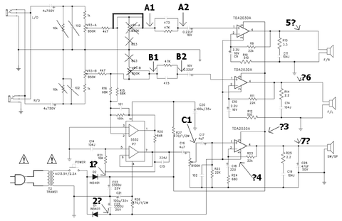
Chugunov Опубликовано 10 Июля, 2014 в 17:58 Жалоба Поделиться Опубликовано 10 Июля, 2014 в 17:58 Амир! Признаком хорошего тона является предоставление схемы. Почему её должны искать другие? Тем более, что ее можно найти. Без схемы разговора быть не может. Определить, та ли это схема, можете только Вы. Если та, то. 1. Пока НЕЛЬЗЯ ПОДКЛЮЧАТЬ акустику! (Если сгорит, это будет хорошо?) 2. Надо найти на плате по схеме, провода из каких точек по схеме выходят из платы. Я предположительно написал A B C. Уточните! 3. Ломать глаза и искать по вашим фото, я не буду. 4. ПодключИте питание. Если нет дыма, измерьте и запишите постоянные напряжения в указанных (?) точках. 5. Детали перечеркнуты дважды отсутствуют, один раз - могут быть, пока они роли не играют (канал УНЧ я пока не трогал - не всё сразу). 6. Жирной линией я показал как надо будет подключить регулятор громкости (другие провода надо подключать тоже, само собой). 7. Регулятор громкости понадобится, не обязательно как на схеме. 8. Что такое "светодиодная лампочка" я не знаю :smile: 9. "человек такой если сказал что сделаю значит сделаю" Посмотрим :smile: Ссылка на комментарий Поделиться на другие сайты Поделиться
Гость sven-820H Опубликовано 10 Июля, 2014 в 18:31 Жалоба Поделиться Опубликовано 10 Июля, 2014 в 18:31 спасибо за информацию ! как домой приеду сразу же займусь ) схему приложить забыл, исправлюсь ) Ссылка на комментарий Поделиться на другие сайты Поделиться
Рекомендуемые сообщения
Для публикации сообщений создайте учётную запись или авторизуйтесь
Вы должны быть пользователем, чтобы оставить комментарий
Создать учетную запись
Зарегистрируйте новую учётную запись в нашем сообществе. Это очень просто!
Регистрация нового пользователяВойти
Уже есть аккаунт? Войти в систему.
Войти