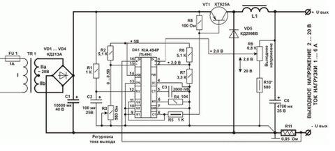
Гость химик Опубликовано 1 Марта, 2014 в 14:41 Жалоба Поделиться Опубликовано 1 Марта, 2014 в 14:41 Помогите решить проблемку. Неоткрываеться составная пара транзисторов включенная по схеме Шиклаи. Транзисторы применил 2n3055 и 2sa1306, вроде бы это прямая замена указанных на схеме транзисторов. При подаче питания резистор 51 Ом сразу превратился в свечку. На всех выводах транзистора 1306 присутствует напряжение питания. Оба транзистора целые. Как я понял, этот сгоревший резистор нужен для ускорения закрытия мощного транзистора и работать должно и бе него? Вот схема устройства С откинутой базой от микросхемы, импульсы ШИМа идут как с учебника. При подключенном транзисторе, на базе наблюдаеться постоянка. Ссылка на комментарий Поделиться на другие сайты Поделиться
sstvov Опубликовано 1 Марта, 2014 в 16:48 Жалоба Поделиться Опубликовано 1 Марта, 2014 в 16:48 При подаче питания резистор 51 Ом сразу превратился в свечку.Единственная причина по которой может сгореть это сопротивление это неправильное включение транзисторов или их неисправность (обрыв в эмиттере npn) Ссылка на комментарий Поделиться на другие сайты Поделиться
Гость spb-nik Опубликовано 1 Марта, 2014 в 17:30 Жалоба Поделиться Опубликовано 1 Марта, 2014 в 17:30 Это, я так понял Вы собрали аналог транзистора КТ825 на рассыпухе. А где вы его взяли? Аналог КТ825 собирается по следующей схеме: Ссылка на комментарий Поделиться на другие сайты Поделиться
Гость химик Опубликовано 1 Марта, 2014 в 17:46 Жалоба Поделиться Опубликовано 1 Марта, 2014 в 17:46 Друг принес распечатку, попросил собрать. В описании был описан срособ замены 825 этой связкой. Сам удивился такой заменой, но в гугле нашел обьяснение, что такой способ дает меньшее падение на двух переходах транзисторов. Транзисторы дорогие, менять на другие, ударит мне по карману. Только что проверил еще раз, подключены согласно схеме и исправны. Ссылка на комментарий Поделиться на другие сайты Поделиться
sstvov Опубликовано 1 Марта, 2014 в 18:34 Жалоба Поделиться Опубликовано 1 Марта, 2014 в 18:34 химик У вас сопротивление на 51 Ом включено между Б-Э, значит напряжение на нём не может превысить 0,8 вольт. При таком напряжение на резисторе должно выделяться чуть больше 12 милливатт. Сгореть свечкой он может только если напряжение во много-много раз больше. А большее напряжение может быть только в случае каких либо ошибок. Так что ищите ошибки в сборке транзисторов пока не найдёте. Схема там правильная должна работать. Ссылка на комментарий Поделиться на другие сайты Поделиться
Гость химик Опубликовано 2 Марта, 2014 в 08:14 Жалоба Поделиться Опубликовано 2 Марта, 2014 в 08:14 (изменено) :smile: Вот и верь теперь гуглу :smile: Заменил n-p-n тразистор на p-n-p и ломаю теперь голову. 2n3055 все таки сгорел походу, база эмитер незвонитья, база колектор 120 Ом в обе стороны Изменено 2 Марта, 2014 в 11:17 пользователем химик Ссылка на комментарий Поделиться на другие сайты Поделиться
Wal Опубликовано 3 Марта, 2014 в 12:35 Жалоба Поделиться Опубликовано 3 Марта, 2014 в 12:35 Друг принес распечатку, попросил собрать. В описании был описан срособ замены 825 этой связкой. Сам удивился такой заменой, но в гугле нашел обьяснение, что такой способ дает меньшее падение на двух переходах транзисторов. Транзисторы дорогие, менять на другие, ударит мне по карману. Только что проверил еще раз, подключены согласно схеме и исправны. Транзисторы дорогие, но сгоревшие - менять всё равно придётся. КТ825 сейчас рублей 15 стоит. Не проще (и дешевле) будет всё сделать как в оригинале? Ссылка на комментарий Поделиться на другие сайты Поделиться
Гость химик Опубликовано 3 Марта, 2014 в 20:07 Жалоба Поделиться Опубликовано 3 Марта, 2014 в 20:07 Транзисторы дорогие, но сгоревшие - менять всё равно придётся.КТ825 сейчас рублей 15 стоит. Не проще (и дешевле) будет всё сделать как в оригинале? У нас это крутой дефицит, видел у одного на рынке - 40 гривней попросил. Вот думаю, а если поставить какой нибудь IRF как в АТХ? Ссылка на комментарий Поделиться на другие сайты Поделиться
Lexter Опубликовано 4 Марта, 2014 в 19:54 Жалоба Поделиться Опубликовано 4 Марта, 2014 в 19:54 ...а если поставить какой нибудь IRF... С p-каналом, от 55 В и от 10 А - запросто. Надо будет только пересчитать делитель R8/R5, чтобы обеспечить напряжение открывания на затворе Ток через делитель можно будет даже уменьшить раза в два. Ссылка на комментарий Поделиться на другие сайты Поделиться
FOLKSDOICH Опубликовано 5 Марта, 2014 в 05:39 Жалоба Поделиться Опубликовано 5 Марта, 2014 в 05:39 Хорошая статейка в тему. Импульсные_стабилизаторы_на_494.zip Ссылка на комментарий Поделиться на другие сайты Поделиться
Рекомендуемые сообщения
Для публикации сообщений создайте учётную запись или авторизуйтесь
Вы должны быть пользователем, чтобы оставить комментарий
Создать учетную запись
Зарегистрируйте новую учётную запись в нашем сообществе. Это очень просто!
Регистрация нового пользователяВойти
Уже есть аккаунт? Войти в систему.
Войти