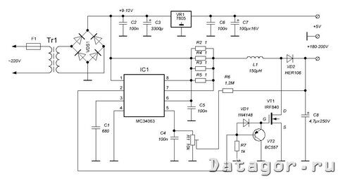
Гость 2UnLimiTeDD Опубликовано 1 Февраля, 2014 в 12:53 Жалоба Поделиться Опубликовано 1 Февраля, 2014 в 12:53 (изменено) Т.е. вы получили 180 В из 20 В при токе нагрузки 50 мА?Если так, может быть вы уже наконец покажите нам ВАШУ РЕАЛЬНУЮ СХЕМУ со всеми номиналами/мощностями/названиями/типами? А может у вас получится и 250...300 из 12? Удобное анодное... :smile: Прошу: Номиналы все со схемы, но был только irf710 что ни как и не должно сказаться, делитель собран на резисторах 1МОм и 3кОм + подстроечный на 10кОм, что дает от 80 до 230 вольт подстройку... Так же замечу, на схеме не показано, катушку лучше не меньше чем на 1А и номенал катушки и конденсатора С2 не критичны, ± можно брать близкие, они только влияют на частоту преобразования. И да, запучтил сейчас от 12вольт для наглядности, на выходе ин-12, так же для наглядности (на 6н1п не видно было бы...) Изменено 1 Февраля, 2014 в 12:57 пользователем 2UnLimiTeDD Ссылка на комментарий Поделиться на другие сайты Поделиться
Datagor Опубликовано 3 Февраля, 2014 в 15:22 Жалоба Поделиться Опубликовано 3 Февраля, 2014 в 15:22 Антон Дмитриевич, это крута! Мужик сказал, мужик сделал. Спасибо, мои аплодисменты. :smile: Помоему это тянет на вашу вторую полезную статью!!! Помощь нужна? Ссылка на комментарий Поделиться на другие сайты Поделиться
Гость 2UnLimiTeDD Опубликовано 3 Февраля, 2014 в 21:02 Жалоба Поделиться Опубликовано 3 Февраля, 2014 в 21:02 (изменено) Антон Дмитриевич, это крута!Мужик сказал, мужик сделал. Спасибо, мои аплодисменты. :smile: Помоему это тянет на вашу вторую полезную статью!!! Помощь нужна? Спасибо! Можно и статью, только тогда надо еще поэксперементировать, надо проверить на максимальные нагрузки... проще говоря посмотреть на что эта микра способна в том или ином исполнении... Изменено 3 Февраля, 2014 в 21:02 пользователем 2UnLimiTeDD Ссылка на комментарий Поделиться на другие сайты Поделиться
logvoleg Опубликовано 4 Февраля, 2014 в 06:53 Жалоба Поделиться Опубликовано 4 Февраля, 2014 в 06:53 Блин, не верится что она это может... Но против фактов не попрешь. Сам бы не решился так использовать, ориентируясь на даташиты искал бы что то более высоковольтное. Статью в студию, реально полезное дело получится! Ссылка на комментарий Поделиться на другие сайты Поделиться
jgl Опубликовано 4 Февраля, 2014 в 08:42 Жалоба Поделиться Опубликовано 4 Февраля, 2014 в 08:42 Этой схеме уже много-много лет, к примеру в _https://datagor.ru/microcontrollers/1878-nixie-tube-clock-gps.html, применен такой же преобразователь 12 В в 200 В, работает стабильно, может тянуть 6 ламп ИН-12, примерно по 2 мА и точку - 1 мА. Итого до 15 мА влегкую и практически ничего не греется. Единственное, для более правильного управления полевым транзистором добавлено несколько деталюшек, так сказать "полудрайвер", ну и конечно нужен "правильный" дросель на ток не менее 1 А. Ссылка на комментарий Поделиться на другие сайты Поделиться
Рекомендуемые сообщения
Для публикации сообщений создайте учётную запись или авторизуйтесь
Вы должны быть пользователем, чтобы оставить комментарий
Создать учетную запись
Зарегистрируйте новую учётную запись в нашем сообществе. Это очень просто!
Регистрация нового пользователяВойти
Уже есть аккаунт? Войти в систему.
Войти