nub Опубликовано 29 Ноября, 2013 в 12:57 Жалоба Поделиться Опубликовано 29 Ноября, 2013 в 12:57 Попался мне чудо усилок известный как mengyue mnip14 (он же aria minip14, он же music angel) по другим сведениям miniL4 таблички на нем нет - Выходной каскад собран на лампах 6P14 (4). - В предварительном усилителе используются 6N3 (2). Звук более менее приличный, верха местами задраны, бас ватный и очень короткий Во первых меня смутили лампы без маркировки которые должны быть по описанию 6N3, в интернете везде пишут что это аналог 6н3п но внутренности отличаются, воткнул 6н3п советские, даже накал не горит. воткнул 6н1п запели чуть похуже и потише чем китайские (возможно потому что сильно поезженные из телевизора вроде). самое интересное что в их модельном ряде встречаются 6N3 6N2 лампы а 6N1 не видел 6P14 вроде похожи на наши и с маркировкой поэтому перетыкать не стал да и одна у меня всего советская. Залез во внутрь, никакого ALPS и конденсаторов ERO конечно не обнаружил ) но собрано все довольно аккуратно и на печатной плате из деталей разглядел 180 мФ 315 в - 4 штуки 220 мФ 200 в - 2 штуки mkt 1 мФ 275 в - 4 штуки 220 мФ 6.3 в - 4 штуки 100 мФ 50 в 4 штуки кучка резисторов и вроде какие то подстроечные лампы греют похлеще калорифера, незнаю рабочий это их режим нет Вот собственно хотелось узнать кто что думает по схеме, реальным характеристикам и можно ли его улучшить, модернизировать или полностью переработать. и некоторое подобие схемы но она как я примерно вижу отличается от того что у меня Ссылка на комментарий Поделиться на другие сайты Поделиться
Гость igor1969 Опубликовано 29 Ноября, 2013 в 13:57 Жалоба Поделиться Опубликовано 29 Ноября, 2013 в 13:57 Я б печатку в топку и навесным монтажем все заново собрал, все детали б заменил (это если опыт есть). А пока заменить электролиты на приличные, их зашунтировать приличными конденсаторами, поставить нормальный переменник, причесать (заменить на нормальные) провода Ссылка на комментарий Поделиться на другие сайты Поделиться
TANk Опубликовано 29 Ноября, 2013 в 14:00 Жалоба Поделиться Опубликовано 29 Ноября, 2013 в 14:00 6н3п. 5670, 6N3 это полные аналоги по параметрам. Внешне могут достаточно сильно различаться у разных производителей. Особенность цоколевки в том, что она симметричная. Накал подан на 1 и 9 выводы, 5 вывод внутренний экран ну и стальные электроды симметрично 2-8 - катоды, 3-7 - сетки 4-6 аноды. Здесь же я на фото вижу что 1 вывод драйверной лампы это анод, а не накал. Соответственно цоколевка у ламп соответствует цоколевке 6Н1П, 6Н2П, 6Н23П Монтаж аккуратный - это очень мягко сказано. Лучший вариант, чтобы не гадать - это срисовать схему с вашего усилителя (она будет похожа на приведенную) но на ней должны быть номиналы тех деталей, которые установлены у вас и напряжения, которые на электродах ваших ламп. Уже сходу меня удивляют резисторы красный-красный-зеленый - это, если мне склероз не изменяет 2.2МОм. И это судя по фото - анодный резистор драйверной лампы? Для 6Н1П, 6Н23П он должен быть порядка 22-47 кОм для 6Н2П примерно 100-150 кОм. Вобщем похоже что китайский разум был очень темным и мрачным, когда создавал это произведение искусства. Ждем срисованную схему с номиналами, чтобы дать более точные рекомендации куда и как копать. Либо вариант второй - Оставив в этом корпусе трансформаторы, и лампы собрать все заново по правильной схеме и получить правильный качественный звук. Ссылка на комментарий Поделиться на другие сайты Поделиться
nub Опубликовано 29 Ноября, 2013 в 14:06 Автор Жалоба Поделиться Опубликовано 29 Ноября, 2013 в 14:06 Ждем срисованную схему с номиналами, чтобы дать более точные рекомендации куда и как копать. Либо вариант второй - Оставив в этом корпусе трансформаторы, и лампы собрать все заново по правильной схеме и получить правильный качественный звук. Попробую срисовать, но там еще с обратной стороны печатки детали есть Хочу сказать что для китайца он довольно качественно и мелодично играет, абсолютно без фона и музыкально что меня удивило, особенно что лампы не из инструкции стоят )) Ссылка на комментарий Поделиться на другие сайты Поделиться
TANk Опубликовано 29 Ноября, 2013 в 14:06 Жалоба Поделиться Опубликовано 29 Ноября, 2013 в 14:06 А пока заменить электролиты на приличные, Nippon Chemicon которые на фото вполне приличные конденсаторы. По крайней мере в наших магазинах приличнее найти очень сложно. Еще один косяк. Почему анодные резисторы драйверов подключены не на плюс питания, а на аноды выходных ламп? И это только при первом беглом взгляде на фото монтажа. Фтопку!. Если там все так напаяно в пьяном виде левой китайской пяткой. Собирать все по новому и по правильному. Это не так сложно как кажется. Ссылка на комментарий Поделиться на другие сайты Поделиться
nub Опубликовано 29 Ноября, 2013 в 15:41 Автор Жалоба Поделиться Опубликовано 29 Ноября, 2013 в 15:41 (изменено) Nippon Chemicon которые на фото вполне приличные конденсаторы. По крайней мере в наших магазинах приличнее найти очень сложно. Еще один косяк. Почему анодные резисторы драйверов подключены не на плюс питания, а на аноды выходных ламп? И это только при первом беглом взгляде на фото монтажа. Фтопку!. Если там все так напаяно в пьяном виде левой китайской пяткой. Собирать все по новому и по правильному. Это не так сложно как кажется. у меня в магазине только jamicon кондеры больше никаких по новому и правильному это как, схему же надо, чет я двухтактов на этих лампах не нагуглил или вы имеете ввиду эту по правльному пересобрать и вопрос как напряжение на электродах мерить? между электродом и чем, лампы надо для этого вытаскивать? Добавлено после раздумий: Я б печатку в топку и навесным монтажем все заново собрал, все детали б заменил (это если опыт есть). А пока заменить электролиты на приличные, их зашунтировать приличными конденсаторами, поставить нормальный переменник, причесать (заменить на нормальные) провода я боюсь навесным, корпус довольно узкий, вдруг какая нибудь деталь корпуса коснется и убъет кого нибудь Изменено 29 Ноября, 2013 в 15:38 пользователем nub Ссылка на комментарий Поделиться на другие сайты Поделиться
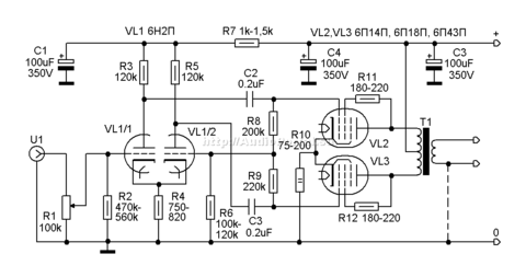
TANk Опубликовано 29 Ноября, 2013 в 19:17 Жалоба Поделиться Опубликовано 29 Ноября, 2013 в 19:17 у меня в магазине только jamicon кондеры больше никаких Поэтому на их фоне установленные китайцами Ниппоны почти ХайЭнд. Это без шуток. Очень хорошие конденсаторы и это не только мое мнение. чет я двухтактов на этих лампах не нагуглил или вы имеете ввиду эту по правльному пересобрать Если пересобрать это по правильному, тоесть исправить ошибки в монтаже сделанные китайцами. то должна получиться примерно такая схема. очень подозреваю, что печатная плата была изначально разведена по очень похожей схеме, а потом в ней заменили входные лампы с 6н3П на 6Н2П и наколбасили уже деталями сверху и снизу совсем не по начальной задумке разработчика. Напряжение на электродах ламп меряются относительно земли (корпуса усилителя). Черный провод тестера в дырочку от винтика, которым прикручивается нижняя крышка, а красным по ножкам анод катод сетка для входных ламп и анод, катод, сетка, вторая (экранная сетка) для выходных ламп. Насчет узкого корпуса Навесной монтаж не обязательно должен висеть соплями во все стороны. Его можно аккуратно сделать на плате. Вот тут примеры такого монтажа. Берется плата из текстолита или другого термостойкого и достаточно прочного материала. Сверлим в ней отверстия для выводов деталей и соединяем эти детали между собой проводками. Для единичного изделия способ достаточно приемлемый. Вовсю использую. https://datagor.ru/uploads/posts/2010-07/1278270522_ris10.jpg https://datagor.ru/uploads/posts/2010-07/1278270576_ris04.jpg https://forum.datagor.ru/index.php?act=atta...st&id=17297 Ссылка на комментарий Поделиться на другие сайты Поделиться
nub Опубликовано 30 Ноября, 2013 в 15:04 Автор Жалоба Поделиться Опубликовано 30 Ноября, 2013 в 15:04 (изменено) пытался разрисовать как мог, возможно некоторые дорожки, а так же детали из под низу(там только резисторы), не заметил, вид получается со стороны платы как корпус открыл так и нарисовал (если сравнивать с фотками в первом посте, то перевернуть вверх ногами) кстати воткнул лампу 6н2п она тоже поет (одна уменя), но стоят все таки 6н1п судя по внешнему виду. ну и за компанию фотка трансов Изменено 1 Декабря, 2013 в 06:33 пользователем nub Ссылка на комментарий Поделиться на другие сайты Поделиться
nub Опубликовано 6 Декабря, 2013 в 17:16 Автор Жалоба Поделиться Опубликовано 6 Декабря, 2013 в 17:16 воткнул одну советскую 6п14п играет, только одна колонка чуть громче. Ссылка на комментарий Поделиться на другие сайты Поделиться
TANk Опубликовано 6 Декабря, 2013 в 20:01 Жалоба Поделиться Опубликовано 6 Декабря, 2013 в 20:01 Посмотрел на схему, которая срисована. Я то думал вы нарисуете не монтажную схему с печатной платой, а по монтажной схеме и печатной плате нарисуете принципиальную. Судя по тому что нарисовано на монтажной схеме усилитель по схеме очень похож на тот, который я привел в №7. некоторые отличия имеются, но без перерисовки правильной принципиальной схемы их не увидишь :angry: воткнул одну советскую 6п14п играет, только одна колонка чуть громче. Вообщето в выходной каскад двухтактного усилителя надо ставить одинаковые лампы. Причем очень желательно не просто одного названия и одного производителя, но еще и подобранные в пару по одинаковости параметров. Различия по громкости могут как раз быть обусловлены тем что лампы в одном канале получились разными по своим электрическим параметрам. Ссылка на комментарий Поделиться на другие сайты Поделиться
nub Опубликовано 7 Декабря, 2013 в 06:50 Автор Жалоба Поделиться Опубликовано 7 Декабря, 2013 в 06:50 с принципиальными схемами у меня все сложно )) но попробую нарисовать )) Ссылка на комментарий Поделиться на другие сайты Поделиться
nub Опубликовано 7 Декабря, 2013 в 09:45 Автор Жалоба Поделиться Опубликовано 7 Декабря, 2013 в 09:45 (изменено) в принципе схема соответсвует этой схеме, отличие только в номиналах некоторых деталей. либо это и есть схема, просто выход был переделан под лампу 6п14п вместо 6п1п (их же нельзя просто переставить?) попробую только теперь собрать все воедино напряжение по лампам 1 6н1п 1 нога 108 В, 3 нога 1,5 В, 6 нога 103 В, 8 нога 1,5 В 2 6н1п 1 нога 96,7 В, 3 нога 1,5 В, 6 нога 99,5 В, 8 нога 1,5 В 1 6п14п 3 нога 8 В, 6 нога 272 В, 9 нога 262 В Токи незнаю как мерить, мультиметр нули показывает между ногами и корпусом, только на 3 ноге 6п14п показывает 135 мА Изменено 8 Декабря, 2013 в 06:16 пользователем nub Ссылка на комментарий Поделиться на другие сайты Поделиться
Рекомендуемые сообщения
Для публикации сообщений создайте учётную запись или авторизуйтесь
Вы должны быть пользователем, чтобы оставить комментарий
Создать учетную запись
Зарегистрируйте новую учётную запись в нашем сообществе. Это очень просто!
Регистрация нового пользователяВойти
Уже есть аккаунт? Войти в систему.
Войти