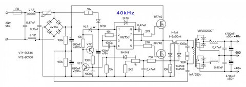
Гость termen Опубликовано 22 Ноября, 2013 в 08:16 Жалоба Поделиться Опубликовано 22 Ноября, 2013 в 08:16 Доброго времени суток! Делаю маленький комбик (Рвых=1Вт), решил использовать для анодного питалова преобразователь, дабы не ставить громоздкие таны. Преобразователь вот по этой схеме +https://bsvi.ru/uploads/10254b0cd1c5_14EC1/2153.pdf +https://bsvi.ru/impulsnyj-preobrazovatel-dlya-lampovyx-predusilitelej/ Полевики поставил IRF603B, резисторі R4 и R2 поставил номиналом 100 ом. Ток нагрузки около 18мА. Напряжение проседает от 270в (холостой ход) до 120в. Если я правильно пронял статью, то нужно перемотать транс и увеличить ёмкость выходного конденсатора. Подскажите, пожалуйста, господа. Спасибо Ссылка на комментарий Поделиться на другие сайты Поделиться
Гость victors Опубликовано 24 Ноября, 2013 в 07:59 Жалоба Поделиться Опубликовано 24 Ноября, 2013 в 07:59 Tetmen, Под какой нагрузкой у тебя проседает выходное напряжение? Какой сердечник ты использовал? Расчёт трансформатора для такого, двухтактного (полумостового), БП, с наростанием подробностей, описан в следующих статьях. ж.Радио №11 1987 стр 43, Радио №4 2005 стр 35 и ж. Радиолюбитель № 7 1996г. стр. 13. Чтобы ещё лучше разобраться в том, как работают и рассчитываются (вручную, на простом калькуляторе) различные импульсные источники питания, полезно прочитать цикл статей А. Петорва «Индуктивности, дроссели, трансформаторы», опубликованный в журналах Радиолюбитель с №11, 1995 по №5 1997г. Добавлено после раздумий: И ещё, в схеме преобразователя, "холодный" вывод первичной обмотки, противоположный транзисторам, заземлён через пару конденсаторов. Это мягко говоря, "не совсем хорошее схемотехническое решение". Посмотри схемы полумостовых преобразователей, хоть китайских хот каких других, на IR2153 или других ИС. Только в той схеме, которую ты выбрал, решено сэкономить на конденсаторе. Может в этом проекте и другие ошибки есть. Нужно проверять внимательно. Обычно "холодный вывод обмотки подключают к обшей точке двух, последовательно соединённых конденсамторов ок. 1 μFх160В, включённыз между плсом питания и общим проводом сетевой части. А когда хотят сэкономить, ставять один конденсатор 1 μFх250 в и подключают его опять же, к средней точек двух, соединённых последовательно электролитических конденсаторов, на 160В минимум. Емкость этих электролитических конденсаторов, примерно, 1 μF на 1 Вт нагрузки (с учётом КПД). Добавлено после раздумий: Сейчас посмотрел - в этой схеме, батарейное питание, так что напряжение электролитических конденсаторовможет быть гораздо меньше, но их включение от напряжения не зависит. И раз там удвоитель - нужно смотреть, какие в нём конденсаторы (ёмкость, как минимум) Ссылка на комментарий Поделиться на другие сайты Поделиться
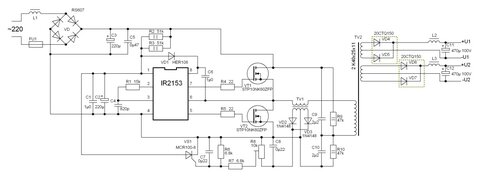
metrolog Опубликовано 24 Ноября, 2013 в 09:17 Жалоба Поделиться Опубликовано 24 Ноября, 2013 в 09:17 (изменено) Свободный конец первичной обмотки (выв.1) лучше подключать классическими способами: Ещё важнее правильно рассчитать трансформатор. Не нужно повторять приведённые автором моточные данные, неизвестно какой у него был магнитопровод. Только не рекомендую делать расчет самостоятельно, в сети есть очень хорошие программы для этого дела. Изменено 24 Ноября, 2013 в 09:23 пользователем metrolog Ссылка на комментарий Поделиться на другие сайты Поделиться
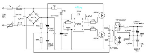
ads Опубликовано 25 Ноября, 2013 в 08:37 Жалоба Поделиться Опубликовано 25 Ноября, 2013 в 08:37 Насколько я понял, тут - https://datagor.ru/musicbox/1750-preamp-engl-e530.html - использован именно такой преобразователь. И работает. Ссылка на комментарий Поделиться на другие сайты Поделиться
Гость termen Опубликовано 1 Декабря, 2013 в 17:06 Жалоба Поделиться Опубликовано 1 Декабря, 2013 в 17:06 Ток померять возм. нету,т.к. милиаперметр с точностью не дружит. Падение напряжения на резисторе 4.7к в выходном фильтре около 22в. Ссылка на комментарий Поделиться на другие сайты Поделиться
Рекомендуемые сообщения
Для публикации сообщений создайте учётную запись или авторизуйтесь
Вы должны быть пользователем, чтобы оставить комментарий
Создать учетную запись
Зарегистрируйте новую учётную запись в нашем сообществе. Это очень просто!
Регистрация нового пользователяВойти
Уже есть аккаунт? Войти в систему.
Войти