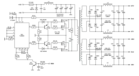
Гость serega9 Опубликовано 16 Июля, 2013 в 06:06 Жалоба Поделиться Опубликовано 16 Июля, 2013 в 06:06 (изменено) Приветствую всех Датагорцев и гостей! Собираю преобраз. Почитав форум, понял что схема уже зажевана и затерта до дыр, но ответов на мои вопросы не нашел. Просьба не ругать меня, я не профессионал. Вот она: Отличие от оригинала только в подрисованной мной III обмотке на 50В Времязадающая цепочка у меня R 10k, а С 2,2nF, получилось 50кГц, остальное все точно по схеме. Решил ее собрать. Развести печатку решил сам, что-бы все детальки встали на свои места, они ведь у всех разных размеров. Нарисовал, вытравил, собрал все кроме силовой части. Подал питание от аккумулятора 12.5В (от бесперебойника), микруха заработала сразу, на 9 и 10 ноге вот Вроде импульсы красивые, ровные, без помех, на мой взгляд. Вопрос: Нормальная ли это амплитуда? Примерно 7-8В, (В/Дел 5В) Далее впаял полевики, без трансформатора. На первичке не смог нащупать никаких импульсов, но Ц-шка показывает 12В постоянки Вот что на затворах (В/Дел 5В): Честно не знаю, хороши ли эти импульсы, правильно ли работает? Тоже смущает амплитуда, тоже 7В примерно. И ещё постоянка на первичке эта... Можно ли впаивать трансформтр? Я думаю что на трансформатор то импульсы нужны а не постоянка 12В, что не так? Спасибо! Изменено 17 Июля, 2013 в 01:05 пользователем serega9 Ссылка на комментарий Поделиться на другие сайты Поделиться
Гость serega9 Опубликовано 19 Июля, 2013 в 02:34 Жалоба Поделиться Опубликовано 19 Июля, 2013 в 02:34 (изменено) Впаял трансформатор и все встало на свои места. При питании 12В, на первичке 20В, прямоугольных импульсов, матнул для пробы шесть витков вторичку, получил ±17,5В. Без нагрузки ток ХХ 20мА. Пока не точные данные т.к. аккумулятор дохленький, при 20 омах нагрузки, напряжение на аккумул. просело до 6В. Нужно при реальном питании мерить. Поменял кондер на 1нФ, получил частоту на ЗГ 110кГц. Изменено 19 Июля, 2013 в 02:36 пользователем serega9 Ссылка на комментарий Поделиться на другие сайты Поделиться
Гость serega9 Опубликовано 6 Декабря, 2015 в 12:42 Жалоба Поделиться Опубликовано 6 Декабря, 2015 в 12:42 (изменено) Сам с собой тут беседую, ну и ладно. Прошло больше двух лет, ПН работает до сих пор. Схема хорошая, простая, проверенная. Изменено 6 Декабря, 2015 в 12:55 пользователем serega9 Ссылка на комментарий Поделиться на другие сайты Поделиться
Datagor Опубликовано 6 Декабря, 2015 в 13:25 Жалоба Поделиться Опубликовано 6 Декабря, 2015 в 13:25 Серёга, привет! Так ты бы не беседовал сам с собой, а поделился окончательной схемой, проверенной печаткой и четко по шагам описал бы намотку импульсного транса. Глядишь и народ бы набежал :biggrin: Я например при всём желании ничего умного тебе не отвечу, т.к. опыт в ИБП сводится к перемотке выходных трансов от Ташибры на разные напряжения. Ссылка на комментарий Поделиться на другие сайты Поделиться
ivan_by Опубликовано 6 Декабря, 2015 в 13:31 Жалоба Поделиться Опубликовано 6 Декабря, 2015 в 13:31 (изменено) 1 частоту задирать выше 50 Кгц не рекомендуется(чем выше частота тем нужно искать транзисторы другие...), я себе мотал по 5 витков в первичке на трансформаторе, так как ПН работает ведь не только от 12 вольт и меньше а также когда машина заведена то есть 14,5(это лично моё мнение), народ на форуме мотал и по 4 витка в первичке и тоже всё прекрастно работает. ... При питании 12В, на первичке 20В ... это что то не нормальное либо твой прибор не может нормально отобразить значения, либо цепь снаберов немного по наминалам не подходит...2 нет обратной связи по напряжению - это облегчает работу ПН, но под нагрузкой может "просидать" выходное напряжение. Изменено 6 Декабря, 2015 в 13:34 пользователем ivan_by Ссылка на комментарий Поделиться на другие сайты Поделиться
Гость serega9 Опубликовано 6 Декабря, 2015 в 14:49 Жалоба Поделиться Опубликовано 6 Декабря, 2015 в 14:49 (изменено) Привет мужики! Игорь: Уже несколько лет мечтаю написать хоть одну статью про свои поделки, да вот времени никак нинайти, фоток нафотано гора, а времени увы... Вот намотка трансформатора это самое интересное, правильно ты подметил, пальцы отваливаются и болят когда мотаешь. Первичка четыре витка, а те две уже и не помню. Пока холодец на плите варится, вмажу сейчас рюмашку и повыкладываю фотки этого ПН. :biggrin: Схема в первом сообщении окончательная, единственное что, я добавил к выходам по светодиоду на плечо с резистором, т.к. вычитал что когда без нагрузки работает то сердечник перенасыщается. Иван: Частота на генераторе 110КГц, если я правильно понимаю, на одно плечо 55КГц. Не-не я про 20 вольт маленько приврал, осциллографы довольно старые... один 1990 года второй 1989 года, как они еще до сих пор работают хрен их знает, врут но работают. Да напруга проседает под нагрузкой, но незначительно, видимо удачно намотал транс, не с первой попытки, но намотал. Изменено 6 Декабря, 2015 в 14:51 пользователем serega9 Ссылка на комментарий Поделиться на другие сайты Поделиться
Гость serega9 Опубликовано 6 Декабря, 2015 в 17:04 Жалоба Поделиться Опубликовано 6 Декабря, 2015 в 17:04 (изменено) Печатка Изменено 6 Декабря, 2015 в 17:23 пользователем serega9 Ссылка на комментарий Поделиться на другие сайты Поделиться
Гость serega9 Опубликовано 6 Декабря, 2015 в 17:31 Жалоба Поделиться Опубликовано 6 Декабря, 2015 в 17:31 (изменено) 1. Начало сборки 2. Первичная обмотка, без изоленты к сожелению фотки нет. 3. Сборка 4. Готово, но без транса 5. Готово 6. Намотано полностью и впаяно 7. Общий план 8. Под небольшой нагрузкой 9. Фотка платы еще одна 10. С усилителем, на соплях, от автоаккумулятора слушаю музыку. Усилитель 2.1 Изменено 6 Декабря, 2015 в 17:38 пользователем serega9 Ссылка на комментарий Поделиться на другие сайты Поделиться
Гость serega9 Опубликовано 6 Декабря, 2015 в 17:42 Жалоба Поделиться Опубликовано 6 Декабря, 2015 в 17:42 (изменено) Врятли комуто пригодится печатка, так как детали у всех разные, размеры и все такое. Трансформатор закреплен, и все собрано в корпусе, но этих фоток не нашел. ПН.rar Изменено 6 Декабря, 2015 в 17:46 пользователем serega9 Ссылка на комментарий Поделиться на другие сайты Поделиться
Datagor Опубликовано 7 Декабря, 2015 в 04:10 Жалоба Поделиться Опубликовано 7 Декабря, 2015 в 04:10 ... Врятли комуто пригодится печатка, так как детали у всех разные ... Несомненно пригодится! Гораздо проще подвигать размеры на проверенной сборкой плате, чем изобретать велосипед!Спасибо, Сергей! Ссылка на комментарий Поделиться на другие сайты Поделиться
ivan_by Опубликовано 7 Декабря, 2015 в 19:10 Жалоба Поделиться Опубликовано 7 Декабря, 2015 в 19:10 (изменено) задумка и реализация довольно хорошая, по опыту под долговременной нагрузкой больше 100 ватт, нехватит ни радиаторов охлаждения транзисторов, ни охлаждения диодам кдХХХХ, при долговременной нагрузке могут отпаятся. По поводу остального довольно неплохо выглядит :biggrin: Изменено 7 Декабря, 2015 в 19:11 пользователем ivan_by Ссылка на комментарий Поделиться на другие сайты Поделиться
Гость serega9 Опубликовано 8 Декабря, 2015 в 01:48 Жалоба Поделиться Опубликовано 8 Декабря, 2015 в 01:48 (изменено) задумка и реализация довольно хорошая, по опыту под долговременной нагрузкой больше 100 ватт, нехватит ни радиаторов охлаждения транзисторов, ни охлаждения диодам кдХХХХ, при долговременной нагрузке могут отпаятся. По поводу остального довольно неплохо выглядит :biggrin: В начале я сомневался по поводу размера радиатора, но опытным путем было установлено, а именно, нагружены обе выходных обмотки и каждое из них плечо, на одном висели две лампочки на втором два проволочных резистора (нипомню.. может 10-30Ом, зеленые, такие древние и довольно мощные), лампочки сотки, светились, а резисторы раскалились до красна но держали (поплавил ими по неосторожности собственноручно сделанный журнальный столик новый :wink: ), запитан ПН был от нормального автомобильного аккумулятора. Было лето и проработал в таком режиме довольно долго, ну как долго... убедился что температура больше не растет и все, я лишь ходил вокруг (че дурак замеры не снял) и счупал температуру. Так вот что хотел сказать в итоге. Диоды (мосты) ниразу не нагрелись, радиатор был чуть тепленький и также трансформатор. Водрузил все на соплях на переднее сидение (о чем потом пожалел, но это другая история) чтоб можно было контролировать нагрев и немного покатался. Усилок так вобще его не разогревал. На последней фотке видно усь, две ТДАшки и транзисторный на ТИПах. Вот както так. Не вру, все на практике. Изменено 8 Декабря, 2015 в 01:50 пользователем serega9 Ссылка на комментарий Поделиться на другие сайты Поделиться
Рекомендуемые сообщения
Для публикации сообщений создайте учётную запись или авторизуйтесь
Вы должны быть пользователем, чтобы оставить комментарий
Создать учетную запись
Зарегистрируйте новую учётную запись в нашем сообществе. Это очень просто!
Регистрация нового пользователяВойти
Уже есть аккаунт? Войти в систему.
Войти