Гость victors Опубликовано 20 Июня, 2013 в 10:14 Жалоба Поделиться Опубликовано 20 Июня, 2013 в 10:14 Всем привет, У одного хорошего человека, в сварочном аппарате сгорел термистор (NTC - чёрная шайба), сгорел так, что обуглился и рассыпался. Товарищ скорее электрик, чем электронщик, сварочник разобрал нашёл, что сгорело, сделал фотографии и показал мне. Видно, что термистор засунули под дроссель сетевого фильтра, так глубоко, что никакой конвекции вокруг него небыло, даже с принудительным обдувом. Также, похоже, что этот термистор стоял параллельно мощному низкоомному резистору, который теперь пыхтит один, и потихоньку подгорает... Если среди нас есть спецы, знакомые со схемотехникой сварочных аппаратов с ИБП, пожалуйста подскажите, какие термисторы, перед диодным мостом, там обычно применяются (схему для потерпевшего пока не нашли :-( ) Заранее благодарю. Ссылка на комментарий Поделиться на другие сайты Поделиться
Lexter Опубликовано 20 Июня, 2013 в 12:20 Жалоба Поделиться Опубликовано 20 Июня, 2013 в 12:20 (изменено) ... сгорел термистор (NTC - чёрная шайба)... перед диодным мостом Эту деталь применяют для ограничения броска тока заряда конденсаторов через выпрямитель при включении питания. Имеет три основных параметра: направление изменения сопротивления в зависимости от температуры (NTC - сопротивление уменьшается с ростом температуры), начальное сопротивление при 20 оС и рабочий ток. В холодном состоянии термистор имеет сопротивление, написанное на нём, а при нагреве оно сильно уменьшается. Нормальная температура этой детали около 80 градусов, причём принудительно охлаждать её нельзя, иначе при работе не будет достигнуто минимальное сопротивление. Вокруг неё обязательно должен быть воздушный зазор. Выбрать замену можно очень приблизительно. Надо прикинуть ток, потребляемый аппаратом в рабочем режиме, и найти на такой же или больше. Номинал начального сопротивления прикидывается исходя из максимально допустимого броска тока через выпрямитель (чтобы не превысился максимально-допустимый ток в импульсе для данных диодов). Обычно это где-то от 5 до 10 Ом. Например, если максимально-допустимый импульсный ток диодов 40А, то номинал термистора будет 220*1,41/40 = 8 Ом. Можно взять немного меньше, так как ток будет ограничен ещё и сопротивлением проводов, контактов, дросселей фильтров, внутренним сопротивлением конденсаторов. Если выбор ограничен, можно соединить два (но одинаковых) параллельно или последовательно. Изменено 20 Июня, 2013 в 12:53 пользователем Lexter Ссылка на комментарий Поделиться на другие сайты Поделиться
Гость victors Опубликовано 20 Июня, 2013 в 13:46 Жалоба Поделиться Опубликовано 20 Июня, 2013 в 13:46 Николай, спасибо за пояснения :-) Если на диодном мосту есть маркировка, буду подбирать термистор с оглядкой на ток моста. Если нет - "на глаз". Ставить буду на удлиннённых ножках, в изоляции, так, чтобы термистор обдувался, хотябы слегка. Ссылка на комментарий Поделиться на другие сайты Поделиться
ivan_by Опубликовано 26 Октября, 2015 в 15:44 Жалоба Поделиться Опубликовано 26 Октября, 2015 в 15:44 (изменено) установи резистор 10 ватт 50 Ом примерно, и забудь про термистор навсегда (довольно часто даже правильно рассчитанный термистор выходит из строя), все равно ведь после запуска дежурного блока питания сварочного аппарата срабатывает мощное реле и происходит запуск уже силового инвертора, а если оно не сработает то весь ток пойдёт (а может уже пошёл) через ваш термистор, отсюда и вылезла проблема... , резистор тоже довольно часто устанавливается в сварочных инверторах для ограничения тока заряда конденсаторов (470 μF. 2-3 штучки или 680 μF. аналогичного количества на 450 вольт). Изменено 26 Октября, 2015 в 15:51 пользователем ivan_by 1 Ссылка на комментарий Поделиться на другие сайты Поделиться
Гость teledoktor Опубликовано 27 Октября, 2015 в 11:27 Жалоба Поделиться Опубликовано 27 Октября, 2015 в 11:27 Сколько инверторов чинил варисторов не попадалось, просто стоит в качестве предохранителя резистор до 220 ом. Через этот резистор запитывается задающий генератор (контролёр)и если кз нету идёт команда на реле которое перемыкает своеобразный предохранитель (резистор). Всё запитано от общего мощного выпрямителя - ежели транзисторы "иджбт" битые то всё напряжение питания падает на этом резисторе. Поэтому надо смотреть схемное решение этого аппарата. И рекомендую чаще продувать воздухом инвертор - все неприятности от пыли с окалиной... через лак подшивают. Ссылка на комментарий Поделиться на другие сайты Поделиться
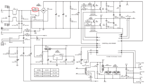
SERGDEMON Опубликовано 15 Ноября, 2020 в 11:25 Жалоба Поделиться Опубликовано 15 Ноября, 2020 в 11:25 Здравствуйте.Да случилась и у меня такая беда.Раз поменял термисторы,два,три.А в итоге IVAN_BY оказался абсолютно прав.Всё дело в релюшке,которая на его схеме находится под термистором.Поменял реле и забыл проблему Ссылка на комментарий Поделиться на другие сайты Поделиться
Рекомендуемые сообщения
Для публикации сообщений создайте учётную запись или авторизуйтесь
Вы должны быть пользователем, чтобы оставить комментарий
Создать учетную запись
Зарегистрируйте новую учётную запись в нашем сообществе. Это очень просто!
Регистрация нового пользователяВойти
Уже есть аккаунт? Войти в систему.
Войти