Гость vakson Опубликовано 7 Июня, 2013 в 04:47 Жалоба Поделиться Опубликовано 7 Июня, 2013 в 04:47 Давно уже в голове зрела идея собрать усилитель для наушников на каком-нибудь хорошем ОУ. Много хороших отзывов слышал о звуковых качествах микросхемы THS4222. А вот схемы найти не могу. Может кто-нибудь подскажет, буду очень благодарен. Ссылка на комментарий Поделиться на другие сайты Поделиться
Yamazaki Опубликовано 7 Июня, 2013 в 07:55 Жалоба Поделиться Опубликовано 7 Июня, 2013 в 07:55 THS4222 - очень хороший опер для некоторых применений, но для усилителя наушников не совсем подходящий. Он низковольтный (±7.5в), и недостаточно мощный для 32-омных наушников (кстати, сколько Ом у ваших? это важно). Можно умощнить транзисторами, а можно взять сразу другой, более подходящий Универсальный вариант, подходящий практически под любые наушники - AD8397 Очень хороши CFA (Ad815, THS6012, THS3125, THS6043, LT1210, LT1207, LT1210, AD811 и т.д. ) , но у них почти у всех большой дрейф нуля, им желателен или интегратор, или использовать их в составе композита с другим опером, что даже предпочтительнее. Так что схема будет сложнее. Ссылка на комментарий Поделиться на другие сайты Поделиться
Гость vakson Опубликовано 8 Июня, 2013 в 07:15 Жалоба Поделиться Опубликовано 8 Июня, 2013 в 07:15 кстати, сколько Ом у ваших? это важно У меня beyerdynamic dt 770 250 Ом и sennheiser ie8 16 Oм. Для последних и хотел что-нибудь собрать. Ссылка на комментарий Поделиться на другие сайты Поделиться
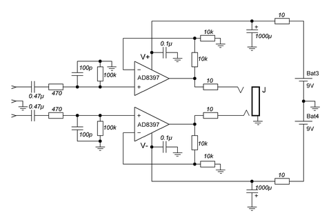
Yamazaki Опубликовано 8 Июня, 2013 в 08:48 Жалоба Поделиться Опубликовано 8 Июня, 2013 в 08:48 Баеры для дома, а сенхи для погулять, правильно понимаю? Ну тогда точно AD8397. Она способна даже от +_2.5В работать, что упрощает требования к питанию. В первом приближении как-то так, но детали ещё можно обсудить. Ссылка на комментарий Поделиться на другие сайты Поделиться
Гость vakson Опубликовано 8 Июня, 2013 в 11:24 Жалоба Поделиться Опубликовано 8 Июня, 2013 в 11:24 Баеры для дома, а сенхи для погулять, правильно понимаю? Да, именно так) Большое спасибо за схему! :smile: :smile: :smile: Ссылка на комментарий Поделиться на другие сайты Поделиться
Yamazaki Опубликовано 8 Июня, 2013 в 15:56 Жалоба Поделиться Опубликовано 8 Июня, 2013 в 15:56 Сюда надо добавить какой-нибудь low drop стабилизатор, чтобы положительное и отрицательное напряжения питания были всегда одинаковы даже при разной степени разряженности батареек. Ссылка на комментарий Поделиться на другие сайты Поделиться
Lexter Опубликовано 8 Июня, 2013 в 18:46 Жалоба Поделиться Опубликовано 8 Июня, 2013 в 18:46 (изменено) Сюда надо добавить какой-нибудь low drop стабилизатор, чтобы положительное и отрицательное напряжения питания были всегда одинаковы даже при разной степени разряженности батареек. Абсолютно не согласен. Более того, и резисторы 10 Ом последовательно с батарейками надо убрать. Зачем увеличивать внутреннее сопротивление источника питания и терять напряжение? Параметры усилителя это никак не улучшит, так как подавление шумов и наводок по цепи питания у этого операционника и так за 70 дБ. А какие пульсации у батарейки? С точки зрения уменьшения искажений, чем больше напряжение питания, тем линейнее характеристика операционника в диапазоне напряжений выходного сигнала. Проще говоря, чем дальше уровень выходного напряжения от точки ограничения - напряжения питания, тем он на более линейном участке передаточной характеристики. То, что напряжения питания немного разные - не страшно. Хуже, если при полном размахе выходного напряжения не остаётся запаса до уровня питания . Да и резистор 10 Ом последовательно с нагрузкой я бы тоже убрал. Зачем он? Защита от КЗ у операционника и так есть. Чтобы требовался больший уровень сигнала на выходе операционника и увеличились искажения? Чтобы увеличить выходное сопротивление усилителя и ухудшить демпфирование динамика наушника? А вот резисторы обратной связи я бы взял однопроцентные и с нормируемыми шумовыми характеристиками. Шунтирующий резистор 100 кОм по входу лучше уменьшить до 10 кОм. Будет меньше шуметь (тепловой шум) и режим ОУ по постоянному току будет стабильнее (ненормируемый входной ток ОУ никто не отменял). Коэффициент ослабления входного делителя при этом практически не изменится (делитель 470 Ом / 100 кОм или 470 Ом / 10 кОм - всё равно практически единица). Изменено 8 Июня, 2013 в 19:10 пользователем Lexter Ссылка на комментарий Поделиться на другие сайты Поделиться
box-771 Опубликовано 9 Июня, 2013 в 07:51 Жалоба Поделиться Опубликовано 9 Июня, 2013 в 07:51 (изменено) Я всегда делал так Ещё интересно какой источник,потому как 16омные сенхи должны работать и так,а для такой схемы 16 ом маловато потому 10 ом на выходе ставить,я думаю,нужно,а может даже и поболее Изменено 9 Июня, 2013 в 08:03 пользователем box-771 Ссылка на комментарий Поделиться на другие сайты Поделиться
Yamazaki Опубликовано 9 Июня, 2013 в 07:52 Жалоба Поделиться Опубликовано 9 Июня, 2013 в 07:52 (изменено) Не нашел в даташите ни слова о встроенной защите от КЗ. Поиском по слову "short". Если найдёте, ткните меня носом нужную страничку. Насчёт входного тока вы правы. Хотя он таки указан в даташите: типичный 200нА, максимум - 900, при 100к резисторе это даст значительную постоянку. Можно даже не 10К воткнуть, а ещё поменьше, чтоб совесть была спокойна. Соответствено и увеличить вдвое-вчетверо ёмкость входного конденсатора, чтобы басы не пропали. Шумы - ерунда, особенно в случае хорошего металлофольгового (или лучше металлоплёночного, но здесь это неоправданно дорого) резистора никто не заметит на фоне шумов плеера, с которым это всё будет использоваться. Резисторы в питании повышают внутреннее сопротивление только до частоты герц в 100, дальше включаются в работу конденсаторы. Потери по постоянке вполне терпимы, учитывая, что батарейка 9-вольтовая, а опер, пусть и с некоторым понижением линейности, работает вплоть до 2.5 вольт в плече. Это позволяет и стабилизатор использовать, который вообще легко обеспечивает низкое выходное сопротивление источника начиная от постоянного тока и не завышая ёмкость конденсатора в питании. А непосредственно подключать батарейки к конденсаторам не хочется - чисто эмпирическое наблюдение. Вроде и шумов меньше, но субъективно со звуком что-то не то. Не знаю, как это обьяснить физически, может быть какая-то нелинейность внутреннего сопротивления играет роль... Разумеется, резисторы можно убрать, если положительный эффект от них на ВЧ не перевесит отрицательный на НЧ. Я потому и написал, что схема дана в первом приближении. Добавлено после раздумий: О, а вот это хорошая мысль! Убрать резисторы внутрь петли обратной связи. И выходное сопротивление не страдает, и от КЗ защищает. Изменено 9 Июня, 2013 в 08:00 пользователем yamazaki Ссылка на комментарий Поделиться на другие сайты Поделиться
Lexter Опубликовано 9 Июня, 2013 в 16:53 Жалоба Поделиться Опубликовано 9 Июня, 2013 в 16:53 (изменено) Я всегда делал так Ещё интересно какой источник,потому как 16омные сенхи должны работать и так,а для такой схемы 16 ом маловато потому 10 ом на выходе ставить,я думаю,нужно,а может даже и поболее Когда есть запас по напряжению питания, обратная связь из точки после балластного резистора - очень хорошее решение. И выходное сопротивление не гробится, и на ёмкостную нагрузку будет более стабилен (правда наушники - это больше индуктивность). Вот только в этой схеме рассматривать эти балластные 10 Ом как увеличивающие сопротивление нагрузки - нельзя. Обратная связь-то берётся непосредственно с выхода. На своём выходе, перед этими 10 Ом, операционник уровень сигнала увеличит, чтобы полностью компенсировать падение напряжения на этих 10 Омах. При том же входном сигнале, напряжение и, главное, ток в нагрузку ни разу не изменятся, есть эти 10 Ом, или нет. А вот ток КЗ - да, ограничит. А по поводу беспокойства, что 16 Ом - мало, так рассматривать надо не сопротивление нагрузки, а какой ток отдаёт операционник. Кстати, даже в его же даташите на стр 5 - пример: Peak AC Output Current = 250 mA @ SFDR ≤ −80 dBc, f = 100 kHz, VOUT = 3 VP, RLOAD = 12 Ω А параметра "минимально допустимое сопротивление нагрузки" - такого нет. Приводится просто то, что использовалось при измерениях. Я обычно считаю так: Если для данных наушников для обеспечения максимальной громкости нужно 100 мВт, а их сопротивление 16 Ом, то получается, что уровень выходного сигнала должен быть 1,3В, а ток - 80 мА (эффективные значения). Берём пик-фактор музыки, равный 7. Получаем пиковое напряжение 9В, пиковый ток 560 мА. По напряжению питания данная схема проходит, а вот по выходному току (300 мА максимум) - не дотягивает. Надо брать наушники с большей чувствительностью или с бОльшим сопротивлением, иначе будут ограничения сигнала на пиках. К озвученным ранее наушникам это рассуждение не относится. Это просто пример. Но если 16-омные наушники обеспечивают требуемую максимальную громкость, скажем, при 50 мВт и меньше, то для них данная схема вполне подходит. yamazaki, по поводу тока КЗ в данном даташите действительно ничего нет. Просто я давно и много работаю с продукцией AD и для себя сделал вывод, что схемотехнику без защиты от КЗ по выходу они давно не применяют. Впрочем, могу и ошибаться. Изменено 9 Июня, 2013 в 16:57 пользователем Lexter Ссылка на комментарий Поделиться на другие сайты Поделиться
Yamazaki Опубликовано 9 Июня, 2013 в 18:08 Жалоба Поделиться Опубликовано 9 Июня, 2013 в 18:08 Мне понравилось как работает защита в LT1207. Однажды не до конца вставил разъём наушников, один из каналов закоротило (другой, видимо, работал на оба уха) и так всё это осталось на неопределённое время. Заметил когда услышал щелчки из наушников с частотой где-то два-три герца. Микра просто нагревалась до 175°, отключалась, чуть остывала, включалась снова. И это продолжалось долго, пока меня там не было. За это время ничего не сгорело. Игорь(box-771) а вы бы не могли на своём экземпляре измерить постоянку на выходе? Инстересно, что там получается с этими номиналами. Добавлено после раздумий: А нельзя ли тему переименовать? А то уже давно обсуждаем AD8397, про THS4222 уже речи нет. Ссылка на комментарий Поделиться на другие сайты Поделиться
Chugunov Опубликовано 9 Июня, 2013 в 18:41 Жалоба Поделиться Опубликовано 9 Июня, 2013 в 18:41 Я обычно считаю так:Если для данных наушников для обеспечения максимальной громкости нужно 100 мВт... ...Берём пик-фактор музыки, равный 7. ...Получаем пиковое напряжение 9В, пиковый ток 560 мА. Николай! На мой взгляд, у вас уж очень бескомпромиссный подход. Пик-фактор IMHO достаточно 3, наблюдения экрана осциллографа примерно так и показывают, тем более, что уровень на цифровых носителях жестко ограничен лимитерами и более 0 дБ не может быть никогда. И 100 мВт IMHO - это тоже в пике, иначе - скорое расстройство слуха (хотя я сам грешен, люблю слушать именно в наушниках очень громко). Кроме того, здесь IMHO говорится о батарейном питании, на 99% - это "Крона". Ваши рассуждения справедливы для высококачественного стационарного усилителя, а для переносного батарейного, наверное, избыточны. Понимаю, что запас всегда предпочтителен и напряжение питания должно быть побольше (хотя выше ± 15 В встречается редко). И заодно, Николай, если можно, ваше личное мнение о сравнении ламповых и "кремниевых" усилителей именно для наушников, "лампового звука" в данном случае. Ссылка на комментарий Поделиться на другие сайты Поделиться
Рекомендуемые сообщения
Для публикации сообщений создайте учётную запись или авторизуйтесь
Вы должны быть пользователем, чтобы оставить комментарий
Создать учетную запись
Зарегистрируйте новую учётную запись в нашем сообществе. Это очень просто!
Регистрация нового пользователяВойти
Уже есть аккаунт? Войти в систему.
Войти