Гость susliklife Опубликовано 21 Марта, 2013 в 13:21 Жалоба Поделиться Опубликовано 21 Марта, 2013 в 13:21 Пришло время делать диплом) И нужно делать плату, Я нарисовал, но распечатать проблематично, и поэтому хотелось, без ошибок её розпечатать . Не могли бы вы проверить правильно ли развел, самое главное это правильно ли я везде размеры привел , и распиновку деталей. Правильные ли размеры пятачков, под транзисторы и симистора) Вот схема и ПП) Заранее большое спс) Исходник схемы: Самый лучший акустический выключатель =https://radiokot.ru/circuit/analog/home/19/ 1.rar Ссылка на комментарий Поделиться на другие сайты Поделиться
Elektrik Опубликовано 21 Марта, 2013 в 15:19 Жалоба Поделиться Опубликовано 21 Марта, 2013 в 15:19 Пришло время делать диплом) Ну и дипломы пошли, поделка для начинающего радиолюбителя. И тот с одного сайта схему украл, на другом плату помогите сделать. А что руководителю диплома влом проверить? Ссылка на комментарий Поделиться на другие сайты Поделиться
Гость susliklife Опубликовано 21 Марта, 2013 в 16:54 Жалоба Поделиться Опубликовано 21 Марта, 2013 в 16:54 Ну и дипломы пошли, поделка для начинающего радиолюбителя. И тот с одного сайта схему украл, на другом плату помогите сделать. А что руководителю диплома влом проверить? Дело в том что схема правда легкая, так как это мой первый диплом. И я не сильно розбераюсь в них. Никто проверить не может, потому что всем на меня пофиг, потому что, я на третьем курсе, а диплом будет на четвертом. И до меня нет ни кому дела. А я хочу сейчас хотябы начать, что б дальше было легче, ведь дальше будуд подкурсы к институту, и времени на это все не будет. Написал тему, потому что я уже на проверял эту плату, но боюсь ошибится, скажем так что я только один раз могу напечатать. на второй долго ждать нужно будет( По этому и хочу исключить ошибку) Ссылка на комментарий Поделиться на другие сайты Поделиться
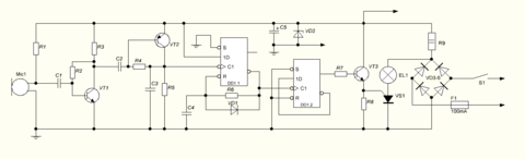
Chugunov Опубликовано 21 Марта, 2013 в 20:45 Жалоба Поделиться Опубликовано 21 Марта, 2013 в 20:45 (изменено) Александр! Есть вагон и маленькая тележка вопросов, замечаний и нравоучений. Ты сможешь их вытерпеть? Прочитать что я напишу? Хватит силы воли помимо обид извлечь уроки? Тогда я смогу потратить своё время и написать, но про эту схему там будет немного, вскользь. А пока: нехорошо одним цветом (белым) помечать и перемычки и корпуса элементов. Получается, что минус С5 и VD1 приходит на 7 вывод мсх. но с общим проводом соединения нет!! Надо соединить зелёненьким выводы 6 и 7. А питание - 14 вывод тоже ошибка, разберись сам. И схему надо собрать, настроить, это очень полезно. Кроме того, демонстрация работающей схемы, собранной своими руками, непременно произведет сильное впечатление на преподавателей и позволит компенсировать другие огрехи. Предупреждаю: схема имеет гальваническую связь с сетью, поэтому опасна! Дотрагиваться до любого элемента можно только, выдернув ее из розетки. Изучить технику безопасности!!! P.S. А пока, чтобы не убило, надо сделать вот что. Между коллектором и плюс С5 поставить правильно светодиод. Стабилитрон не ставить. Сетевой мост и лампу не ставить, в сеть 220 не включать!!! Запитать от источника 12 вольт и тренироваться без риска. Когда светодиод будет включаться и выключаться по хлопку (а схема мне не нравится), тогда можно подключать 220 и т. п. И вопрос на засыпку: как в плату ставить 4 штуки КД226В ? Изменено 21 Марта, 2013 в 20:57 пользователем chugunov Ссылка на комментарий Поделиться на другие сайты Поделиться
Гость susliklife Опубликовано 22 Марта, 2013 в 00:06 Жалоба Поделиться Опубликовано 22 Марта, 2013 в 00:06 Здравствуйте chugunov! Рад вас видеть)Все вопросы, замечания и нравоучения, все до единого с удовольствием вытерплю и выполню) Получается, что минус С5 и VD1 приходит на 7 вывод мсх. но с общим проводом соединения нет!! Там вроде под 7 ногой есть соединение на землю если я вас правильно понял) Надо соединить зелёненьким выводы 6 и 7. А питание - 14 вывод тоже ошибка, разберись сам. Вы наверное не заметили соединение из-за белой линии от корпуса поверх нее) с 14м выводом правильно исправиль? отсюда +подавать. P.S. Да я уже привык получать 220 вольт, оно меня уже сильно и не берет))) А насчет вопроса на засыпку, так это совместный диодной мост, который готовый и имеет сразу 4 вывода. Ссылка на комментарий Поделиться на другие сайты Поделиться
Chugunov Опубликовано 22 Марта, 2013 в 10:44 Жалоба Поделиться Опубликовано 22 Марта, 2013 в 10:44 (изменено) 1 ...под 7 ногой есть соединение на землю2 ... с 14м выводом правильно исправил? отсюда +подавать. 3 Да я уже привык получать 220 вольт, оно меня уже сильно и не берет))) А насчет вопроса на засыпку, так это совместный диодной мост 1 Да, я неправ, не рассмотрел, и вообще вижу неважно. Но перекрывать одни линии другими - моветон, перемычки и контуры деталей должны быть разного цвета. 2 Скажем так: согласно схеме. 3 Это пока пол сухой изолированный и т. п. Поэтому рекомендуется, чтобы с рабочего места нельзя было взяться рукой за батарею отопления, водопровод и т. п. Риск здесь не нужен!! Кстати, в подобном случае, наличие заземленных приборов на рабочем месте, крайне опасно! 4 Я это прекрасно понял, но на схеме отдельные диоды, а должно быть точное соответствие схеме. *** И нужно делать плату, Я нарисовал, но распечатать проблематично Не понял: что "распечатать" и в чем проблема? Правильные ли размеры пятачков, под транзисторы и симистора Я понятия не имею какие требования сейчас по ГОСТу и вообще есть ли сейчас ГОСТ, без понятия какие требования у вас в учебном заведении, все эти вопросы надо решать с руководителем и преподавателями. Надо узнать - какие детали можно устанавливать (импортные, наши снятые с производства и т. п.), можно резисторы устанавливать стоя и лёжа и т. п. И вообще, есть ли прикрепленный руководитель? Он ведь должен вести в нужном напрвлении, а не сомнительные лица с форумов. *** Мне не нравится, что дорожки, особенно в силовой части очень близко друг к другу, я в этом случае изгибаю выводы, у вас это разрешается? В обязательном порядке надо прикрепить сюда файлы платы и схему. Кстати, я не проверял полностью все дорожки ицоколёвку, может объясню почему. *** Я колеблюсь - стоит ли. Могу нежно вылить несколько ушатов холодной воды. Уверен, что это неприятно, но полезно. Модераторам может не понравиться, и они будут прАвы. Но не хочу тратить своё время и нервы впустую. Тогда я потребую обязательств делать что я скажу, потребую честные ответы на все мои вопросы, иначе умываю руки. И все это имеет смысл, если ты хочешь разобраться и понять как это работает и как это настроить (хотя я не делал эту схему, у меня есть только общие представления и я могу где-то попасть впросак). *** Вопросы на засыпку. Какой микрофон? Не одним словом, а марка, ссылка. Есть ли он живъём? Почему КТ315 и КТ361? У них ноги плоские, неудобные для круглых отверстий. Какие примерно напряжения на их коллекторах? В каких пределах они могут гулять? Почему КТ940? Чем этот транзистор резко отличается от других в схеме? Будет ли гореть лампа сразу после включения? Вопросы нужны для понимания, часть этих вопросов могут задать на защите. На печатной плате не показаны контуры корпусов конденсаторов и стабилитрона, да и резисторов надо проверить, особенно 2 ватта. А что если не влезут в плату? Есть ли возможность спаять плату без изготовления печатной платы? Хотя бы часть на двух входных транзисторах? Изменено 22 Марта, 2013 в 10:45 пользователем chugunov Ссылка на комментарий Поделиться на другие сайты Поделиться
TANk Опубликовано 22 Марта, 2013 в 12:00 Жалоба Поделиться Опубликовано 22 Марта, 2013 в 12:00 Могу нежно вылить несколько ушатов холодной воды. Уверен, что это неприятно, но полезно. Модераторам может не понравиться, и они будут прАвы. Сергей, пока все нормально. Все в пределах правил. Я если что подотру, мне не трудно, Мышой вытирать гораздо проще чем мокрой тряпкой :smile: Ссылка на комментарий Поделиться на другие сайты Поделиться
Гость susliklife Опубликовано 22 Марта, 2013 в 23:00 Жалоба Поделиться Опубликовано 22 Марта, 2013 в 23:00 Не понял: что "распечатать" и в чем проблема? Печатает друг на работе, и у него не всегда есть доступ к принтеру. Надо узнать - какие детали можно устанавливать (импортные, наши снятые с производства и т. п.), можно резисторы устанавливать стоя и лёжа и т. п.И вообще, есть ли прикрепленный руководитель? Он ведь должен вести в нужном напрвлении, а не сомнительные лица с форумов. Детали по ходу дела можно любые. Стоя или лежа как я понял разницы тоже нету. Прикрепленный руководитель скажем так есть, но в практической части он не сильно шарит :smile: . Он будет с теоретикой помогать и бумагами. Была пара указаний, насчет того что на корпусе должен быть предохранитель, провод сетевой должен быть трехжильный(Не пойму только куда эту третью жилу девать? Корпус? Так думал пластиковый корпус брать) На выбор у меня ещё был вариант разработать Гибридно интегральную схему тонкопленочную. Но что то как то не захотелось :smile: :smile: Файл ПП и схема в первом посте. Насчет Диодного моста. Подумал, что б нарисовать схему в которой будет не 4 диода, а блок из четырех. Все равно её заного по ГОСТу рисовать( И все это имеет смысл, если ты хочешь разобраться и понять как это работает и как это настроить. Именно это мне и нужно!!) Вопросы на засыпку.Какой микрофон? Не одним словом, а марка, ссылка. Есть ли он живъём? Почему КТ315 и КТ361? У них ноги плоские, неудобные для круглых отверстий. Какие примерно напряжения на их коллекторах? В каких пределах они могут гулять? Почему КТ940? Чем этот транзистор резко отличается от других в схеме? Будет ли гореть лампа сразу после включения? Вопросы нужны для понимания, часть этих вопросов могут задать на защите. На печатной плате не показаны контуры корпусов конденсаторов и стабилитрона, да и резисторов надо проверить, особенно 2 ватта. А что если не влезут в плату? Есть ли возможность спаять плату без изготовления печатной платы? Хотя бы часть на двух входных транзисторах? 1. Микрофон Думал взять обычный с любой гарнитуры для телефона, я же думаю впринцепи без разницы какой, только думал не к плате припаивать его а на небольших проводах где то 10см, что бы к корпусу прикрепить.Дома таковых валяется много) 2.Вот с транзисторами тут я не знаю честно говоря))) По транзисторам знания с пробелами( 3. Как понял что при включении загорится, но не понял почему, ведь на вход триггера не приходит единица, её не откуда взятся. (Судил по емкостному датчику на QT100:) Там та же МС) 4. Хорошо плату переберу, под размеры корпусов 1:1. Ссылка на комментарий Поделиться на другие сайты Поделиться
drummer Опубликовано 23 Марта, 2013 в 09:23 Жалоба Поделиться Опубликовано 23 Марта, 2013 в 09:23 _https://www.radiokot.ru/forum/viewtopic.php?f=25&t=46530&start=0 Можно почитать... Там проблемы... Макет работает? Ссылка на комментарий Поделиться на другие сайты Поделиться
Chugunov Опубликовано 23 Марта, 2013 в 12:04 Жалоба Поделиться Опубликовано 23 Марта, 2013 в 12:04 1 Печатает друг на работе, и у него не всегда есть доступ к принтеру.2 Была пара указаний, насчет того что на корпусе должен быть предохранитель, провод сетевой должен быть трехжильный(Не пойму только куда эту третью жилу девать? Корпус? Так думал пластиковый корпус 3 Файл ПП и схема в первом посте. 4 Насчет Диодного моста. Подумал, что б нарисовать схему в которой будет не 4 диода, а блок из четырех. 5 Все равно её заного по ГОСТу рисовать( ******** 6. Микрофон ...только думал не к плате припаивать его а на небольших проводах где то 10см, что бы к корпусу прикрепить.Дома таковых валяется много) 7. Вот с транзисторами тут я не знаю честно говоря))) По транзисторам знания с пробелами( 8. Как понял что при включении загорится, но не понял почему 9. Хорошо плату переберу, под размеры корпусов 1:1. Александр! Я не получил внятного ответа - ты согласен с моими условиями? Я хочу чётких однозначных ответов и сам стараюсь поступать так же. 1. Я так и не понял - зачем сейчас принтер? Чтобы сделать шаблон для ЛУТ? Рановато его делать - по крайней мере нужны все детали, надо сделать макет и настроить его, в противном случае получится кривой уродец, а для диплома это неприемлемо. 2. Вот-вот, чистовую плату делать рановато. Корпус только изолированный. Третья жила, заземление в этом случае будет висеть в воздухе. Можно переделать схему, поставить трансформатор, оптрон для развязки, но это будет другая схема. 3. Да, я виноват, не заметил. Но прошу сохранить файл для меня в формате layout5 Кроме того я просил нарисовать схему в sPlan. Где она? Куда мы будем вносить изменения? Рисовать с нуля - не моё дело. 4. Рисунок полностью должен соответствовать схеме. Полностью, без домысливаний. 5. Читал про Незнайку? Зачем раздеваться, если утром одеваться? Так дело не пойдёт. ****************************************************************************** Теперь главное. Думаю, и другим полезно. Пришло время делать диплом......правильно ли я везде размеры привел , и распиновку деталей. Правильные ли размеры пятачков, под транзисторы и симистора) Никто проверить не может, потому что всем на меня пофиг... Почему подобные вопросы вызывают неприязнь? И не только здесь, а везде? Нередко пишут: мне ЗАВТРА НАДО, почему никто не спешит СДЕЛАТЬ ЗА МЕНЯ МОЮ РАБОТУ? А почему кто-то ДОЛЖЕН? Это кому надо? Чтобы студент не желающий учиться, получил диплом, а завтра лечил, строил, изобретал? Никому такие дипломированные спецы не нужны, приязни они не вызывают. И это правильно. Есть разница между помочь, подсказать зашедшему в тупик и сделать работу ВМЕСТО него, чтобы завтра он ухмылялся, каких дурачков нашел, получил диплом ничего не зная... Пора взрослеть. Пока птенцы желтороты, родители таскают им червяков и кладут прямо в клюв. Но даже родители перестают их кормить когда желторотость пропадает. В институте нянчиться не будут, надо быть к этому готовым. И еще момент, который отбивает желание помочь: нет даже внятных ответов на вопросы. Предлагаешь сделать то-то и то-то, а ответа нет, есть ТРЕБОВАНИЯ. Нежелание пальцем пошевелить, что-то найти или что-то прочитать, для его же блага! Нежелание даже внятно, грамотно и по-русски что-то написать, высасываются из пальца самодельные жаргонные словечки. Дескать, догадайся что я там напИсал и гордость за свой жаргон. И к тому ещё и обиды - как это меня себялюбимого не хотят любить. ************************************************************** Александр! К тебе это относится частично. То, что делаешь заранее - молодец, это редкость. То что хочешь разобраться - снова молодец. Именно поэтому есть желание (пока) тратить на тебя время и нервы. Но делать за тебя рутинные вещи, которые можешь и должен делать сам, я не буду. И требую - прочитай хотя бы начало книги с главами про транзисторы. Авторы Хоровиц и Хилл, "Искусство схемотехники", том 1. Это надо для понимания. Очень пригодится. Выбранная схема удачна тем, что в ней есть аналоговые и цифровые элементы, слабо- "сильно"точная часть, обязательно требуется наладка. Рабобравшись с ней, получишь ценный опыт. Но это если выполнишь наши требования, а не "работает кое-как и ладно". 6. Микрофон электретный, практически любой. Жестко нельзя крепить ни к плате, ни к корпусу. На скрученных коротких проводках через поролон. Иначе будет чувствителен больше к вибрациям, а не звуку. 7. Хоровиц и Хилл. Можно и КТ315,361 но КТ3102А КТ3107А удобнее - ножки длиннее и можно подгибать. 8. Нет. Нет начальной установки, поэтому чисто случайно. Для принудительного состояния гоит-не горит нужна начальная установка. Это две детали - конденсатор и резистор. Теперь становится понятно, что чистовую плату делать рано? Надо устранить шероховатости на макете. 9. Это не одолжение мне. Это само собой. Александр! Я последний раз прошу отвечать на все мои вопросы (если хочешь разобраться). Принимается и ответ "не знаю", но это худший вариант, должны быть хотя бы предположения. Где ответ на вопрос про КТ940? Есть ли возможность спаять плату без изготовления печатной платы? Хотя бы часть на двух входных транзисторах? Вопросы не праздные. Выбирай - или мы общими усилиями (если я буду ошибаться, меня поправят) разберемся, ты получишь практический и теоретический опыт, который очень пригодится в других подобных случаях; или быстренько выполнишь студенческое "правило трёх З" - Заучил(Зделал), Здал, Забыл. Ссылка на комментарий Поделиться на другие сайты Поделиться
Chugunov Опубликовано 23 Марта, 2013 в 15:16 Жалоба Поделиться Опубликовано 23 Марта, 2013 в 15:16 Пока было желание, нарисовал первую картинку. Был такой анекдот. В Республике Шкид буза, ученики не дают вести уроки. Приходит новый учитель, входит в класс и.. класс затихает. Старые учителя после урока спрашивают: как тебе это удалось??! Он: вхожу и говорю, ша, шпана, учиться не будем, будем натягивать презерватив на глобус. Все затихли, самый смелый спрашивает: "А что такое глобус?". Преподавательотвечает: "вот с этого и начнём". Поскольку у нас все делается через жопу, с нее и начнем. Станет понятно - что тебе ясно, что нет, и стоит ли мне напрягаться. Три схемы включения. Почему выбрана первая? Почему никогда не применяется номер 3? Что означают синие и зеленые волнистые линии? Ссылка на комментарий Поделиться на другие сайты Поделиться
Гость susliklife Опубликовано 23 Марта, 2013 в 16:40 Жалоба Поделиться Опубликовано 23 Марта, 2013 в 16:40 (изменено) chugunov,Я согласен с вашими условиями)) 1.Да, ПП буду делать методом ЛУТ. Хорошо, пока отложим этот вопрос) 2. Ну вот не очень хочется Усложнять схему :smile: Получается что он и будет просто летать в воздухе? Или например к минусу его можно подключить в схему? Или глупость сказал?)) 3.Вот, привожу все файлы: -Печатная плата(На всякий случай) -Принципиальная схема в Splan7 -Принципиальная схема в формате .Jpg для наглядности. Не густо получилось))) 4. Вроде бы получилось, только не уверен верный ли я элемент программы взял что бы показать триггер. 6. Про микрофон усек, к корпусу через паралон. 7. Я купил все детали как в статье с сайта Радиокота. Наверное поспешил. Сегодня скачаю книгу попытаюсь извлечь самое нужное. 8. По ссылке предоставленной drummer. Прочитал что при включении устройства в сеть требуется установить к МС на вход триггера R Конденсатор в 1 мкФ и резистор 1 МОм. Если правильно понял вы об этом? Да, согласен с вами, хоть и хотелось сделать прктическую часть быстрее, но будет лучше если все это сначала до блеска отполировать. Прошу прощения если что где не правильно ответил, стараюсь ответить полностью и на все. Возможность собрать макет в принцепи есть, Но это получится "Ёжик" навесной. Скачал даташит на КТ940, Почтал его характеристики но не понял как ответить на ваш вопрос. Может потомучто этот транзистор предназначен для выходного каскада, а остальные нет? Либо он повышеной мощности, посравнению с остальными, так как находится в силовой части схемы, хотя стоп, силовую часть он не выполняет, при подачи на него лог. единицы он открывается, и подает напряжение на тиристор, с помощью которого в соответствии подается напряжение на лампу. Это все что в голове крутилось :smile: Выбираю общие усилия)))) И кстате я ПП в лайот 6 делал, подскажите они в 5 открываются? Добавлено после раздумий: Синие и зеленые волнистые линии, это Синусоида постоянного и переменного напряжения. Волновая синусоида это переменное напряжения, вторая не помню как она называется(полуволновые чтоли))) - Постоянное напряжение. Зеленая с полуволнами через расстояния, из-за тиристора. А вот почему третья не применяется, я не понял, там с первой разница только в конденсаторе. Нам походил первая схема потому что, третью вобще нельзя применять, а вторая не подошла бы , так как остальную всю схему нужно питать от постоянного напряжения. Вот и по удобности первая и выходит)) Извиняюсь за глупые ответы))) Диплом.rar Изменено 23 Марта, 2013 в 16:43 пользователем susliklife Ссылка на комментарий Поделиться на другие сайты Поделиться
Рекомендуемые сообщения
Для публикации сообщений создайте учётную запись или авторизуйтесь
Вы должны быть пользователем, чтобы оставить комментарий
Создать учетную запись
Зарегистрируйте новую учётную запись в нашем сообществе. Это очень просто!
Регистрация нового пользователяВойти
Уже есть аккаунт? Войти в систему.
Войти