Гость leha95 Опубликовано 17 Января, 2013 в 08:07 Жалоба Поделиться Опубликовано 17 Января, 2013 в 08:07 Здравствуйте уважаемые, датагорцы! Захотелось мне послушать лампового звука, решил собрать один из простых, на мой взгляд, ламповых УМЗЧ на лампах 6н3п и 6п14п(2шт). Заразу же встала проблема нехватки трансформаторов. После поисков удалось найти два ТВЗ 1-9, и один неизвестный мне силовой трансформатор(никакой маркировки я не нашел). Оказалось что напряжение для анода ламп на нем ~270 В. После диодов, на сколько я знаю, напряжение увеличивается почти в 1.5 раза. Мне нужно получить +275 В. Подскажите схему для этого трансформатора, может диоды какие-нибудь другие поставить. Или все-таки придется сам транс перематывать? Вот фото трансформатора. Ссылка на комментарий Поделиться на другие сайты Поделиться
Elektrik Опубликовано 17 Января, 2013 в 09:28 Жалоба Поделиться Опубликовано 17 Января, 2013 в 09:28 Или все-таки придется сам транс перематывать? Придется смотать лишние витки. Ссылка на комментарий Поделиться на другие сайты Поделиться
stslam Опубликовано 17 Января, 2013 в 09:33 Жалоба Поделиться Опубликовано 17 Января, 2013 в 09:33 (изменено) Оказалось что напряжение для анода ламп на нем ~270 В. Как и чем проводилось измерение напряжения? Подозреваю, что меряли на холостом ходу... А ∅ провода "анодной" обмотки какой? Если подсоединить эквивалентный будущему усилителю резистор - насколько просядет? Теоретически, если все "идеально" - выход после моста составит (270v-10%)*1.4 ~ 340 вольт. Весь вопрос в мощности анодной обмотки. Если потянет - придется "задушить" 65 вольт, с чем может справиться, например, "электронный дроссель" (при применении соответствующего радиатора)... Весь вопрос в наличии у Вас электролитов на напряжение 450в (желательно на 600в). UPD. В нижнее плечо делителя на эл. дросселе - имеет смысл поставить стабилитроны (120в+160в) - тогда на выходе после ЭД - будет приблизительно 275в.... Хотя, практика показала, что 6п14п прекрасно себя чувствуют при анодном в 300в - тогда для работы ЭД условия вообще почти идеальные Изменено 17 Января, 2013 в 09:41 пользователем stslam Ссылка на комментарий Поделиться на другие сайты Поделиться
Elektrik Опубликовано 17 Января, 2013 в 10:57 Жалоба Поделиться Опубликовано 17 Января, 2013 в 10:57 Извиняюсь, попутал с соседней темой, там где 170 В. надо. Ссылка на комментарий Поделиться на другие сайты Поделиться
Гость leha95 Опубликовано 17 Января, 2013 в 11:23 Жалоба Поделиться Опубликовано 17 Января, 2013 в 11:23 Здравствуйте, Дмитрий! Измерял мультиметром, никакой нагрузки не подключал. Какой резистор подсоединять я не знаю. Сам усилитель еще не собирал, хочется сначала с трансформаторами разобраться. Первый раз услышал о "электронном дросселе", залез в инет нашел простую схему Здесь стабилитрон есть, и подключать, как я понял, что-то еще не надо? Если я правильно понял, его нужно подключать после выпрямителя анодного напряжения? Весь вопрос в мощности анодной обмотки Как узнать эту мощность? Ссылка на комментарий Поделиться на другие сайты Поделиться
stslam Опубликовано 17 Января, 2013 в 15:07 Жалоба Поделиться Опубликовано 17 Января, 2013 в 15:07 (изменено) 1. Схема Э.Д. неправильная. Правильную прилагаю. 2. Мощность обмотки... Либо по сечению провода и известной формуле (d= 0.2*SQRT(I)), либо - берем переменный проволочник достаточной мощности (ватт так на 25) - подключаем к трансу и меряем напругу - когда просела на 10 процентов - достигнут потолок мощности. Если мощность с запасом - от Вашего транса можно будет (через простейший делитель) - даже два напряжения снять - анодное и смещение (тогда можно и без Э.Д. обойтись, но резисторы понадобятся мощные). 3. Для удобства - также прилагаю простейшие формулы из закона Ома. Помогут и каскады прикинуть по падению напряжения (т.е. в качестве резистора можно рассматривать лампу). Для питания анодной цепи - перед эл. дросселем - электролит минимум 220МкФ на 450в (на самом деле нужно считать - сколько в пиковой нагрузке ваш усилок кушает, у вас ведь двухтактник затевается? Если стерео в классе А - тогда режим молчания и есть пиковая нагрузка). После Э.Д. - на усмотрение. UPD. Т.е. тракт простейшего анодного в вашем случае выглядит так (без схемы точнее не скажу): вторичка транса - полный диодный мост (желательно ультрафасты шунтированные керамикой) - электролит (по напруге - расчитанный на 15% превышение) - эл. дроссель - еще электролит - входная цепь питания усилителя. UPD2. Ваттность потребителя - грубо - можно прикинуть по сумме максимальных токов ламп и доплюсовать "потери" на дросселе. Изменено 17 Января, 2013 в 15:59 пользователем stslam Ссылка на комментарий Поделиться на другие сайты Поделиться
reper Опубликовано 17 Января, 2013 в 16:19 Жалоба Поделиться Опубликовано 17 Января, 2013 в 16:19 Я бы еще в схеме, выложенной Дмитрием, увеличил номинал С2 До 200 МкФ должшо быть меньше пульсаций. Ссылка на комментарий Поделиться на другие сайты Поделиться
stslam Опубликовано 17 Января, 2013 в 17:25 Жалоба Поделиться Опубликовано 17 Января, 2013 в 17:25 Я бы еще в схеме, выложенной Дмитрием, увеличил номинал С2 До 200 МкФ должшо быть меньше пульсаций. Ничего на это не скажу. Голова уже к вечеру не варит. Когда делал - хватило на практике 3.3 μF за глаза, а при моделировании - в районе микровольта плясало. Сейчас в мультисиме накидал - пульсации дикие, где-то что-то напутал. Утром на свежую голову гляну. Ссылка на комментарий Поделиться на другие сайты Поделиться
TANk Опубликовано 17 Января, 2013 в 20:17 Жалоба Поделиться Опубликовано 17 Января, 2013 в 20:17 https://forum.datagor.ru/index.php?showtopic=352 Начиная с сообщения 51 идут правильные схемы ЭД. Ссылка на комментарий Поделиться на другие сайты Поделиться
Гость ed2311 Опубликовано 18 Января, 2013 в 04:42 Жалоба Поделиться Опубликовано 18 Января, 2013 в 04:42 Трансформатор очень похож на те,что применялись в радиолах типа Урал,Ригонда. Ссылка на комментарий Поделиться на другие сайты Поделиться
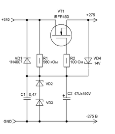
Гость leha95 Опубликовано 18 Января, 2013 в 14:07 Жалоба Поделиться Опубликовано 18 Января, 2013 в 14:07 Измерить сечение провода не могу, т. к. для этого придётся разобрать транс и снять накальные обмотки. А мне что-то не хочется этого делать. Резистор нашел только СП5-50МА (мощность у него вроде всего 3 Вт, это мало). Можно ли сделать его самому например из нихрома, каким должно быть сопротивление? Собирать усь буду по этой схеме С ЭД мне вроде все понятно. Я теории почти не знаю. Раньше собирал простые схемы не задумываясь, как они вообще работают. Сейчас понимаю что без теории даже наладить схему не получится, вот и вникаю потихоньку в процесс. Ссылка на комментарий Поделиться на другие сайты Поделиться
TANk Опубликовано 18 Января, 2013 в 14:45 Жалоба Поделиться Опубликовано 18 Января, 2013 в 14:45 Собирать усь буду по этой схеме Тогда не поленитесь и прочитайте эту вот тему. В этой схеме есть несколько "лишних" деталей. https://forum.datagor.ru/index.php?showtopic=478 Особенно сообщение №10. P.S. - Лампа 6П14П достаточно уверенно себя чувствует при анодных напряжениях в 300-350в. Был даже промышленно сделанный эстрадный усилитель где на выходе стояло штук восемь 6П14П и анодное напряжение было 400в. Если есть возможность поищите лампы 6П14П с дополнительным индексом - ЕВ 6П14П-Е 6П14П-ЕВ - они более долговечны и более устойчивы к вибрациям тряске. Ссылка на комментарий Поделиться на другие сайты Поделиться
Рекомендуемые сообщения
Для публикации сообщений создайте учётную запись или авторизуйтесь
Вы должны быть пользователем, чтобы оставить комментарий
Создать учетную запись
Зарегистрируйте новую учётную запись в нашем сообществе. Это очень просто!
Регистрация нового пользователяВойти
Уже есть аккаунт? Войти в систему.
Войти