mcnelly Опубликовано 14 Ноября, 2012 в 14:27 Жалоба Поделиться Опубликовано 14 Ноября, 2012 в 14:27 (изменено) Скачал программу PowerTrans 1.0 Габаритные размеры исходя из программы: А=20 В=30 С=20 H=50 Первичка уже была. В ней 1800 витков проводом ПЭП 0,31. Напряжение в сети 230В. Вторичка первая намотана проводом ПЭС 1,0 52 витка под накал ламп, измерил после подключения 6,8В. Вторичка вторая намотал проводом ПЭЛ 0,14 1672 витка под анодное, измерил - 216В. В каждом слое приблизительно 200 витков, прокладывал бумагой в масле от какого-то огромного конденсатора. Вопрос, хватит ли его на питание двух таких схем, на 6Ф5П (Loki). Или однотакт собрать ? Не умею читать даташит на лампу. Сколько же mA потребляет 6Ф5П в работе ? С накалом то пока все понятно. Тестировать под нагрузкой трансформатор буду завтра. На работе временно не чем заняться :smile:. Не ругайте сильно и не смейтесь, я просто первый раз под чутким руководством сам мотал транс. Понимаю что ничего сложного в технологии практики, теперь надо теорию понять. Добавлено после раздумий: блин, понял кажется сам. Мощности не хватит. Сердечник маленький. 6 квадратов. Я в программу powertrans писал 0,2 мА, а надо было 200 mA. Ток с обмоток мизерный будет. Провод на анодное тонковат, получается 209В, 69 mA. Накальная максимум 6,8В 1,4А. 6Ф5П 41 мА пентодная, 5,5 триодная. Получается 46,5 мА только на одну лампу, даже на один канал по схеме локи не хватит. Т.к. еще и накала не хватает. Прокомментируйте пожалуйста. В правильном направлении считаю или нет. Изменено 14 Ноября, 2012 в 14:37 пользователем mcnelly Ссылка на комментарий Поделиться на другие сайты Поделиться
TANk Опубликовано 14 Ноября, 2012 в 14:40 Жалоба Поделиться Опубликовано 14 Ноября, 2012 в 14:40 Потребление по анодному напряжению. 4 пентодных половины 6Ф5П тянут 4*45мА=180мА. 4 триодных части тянут 4*5мА=20мА итого потребление по аноду будет 200мА постоянного тока. От трансформатора переменный ток будет потребляться в 1.4раза больше - итого 280мА. Потребление по накалу - 4 лампы по 0.8мА = 3.5А 6.3в Загоняем эти параметры в ПоверТранс. Что видим? Для питания усилителя 2-х каналов необходима мощность трансформатора не менее 90Вт у вашего трансформатора всего 32 (в три раза меньше чем надо) ∅ провода на вторичную обмотку надо минимум 0.3мм чтобы получить с нее ток в 300мА. У нас 0.14 с которого можно снять порядка 70-80мА всего. Вывод. Этот трансформатор подойдет для питания лампового предварительного усилителя или темброблока. Его можно использовать для питания ламповой части гибридного усилителя. Или усилителя для наушников по СРПП схеме на паре ламп 6Н23П. Так что выбрасывать или разматывать не спешим. Для повторения усилителя двухтактного на 6Ф5П ищем трансформатор габаритной мощности примерно 100Вт. Ссылка на комментарий Поделиться на другие сайты Поделиться
mcnelly Опубликовано 14 Ноября, 2012 в 16:29 Автор Жалоба Поделиться Опубликовано 14 Ноября, 2012 в 16:29 (изменено) Александр, Спасибо. Есть смысл схему Loki пересчитать на 6Ф1П ? Нет смысла. 10+13=23*4=92мА. Да и анодное 6Ф1П такое высокое ни к чему. Добавлено после раздумий: Перемотать нафиг в звуковой, тем более, что их восемь штук одинаковых. Толщина пластины 0,4мм. Придумал куда можно применить. Есть бессмертная схема на одной 6Ф1П. Как раз на пару ламп в стерео усилитель. Только все равно переделывать транс еще раз. Там 160В анодное. Добавлено после раздумий: Александр, с питанием мне все понятно. Теперь понять бы как в теории рассчитываются звуковые трансы. Направьте на нужную литературу, ссылки, примеры, все приветствуется. Хочу понять откуда ноги растут. Ra, Raa, двухтакт с отводом от середины, однотакт. Добавлено после раздумий: нашел: _https://www.radiostation.ru/home/expexch.html Добавлено после раздумий: Мда.... Результаты расчетов звукового трансформатора, делал для себя, а не с целью кому-то что-то доказать. 6Ф1П Ra=50kom n=102 (Коэф.трансформации) L= 142 (индуктивность) q= 5.23145 площадь сердечника W1 = 15614 витков W2 = 153 витка d1 = 0.078893 мм ∅ провода первички d2 = 0.79678 мм ∅ провода вторички t = 0.10246 мм толщина зазора. Теперь я понимаю как далека схема на одной 6Ф1П от Hi-Fi уровня с трансформатором ТВ3-1-9. Кстати, на это железо можно намотать такой звуковой трансформатор. Почитаем о двухтактах. Изменено 14 Ноября, 2012 в 16:29 пользователем mcnelly Ссылка на комментарий Поделиться на другие сайты Поделиться
TANk Опубликовано 14 Ноября, 2012 в 19:15 Жалоба Поделиться Опубликовано 14 Ноября, 2012 в 19:15 "Расчет однотактного трансформатора для чайников" Внимание, никоим образом не отменяет прочтение методики строго расчета по формулам, но позволяет получить приемлемый в большинстве случаев результат, особенно для нетерпеливых начинающих мотальщиков. Можете потом проверить и сравнить данные полученные по строгому расчету и по этой "Чайниковской" методике. Каркас большой окно под намотку примерно 18х48мм. Для намотки берем провод порядка 0.25 толщиной (0.3 по лаку) В один слой вмещается примерно 47/0.3=150 витков провода. Толщина слоя складывается из толщины провода 0.3+0.05 толщина бумаги и небольшой запас на вспучивание (неплотное прилегание провода). Примерно 0.4мм на слой. Высота каркаса у нас 18мм. 10мм отводим на первичку и 8 на вторичку и межобмоточную изоляцию. Получаем 10/0.4=25 слоев первичной обмотки что даст нам в общей сложности 3700 витков. Делим первичку на 3 части. 7+9+7 слоев между ними будут располгаться 2 секции вторичной обмотки. Анодную нагрузку Ra выбираем равной 4.5 кОм. Сопротивление акустики Rн пусть будет 4 ома. Вычисляем коэф. трансформации Ктр=SQRT(Ra/Rн)=SQRT(4500/4)=33. Значит вторичная обмотка должна содержать 3700/33=110 витков. Примерно прикидываем, что каждая секция вторичной обмотки будет состоять из 2-х слоев по 55 витков на слой. Провод для вторичной обмотки понадобится ∅ 48/55=0.87 (по лаку) это примерно 0.75-0.8 по меди. Прикидку сделали. Можно начинать мотать. Мотаем первую секцию первички. Заодно следим сколько витков вмещается в один слой и сколько миллиметров окна по высоте займет эта первая секция. Если что то сильно не соответствует вышеприведенным расчетам - их можно будет скорректировать. Делаем межобмоточную изоляцию. Ее делаем потолще. 2 слоя офисной бумаги толщиной 0.1мм. Между ними можно проложить слой лавсановой пленки (обычный прозрачный скотч). Мотаем слой вторичной обмотки. Смотрим сколько витков влезло. Например не получилось уложить 55 витков, а только 53. Значит вторичная обмотка получится уже всего 106 витков. Не беда - пропорционально уменьшим количество витков первичной обмотки. Будем мотать уже не 3700 витков а 3500 витков. Сократим один слой в центральной секции первички и немного недомотаем до конца последний слой последней верхней секции превичной обмотки. Главное нам выдержать Ктр=33. Секций вторичной обмотки будет 2 одинаковых по 110 (или по 106 как уж получится) витков. Главное чтобы количество витков в них точно совпадало. Соединим их потом параллельно. В результате получим трансформатор с большим чем у ТВЗ сечением и большей индуктивностью (это даст расширение границы частот в нижнем диапазоне). трансформатор будет иметь секционирование - это даст прирост верхней границы АЧХ. Поскольку мотали мы более толстым проводом получим сравнимое с ТВЗ активное сопротивление обмотки, а по более толстомк проводу можно будет пропустить и больший ток. Такой трансформатор подойдет для очень большого набора ламп работающих с током до 60мА и имеющих мощность рассеивания на аноде до 20Вт. Примерно так же прикидываем и двухтактный трансформатор. Только секций первичной обмотки надо будет сделать уже 4шт и они должны быть все одинаковые. Для симметричности половин. Например по 6 слоев проводом 0.25. Соединяем последовательно 1-4 и 2-3 секции - тогда у них будет одинаковое активное сопротивление и одинаковая индуктивность. Это будут половины первичной обмотки для двухтактного усилителя. Вторичная обмотка уже будет состоять из 3 секций. Между секциями первички. Прикид по виткам вторичной обмотки делаем исходя из рекомендованного для выбранных нами ламп Raa и Rн точно также. Получим трансформатор который по параметрам будет ничуть не хуже чем выходной от Симфонии, а скорей всего даже и гораздо лучше. Ссылка на комментарий Поделиться на другие сайты Поделиться
mcnelly Опубликовано 14 Ноября, 2012 в 21:08 Автор Жалоба Поделиться Опубликовано 14 Ноября, 2012 в 21:08 Почитал поглубже, офигел от технологии, сделал вывод, что лучший выходной звуковой трансформатор в PP будет покупной заводской. Наткнулся на тороидальный трансформатор от transforma-tor. Похоже что самая низкая цена на данный момент. Используется вот в этой схеме. Кто нибудь собирал эту схему и покупал эти трансы ? И последний вопрос, можно ли эти трансы использовать в схеме от Loki ? Уж очень она мне нравится. P.S. Не считайте за рекламу этой конторы, это все от нищеты. Да, и кроме схемы ничего нет, ни намоточных данных, ничего. Ссылка на комментарий Поделиться на другие сайты Поделиться
mcnelly Опубликовано 15 Ноября, 2012 в 05:57 Автор Жалоба Поделиться Опубликовано 15 Ноября, 2012 в 05:57 (изменено) И все таки, во всех расчетах используется параметр Ra. Где его брать, расскажите, поясните. Откуда он берется ? Изменено 15 Ноября, 2012 в 05:58 пользователем mcnelly Ссылка на комментарий Поделиться на другие сайты Поделиться
Гость kdtp Опубликовано 15 Ноября, 2012 в 06:33 Жалоба Поделиться Опубликовано 15 Ноября, 2012 в 06:33 Из справочной литературы или рассчитывается! Ссылка на комментарий Поделиться на другие сайты Поделиться
mcnelly Опубликовано 15 Ноября, 2012 в 06:39 Автор Жалоба Поделиться Опубликовано 15 Ноября, 2012 в 06:39 _https://audioportal.su/showthread.php/4818-%D0%9A%D0%B0%D0%BA-%D0%B2%D1%8B%D1%87%D0%B8%D1%81%D0%BB%D0%B8%D1%82%D1%8C-Ri-amp-Ra-%D0%BB%D0%B0%D0%BC%D0%BF%D1%8B Фух, нашел, осталось понять. Ссылка на комментарий Поделиться на другие сайты Поделиться
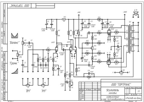
mcnelly Опубликовано 15 Ноября, 2012 в 10:21 Автор Жалоба Поделиться Опубликовано 15 Ноября, 2012 в 10:21 Получил ответ от тортранса: Выходные трансформаторы оптимизированы под лампу 6П41С. Тороидальный магнитопровод с небольшим зазором , первичная обмотка одного плеча 1840 витков с ультралинейным отводом, проводом 0,25; вторичка 150 витков проводом 0,63. Обмотки послойно-секционированы и скомутированы с учётом равенства сопротивлений плеч. Нагрузка 4Ом. Ссылка на комментарий Поделиться на другие сайты Поделиться
mcnelly Опубликовано 3 Декабря, 2012 в 20:51 Автор Жалоба Поделиться Опубликовано 3 Декабря, 2012 в 20:51 Нашел сегодня трансформатор с довольно сильно ржавыми пластинами. За пластины вопрос отдельный, что с ржавчиной делать вариантов масса конечно. Параметры трансформатора по PowerTrans А=32 B=55 C=32.5 H=80 Мотаю первичку б/ушным проводом 0,8 с катушек реле. По расчету программы надо намотать ~600 витков проводом 0,75. Провод имеет изгибы, одной катушки реле почти впритык хватает на один слой. Цельного куска нужной длины провода нет. Белая бумага межслоев еле-еле просматривается, но меня это не устраивает, но и сил вытягивать и выпрямлять через рукавицу и тряпку провод тоже нет. Катушку вращаю рукой, пока на ручном станке. Стараюсь укладывать с максимальным натяжением. Каркас ровно обмотал тряпкой с парафином, снятой с другого трансформатора. Бугров в обмотке каркаса нет. Поверх тряпки с парафином положил бумагу, склеил концы (нахлест на короткой стороне 5мм) бумаги лаком ХВ-435 (ксилол). Изгиб бумаги надрезал ножницами. Есть провод 0,4, 0,35, 0,224 (венгрия), до черта 0,14 и 0,20. Два слоя уложил, почти (ну может на 0,2мм) не продавливается намотка. Расстояние между щечками катушки 76мм, уложил в каждый слой 80 витков. Что сделать чтоб не так тяжко было-то, а ? Блин, я знал что будет тяжко, но чтобы так тяжко. Посоветуйте конфигурацию первички. Вариант использовать новый обмоточный провод не подходит, жалко на силовой трансформатор расходовать новый провод. Ссылка на комментарий Поделиться на другие сайты Поделиться
TANk Опубликовано 3 Декабря, 2012 в 21:58 Жалоба Поделиться Опубликовано 3 Декабря, 2012 в 21:58 но меня это не устраивает, но и сил вытягивать и выпрямлять через рукавицу и тряпку провод тоже нет. Вот полезный совет по этому поводу. 2 пластины, 3 ролика и будет вам прямой провод https://datagor.ru/practice/diy-tech/341-na...khnologii..html Ссылка на комментарий Поделиться на другие сайты Поделиться
Рекомендуемые сообщения
Для публикации сообщений создайте учётную запись или авторизуйтесь
Вы должны быть пользователем, чтобы оставить комментарий
Создать учетную запись
Зарегистрируйте новую учётную запись в нашем сообществе. Это очень просто!
Регистрация нового пользователяВойти
Уже есть аккаунт? Войти в систему.
Войти