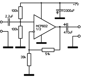
Гость livingstone Опубликовано 22 Октября, 2012 в 22:17 Жалоба Поделиться Опубликовано 22 Октября, 2012 в 22:17 (изменено) Привет уважаемые датагорцы. Помогите нубу) Завелось у меня некоторое количество денег, я на них себе немедленно купил новые уши и заказал разной рассыпухи. А пока электроника едет ко мне, решил собрать какой-нибудь элементарный хэдамп из того что есть. Нашёлся какой-то сдвоенный опер, несколько резисторов да несколько конденсаторов. Собрался неинвертирующий усилитель. Звуки он конечно издаёт... Но хочется музыки) Что не так? Достаточно ли заменить операционный усилитель на что-то более подходящее и поднять напряжение? Схему и печатку прилагаю, номиналы и там и там указаны. P.S. Операционник rail-to-rail, максимум 7 вольт по питанию. 1st.lay.zip Изменено 22 Октября, 2012 в 22:18 пользователем livingstone Ссылка на комментарий Поделиться на другие сайты Поделиться
if33 Опубликовано 23 Октября, 2012 в 03:30 Жалоба Поделиться Опубликовано 23 Октября, 2012 в 03:30 Чтобы Ваш усилитель заработал необходимо в разрыв земляного вывода резистора 39к включить конденсатор 10 - 100 μF плюсом вверх к резистору и можно слушать. Ссылка на комментарий Поделиться на другие сайты Поделиться
Гость alx25v Опубликовано 23 Октября, 2012 в 06:20 Жалоба Поделиться Опубликовано 23 Октября, 2012 в 06:20 Или второй вариант создать виртуальную землю и от неё плясать. Ссылка на комментарий Поделиться на другие сайты Поделиться
Гость livingstone Опубликовано 23 Октября, 2012 в 06:22 Жалоба Поделиться Опубликовано 23 Октября, 2012 в 06:22 Ага! Я же даже под него разрыв на печатке оставил, но когда паял, кинул перемычку. Ок, спасибо) Ссылка на комментарий Поделиться на другие сайты Поделиться
Рекомендуемые сообщения
Для публикации сообщений создайте учётную запись или авторизуйтесь
Вы должны быть пользователем, чтобы оставить комментарий
Создать учетную запись
Зарегистрируйте новую учётную запись в нашем сообществе. Это очень просто!
Регистрация нового пользователяВойти
Уже есть аккаунт? Войти в систему.
Войти