Гость AndrewKo Опубликовано 22 Августа, 2012 в 13:54 Жалоба Поделиться Опубликовано 22 Августа, 2012 в 13:54 Коллеги, добрый день. Есть такая задачка. Дано: Блок питания USB (насколько я понимаю 5 V на выходе) Геркон с нормально разомкнутыми контактами Светодиод. Номинальный Ток = 10 mA Нужно: Включать/выключать светодиод герконом (одной кнопкой без фиксации). Т.е. поднес-убрал магнит — светодиод включился. Пошел погулял, снова поднес-убрал магнит — выключился. Я уже нашел такую штуку как "бистабильное реле", но уж слишком дорого получается. Ссылка на комментарий Поделиться на другие сайты Поделиться
Pashka Опубликовано 22 Августа, 2012 в 14:23 Жалоба Поделиться Опубликовано 22 Августа, 2012 в 14:23 (изменено) В свое время делал нечто подобное (по функционалу) по такой схеме. Это двойной D-триггер. Для вашей ситуации вторую половинку микросхемы можно не задействовать. Вместо кнопки S1 ставим геркон, вместо реле К1 - светодиод, подбираем токоограничивающий резистор R7 и подаем на схему 5В. Диод VD1 не нужен. Изменено 22 Августа, 2012 в 14:24 пользователем pashka Ссылка на комментарий Поделиться на другие сайты Поделиться
Yamazaki Опубликовано 22 Августа, 2012 в 14:34 Жалоба Поделиться Опубликовано 22 Августа, 2012 в 14:34 (изменено) Тема уже была такая https://forum.datagor.ru/index.php?showtopic=5123&st=0 схема в сообщении №8 крутотень - никаких полупроводников, только реле! Причем не бистабильные, обычные. или в сообщении №45 Изменено 22 Августа, 2012 в 14:45 пользователем yamazaki Ссылка на комментарий Поделиться на другие сайты Поделиться
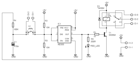
FOLKSDOICH Опубликовано 23 Августа, 2012 в 05:14 Жалоба Поделиться Опубликовано 23 Августа, 2012 в 05:14 На "народном" 555. Ссылка на комментарий Поделиться на другие сайты Поделиться
Рекомендуемые сообщения
Для публикации сообщений создайте учётную запись или авторизуйтесь
Вы должны быть пользователем, чтобы оставить комментарий
Создать учетную запись
Зарегистрируйте новую учётную запись в нашем сообществе. Это очень просто!
Регистрация нового пользователяВойти
Уже есть аккаунт? Войти в систему.
Войти