Гость jack83 Опубликовано 10 Августа, 2012 в 12:27 Жалоба Поделиться Опубликовано 10 Августа, 2012 в 12:27 Добрый день. Приобрел данный датчик давления ДД-10 для комплекса автодиагностики, продавец сказал что этот датчик специально для этих целей, а на деле он оказался индуктивным, поэтому напрямую к осциллографу его подключить нельзя, нужен преобразователь. Поиски в интернете ничего не принесли, кроме _https://www.cati.ru/datchiki/monitoring-induktivnyh-datchikov/ Может у кого есть реальные схемы такого преобразователя или какие нибудь мысли? Заранее спасибо. Ссылка на комментарий Поделиться на другие сайты Поделиться
Гость kan Опубликовано 10 Августа, 2012 в 14:07 Жалоба Поделиться Опубликовано 10 Августа, 2012 в 14:07 (изменено) Добрый день.Приобрел данный датчик давления ДД-10 для комплекса автодиагностики...Поиски в интернете ничего не принесли, кроме _https://www.cati.ru/datchiki/monitoring-induktivnyh-datchikov/ Может у кого есть реальные схемы такого преобразователя или какие нибудь мысли? Заранее спасибо. Не понял, что вам надо на выходе схемы кондиционера... Ваш датчик - дифференциальный трансформатор (LVDT)... Если на рассыпухе, то так: _https://www.keckec.com/seismo/ Этот попроще. Есть an301 _https://www.ti.com/lit/an/snoa606a/snoa606a.pdf В апноте пропустили an301 заземление выходного каскада компаратора С1. :smile: Были проблемы с настройкой генератора, надо подбирать одинаковые кондеры (пленка). Есть кондиционер на одном чипе - AD598 или AD698... Это простой, но затратный путь - AD жадные. Чипы эти греются, но работают нормально. Все три варианта делали. Есть печатки. Надо правильно выбрать рабочую частоту LVDT. Изменено 10 Августа, 2012 в 14:11 пользователем kan Ссылка на комментарий Поделиться на другие сайты Поделиться
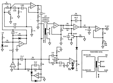
Гость jack83 Опубликовано 10 Августа, 2012 в 15:18 Жалоба Поделиться Опубликовано 10 Августа, 2012 в 15:18 На выходе мне нужно постоянное напряжение в зависимости от давления. Заинтересовало на AD, но похоже их еще и проблема приобрести. А у меня точно дифференциальный трансформатор? у меня ведь две обмотки, а на приведенной вами схеме датчик несколько другого принципа, может конечно я ошибаюсь. Добавлено после раздумий: Вот близкое к тому что мне нужно, вопрос только хватит ли чувствительности у AD для моего датчика? Ссылка на комментарий Поделиться на другие сайты Поделиться
Гость alvis Опубликовано 10 Августа, 2012 в 18:06 Жалоба Поделиться Опубликовано 10 Августа, 2012 в 18:06 Проблем с точностью у самодельного преобразователя не возникнет? Дифдатчики - штука капризная, пресс для калибровки есть? Ссылка на комментарий Поделиться на другие сайты Поделиться
Гость jack83 Опубликовано 10 Августа, 2012 в 18:23 Жалоба Поделиться Опубликовано 10 Августа, 2012 в 18:23 Проблем с точностью у самодельного преобразователя не возникнет? Дифдатчики - штука капризная, пресс для калибровки есть? Точность мне не нужна, датчик давления, в мотортестере, как правило нужен для определения ВМТ поршня, точное давление в цилиндре не важно. Тем более раж уж датчик куплен нужно хоть как то его применить. :smile: Ссылка на комментарий Поделиться на другие сайты Поделиться
Гость kan Опубликовано 10 Августа, 2012 в 18:53 Жалоба Поделиться Опубликовано 10 Августа, 2012 в 18:53 (изменено) На выходе мне нужно постоянное напряжение в зависимости от давления. Заинтересовало на AD, но похоже их еще и проблема приобрести. А у меня точно дифференциальный трансформатор? у меня ведь две обмотки, а на приведенной вами схеме датчик несколько другого принципа, может конечно я ошибаюсь. Добавлено после раздумий: Вот близкое к тому что мне нужно, вопрос только хватит ли чувствительности у AD для моего датчика? На картинке, что я привел тоже генератор, синхронный детектор, фнч. В вашей схеме питание датчика идет через трансформатор, поскольку нет дополнительной обмотки. В моей - непосредственно через третью обмотку. Мой опыт применения этих схем к немецкому датчику перемещения (MACL) на 1 мм с 12 разрядной платой АЦП. Гоняли тогда все это с микрометрическим винтом - получилось линейно. Конструкция была передана в соседнюю лабораторию, там оно успешно работает (дилатометр) на печи, где нано шмано спекают. Они сделали несколько таких плат. Конкретно с датчиком в таком как у вас включением мы не работали. Но мне кажется, что если добавить транс - все пойдет. Изменено 10 Августа, 2012 в 18:56 пользователем kan Ссылка на комментарий Поделиться на другие сайты Поделиться
Рекомендуемые сообщения
Для публикации сообщений создайте учётную запись или авторизуйтесь
Вы должны быть пользователем, чтобы оставить комментарий
Создать учетную запись
Зарегистрируйте новую учётную запись в нашем сообществе. Это очень просто!
Регистрация нового пользователяВойти
Уже есть аккаунт? Войти в систему.
Войти