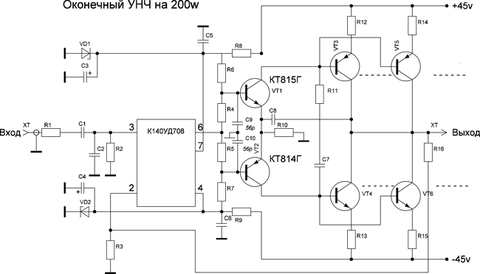
Гость saloed Опубликовано 10 Июля, 2012 в 21:35 Жалоба Поделиться Опубликовано 10 Июля, 2012 в 21:35 (изменено) Здравствуйте дорогие граждане-сограждане, есть желание собрать УНЧ мощностью 200-300Вт, не особо высокого качества (так шоб громко орало). Перелопатил несколько схем, одна приглянулась. Что скажете товарищи специалисты? Изменено 10 Июля, 2012 в 21:36 пользователем saloed Ссылка на комментарий Поделиться на другие сайты Поделиться
Гость victors Опубликовано 11 Июля, 2012 в 14:23 Жалоба Поделиться Опубликовано 11 Июля, 2012 в 14:23 Где номиналы деталей? Возможно, этот ОУ не сможет раскачать КТ815 КТ814. Можно поставить К157УД1 с радиатором или составные предвыходные транзисторы Ссылка на комментарий Поделиться на другие сайты Поделиться
Гость jank5 Опубликовано 11 Июля, 2012 в 14:59 Жалоба Поделиться Опубликовано 11 Июля, 2012 в 14:59 Достаточно часто публикуемая схема. Например, здесь: =https://aes.at.ua/publ/audio/unch_na_200_w/38-1-0-323 Ссылка на комментарий Поделиться на другие сайты Поделиться
metrolog Опубликовано 11 Июля, 2012 в 15:07 Жалоба Поделиться Опубликовано 11 Июля, 2012 в 15:07 (изменено) Где номиналы деталей?Возможно, этот ОУ не сможет раскачать КТ815 КТ814. Усилитель класса В по мотивам Радио91/3/стр. 53 Изменено 11 Июля, 2012 в 15:08 пользователем metrolog Ссылка на комментарий Поделиться на другие сайты Поделиться
Гость saloed Опубликовано 11 Июля, 2012 в 16:33 Жалоба Поделиться Опубликовано 11 Июля, 2012 в 16:33 Подойдёт ли такой метод тестирования схемы: - смакетировать вышеуказанную схему без мощных транзисторов (тоесть до КТ814 КТ815 включительно); - дать синусоидальный сигнал и посмотреть что имееется на выходе; - измерить амплитудное значение неискаженного синуса на выходе; По амплитудному значению и току, который могут коммутировать выходные транзисторы, в описанном на схеме режиме, судить о мощности. Имеет ли здравый смысл такой подход? Ссылка на комментарий Поделиться на другие сайты Поделиться
drummer Опубликовано 11 Июля, 2012 в 17:02 Жалоба Поделиться Опубликовано 11 Июля, 2012 в 17:02 Нужно сразу ставить выходную пару. Для начала одну. Стандартная настройка: ограничители (лампы накаливания) в цепях питания, замкнутый вход, разомкнутый выход. Если всё норм., добавлять выходные пары. Если 814-815 поставить на радиаторы, то пар 10 должны потянуть... Ссылка на комментарий Поделиться на другие сайты Поделиться
Гость saloed Опубликовано 11 Июля, 2012 в 18:03 Жалоба Поделиться Опубликовано 11 Июля, 2012 в 18:03 (изменено) Нужно сразу ставить выходную пару. Для начала одну. Стандартная настройка: ограничители (лампы накаливания) в цепях питания, замкнутый вход, разомкнутый выход. Если всё норм., добавлять выходные пары. Если 814-815 поставить на радиаторы, то пар 10 должны потянуть... Ещё один вопрос: в оригинальной схеме выходные транзисторы 2CA5200 и 2SA1943, можно ли вместо них использовать КТ8101А и КТ8102А, и нужно ли для этого вносить какие то иззменения в схему? Изменено 11 Июля, 2012 в 18:15 пользователем saloed Ссылка на комментарий Поделиться на другие сайты Поделиться
drummer Опубликовано 11 Июля, 2012 в 18:11 Жалоба Поделиться Опубликовано 11 Июля, 2012 в 18:11 (изменено) Можно и 818-819. Только напр. К-Э должно быть больше 100вольт, для данного напр. питания. Изменено 11 Июля, 2012 в 18:12 пользователем drummer Ссылка на комментарий Поделиться на другие сайты Поделиться
Рекомендуемые сообщения
Для публикации сообщений создайте учётную запись или авторизуйтесь
Вы должны быть пользователем, чтобы оставить комментарий
Создать учетную запись
Зарегистрируйте новую учётную запись в нашем сообществе. Это очень просто!
Регистрация нового пользователяВойти
Уже есть аккаунт? Войти в систему.
Войти