Перейти к содержанию

Аналоговые и цифровые датчики + ПК


Рекомендуемые сообщения

Здравствуйте всем!

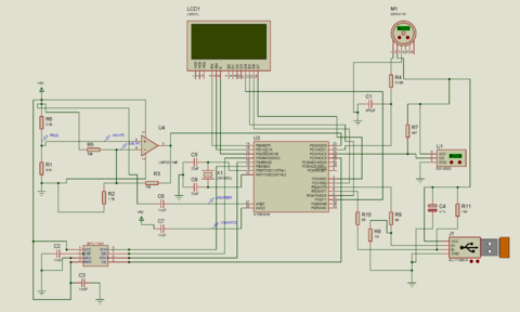
Мне нужно подключить к ПК аналоговый датчик температуры, аналоговый датчик атмосферного давления, цифровой датчик температуры и цифровой датчик атмосферного давления. Подключение к ПК осуществляется с помощью USB. Также, значения датчиков нужно выводить на lcd индикатор.

 

Терморезистивный датчик температуры - ТСП-500.

Цифровой датчик температуры - DS18B20.

Аналоговый ДАД - MPX4115.

Цифровой ДАД - MPL115A1.

У всех датчиков, кроме первого, на выходе напряжение. (У ТСП-500 - сопротивление)

LCD индикатор - WH1604A (16х4).

 

Я собрал схему в протеусе (без программы), post-12886-1337504151_thumb.png но так, как я не сильно доверяю своим знаниям по электронике, прошу вашей помощи :smile: Проверьте мою схему пожалуйста и подскажите, что нужно добавить, что убрать, что по другому подключить..

 

Заранее спасибо!

Ссылка на комментарий
Поделиться на другие сайты

Для публикации сообщений создайте учётную запись или авторизуйтесь

Вы должны быть пользователем, чтобы оставить комментарий

Создать учетную запись

Зарегистрируйте новую учётную запись в нашем сообществе. Это очень просто!

Регистрация нового пользователя

Войти

Уже есть аккаунт? Войти в систему.

Войти
  • Последние посетители   0 пользователей онлайн

    • Ни одного зарегистрированного пользователя не просматривает данную страницу
×
×
  • Создать...