Гость inwin1993 Опубликовано 18 Марта, 2012 в 08:58 Жалоба Поделиться Опубликовано 18 Марта, 2012 в 08:58 (изменено) Подскажите пожалуйста. При регулировке громкости появляются сильные искажиня. Причём, чем тише делаешь, тем сильнее искажения. Когда выкручивешь на максимум - абсолютная тишина(звук есть, а искажений нет :smile: ) Использовал потенциометр типа R16110G. Изменено 18 Марта, 2012 в 09:00 пользователем inwin1993 Ссылка на комментарий Поделиться на другие сайты Поделиться
metrolog Опубликовано 18 Марта, 2012 в 09:30 Жалоба Поделиться Опубликовано 18 Марта, 2012 в 09:30 inwin1993, мы сэкономим уйму времени, если скажешь что ты подключал, как ты подключал. Желательно со схемами. Ссылка на комментарий Поделиться на другие сайты Поделиться
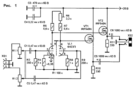
Гость inwin1993 Опубликовано 18 Марта, 2012 в 10:23 Жалоба Поделиться Опубликовано 18 Марта, 2012 в 10:23 потенциометр стоит на входе гибридника по схеме Шушнова на 6н23п. 1 и 1' общий, 2 и 2' к усилителю, 3 и 3' вход. Ссылка на комментарий Поделиться на другие сайты Поделиться
metrolog Опубликовано 18 Марта, 2012 в 10:26 Жалоба Поделиться Опубликовано 18 Марта, 2012 в 10:26 В цепи потенциометра имеются разделительные конденсаторы? Если можно ссылочку на гибридник Шушнова. Ссылка на комментарий Поделиться на другие сайты Поделиться
Гость inwin1993 Опубликовано 18 Марта, 2012 в 10:34 Жалоба Поделиться Опубликовано 18 Марта, 2012 в 10:34 (изменено) да, имеются. вот такая вот схема: Изменено 18 Марта, 2012 в 10:40 пользователем inwin1993 Ссылка на комментарий Поделиться на другие сайты Поделиться
metrolog Опубликовано 18 Марта, 2012 в 10:51 Жалоба Поделиться Опубликовано 18 Марта, 2012 в 10:51 (изменено) 1. Выводы 3 и 5 XS1 замкнуть на землю. 2. Проверить режимы по постоянному напряжению на анодах ламп (выв. 1 и 6), они не должны зависеть от положения потенциометра. Если это не так проверить С1, С2 на утечку. 3. Напряжения на истоках VT1, VT2 должны быть приблизительно Uпит./2 P.S. Пусть ламповики подскажут насчет анодного напряжения для этих ламп. Не мало-ли? Изменено 18 Марта, 2012 в 10:53 пользователем metrolog Ссылка на комментарий Поделиться на другие сайты Поделиться
Гость inwin1993 Опубликовано 18 Марта, 2012 в 11:07 Жалоба Поделиться Опубликовано 18 Марта, 2012 в 11:07 спасибо. как проверю, отпишусь. да вроде не мало. в статье Шушнова ( по этому усилителю) говориться о поднятие напряжения до 30В, но это если лампа категоорически отказывается работать. я штуки 4 проверил, все заработали. Ссылка на комментарий Поделиться на другие сайты Поделиться
Гость inwin1993 Опубликовано 18 Марта, 2012 в 14:13 Жалоба Поделиться Опубликовано 18 Марта, 2012 в 14:13 (изменено) спасибо. как проверю, отпишусь.да вроде не мало. в статье Шушнова ( по этому усилителю) говориться о поднятие напряжения до 30В, но это если лампа категоорически отказывается работать. я штуки 4 проверил, все заработали. проверил. с режимами всё нормально. с напряжением на истоках полевиков тоже норм. когда входы замкнуты, то на максимальном и минимальном положениях потенциометра искажений нет, а ближе к середине они появляются. Изменено 18 Марта, 2012 в 14:34 пользователем inwin1993 Ссылка на комментарий Поделиться на другие сайты Поделиться
Гость pricolist Опубликовано 18 Марта, 2012 в 14:42 Жалоба Поделиться Опубликовано 18 Марта, 2012 в 14:42 Как то непонятно. О каких искажениях при замкнутом входе идёт речь? Может вы имеете в виду шумы\помехи\фон? Ссылка на комментарий Поделиться на другие сайты Поделиться
Гость jean Опубликовано 18 Марта, 2012 в 14:58 Жалоба Поделиться Опубликовано 18 Марта, 2012 в 14:58 (изменено) - Изменено 26 Мая, 2012 в 12:23 пользователем jean Ссылка на комментарий Поделиться на другие сайты Поделиться
Гость inwin1993 Опубликовано 18 Марта, 2012 в 15:50 Жалоба Поделиться Опубликовано 18 Марта, 2012 в 15:50 Как то непонятно. О каких искажениях при замкнутом входе идёт речь? Может вы имеете в виду шумы\помехи\фон? вы правы, я не так выразился. появляются помехи. Конденсаторы С1 С2 ,резисторы R3 R9 а также R6 удалить.R1-47к. В аноды 4,7-5,1к R4 R8 подобрать так,чтобы на анодах было 10-13v Лампа 6Н27П.(В затворы возможно придется поставить 10 ом,ориентировочно) Не надо забывать что при нагрузке могут быть искажения среза нижней полуволны Cделать RC фильтр по питанию анодов лампы. спасибо за совет. если где-нибудь достану 6н27п, может попробую. но, скорее всего, это будет уже совсем другая схема) Ссылка на комментарий Поделиться на другие сайты Поделиться
Yamazaki Опубликовано 18 Марта, 2012 в 16:06 Жалоба Поделиться Опубликовано 18 Марта, 2012 в 16:06 Корпус переменника подключить на землю. Номинал желательно взять поменьше, килоом 10. Уже этого зачастую хватает, чтобы помехи пропали. Девайс собран на плате или навесом? Ссылка на комментарий Поделиться на другие сайты Поделиться
Рекомендуемые сообщения
Для публикации сообщений создайте учётную запись или авторизуйтесь
Вы должны быть пользователем, чтобы оставить комментарий
Создать учетную запись
Зарегистрируйте новую учётную запись в нашем сообществе. Это очень просто!
Регистрация нового пользователяВойти
Уже есть аккаунт? Войти в систему.
Войти