TANk Опубликовано 16 Января, 2012 в 19:19 Жалоба Поделиться Опубликовано 16 Января, 2012 в 19:19 Генератор синуса на частоту 60Гц. (Один операционник практически любой), Микросхема усилитель TDA2050, трансформатор унифицированный накальный ТН-36 например. Генератор (можно сделать с небольшой подстройкой частоты) выдает сигнал, который усиливает микросхема. С ее выхода сигнал амплитудой 6в подается на вторичные обмотки трансформатора. Вторички надо включить так, чтобы при подаче на первичку 220 на выходе было 12в. Тогда если на вторичную подать 6в, на выходе с первички получим 110. Менять/перетачивать механику на таком проигрывателе не рекомендую. Уж больно сложная и нежная это система - виниловый проигрыватель. Чуть что не так и звук испортится. Ссылка на комментарий Поделиться на другие сайты Поделиться
Elektrik Опубликовано 16 Января, 2012 в 19:36 Жалоба Поделиться Опубликовано 16 Января, 2012 в 19:36 как я понимаю вы предлогаете на двигателе увеличить ∅ вала?если да,то я пробывал его увеличивать и все нормально работает,но дело в другом что он греется очень сильно Так это не я предлагаю, так в инструкции написано. Для мотора этот режим правильный. The motor is adapted to 50 or 60 (Hz) cycle power line frequencies by the correct choise of the motor pulley.Pulley for 50 Hz - Art 234 453. Pulley for 60 Hz - Art 243 454. А насчет нагрева, прочисти все, как следует, смажь. Проверь схему подключения мотора, может быть там конденсатор, какой-нибудь сдох. Добавлено после раздумий: Менять/перетачивать механику на таком проигрывателе не рекомендую. Уж больно сложная и нежная это система - виниловый п проигрыватель. Чуть что не так и звук испортится. Так надо шкив надо новый делать, все равно ∅ увеличивать. Чуть, что не так и назад вернуть. И не такая уж нежная тут система, привод, на уровне советского второго класса. Хотя остальное судя по картинке получше. Ссылка на комментарий Поделиться на другие сайты Поделиться
Гость klon_kz Опубликовано 17 Января, 2012 в 19:47 Жалоба Поделиться Опубликовано 17 Января, 2012 в 19:47 А не заменить ли движок на 50 Герцовый, неужели нет подходящих аналогов? Ссылка на комментарий Поделиться на другие сайты Поделиться
Elektrik Опубликовано 17 Января, 2012 в 20:19 Жалоба Поделиться Опубликовано 17 Января, 2012 в 20:19 Все равно шкив придется подбирать (точить). Ссылка на комментарий Поделиться на другие сайты Поделиться
Гость kardibus Опубликовано 17 Января, 2012 в 20:46 Жалоба Поделиться Опубликовано 17 Января, 2012 в 20:46 смазал двигатель,поменял пусковой конденсатор.вроде лучше немного стало.насколько сильно двигатели греются без понятия,прогонял его пол часа(почти полная пластинка)рука терпит. Ссылка на комментарий Поделиться на другие сайты Поделиться
Ubiks Опубликовано 17 Января, 2012 в 22:20 Жалоба Поделиться Опубликовано 17 Января, 2012 в 22:20 Если не пахнет, то в принципе нормально. Посмотрим летом. Ссылка на комментарий Поделиться на другие сайты Поделиться
Elektrik Опубликовано 18 Января, 2012 в 06:43 Жалоба Поделиться Опубликовано 18 Января, 2012 в 06:43 смазал двигатель,поменял пусковой конденсатор.вроде лучше немного стало.насколько сильно двигатели греются без понятия,прогонял его пол часа(почти полная пластинка)рука терпит. А с оборотами, чего сделал? Ссылка на комментарий Поделиться на другие сайты Поделиться
Гость kardibus Опубликовано 18 Января, 2012 в 09:42 Жалоба Поделиться Опубликовано 18 Января, 2012 в 09:42 я на шкив немного изоленты намотал от безвыходности. Ссылка на комментарий Поделиться на другие сайты Поделиться
Elektrik Опубликовано 18 Января, 2012 в 10:04 Жалоба Поделиться Опубликовано 18 Января, 2012 в 10:04 я на шкив немного изоленты намотал от безвыходности. Если выточить негде,может какую втулочку подобрать подходящего диаметра, что-бы на шкив плотно одевалась. например от какого нибудь принтера, там их море. Ссылка на комментарий Поделиться на другие сайты Поделиться
Yamazaki Опубликовано 18 Января, 2012 в 12:34 Жалоба Поделиться Опубликовано 18 Января, 2012 в 12:34 можно колечко термоусадки надеть и прогреть Ссылка на комментарий Поделиться на другие сайты Поделиться
alex n Опубликовано 25 Января, 2012 в 21:35 Жалоба Поделиться Опубликовано 25 Января, 2012 в 21:35 Добавлено после раздумий: Ссылка на комментарий Поделиться на другие сайты Поделиться
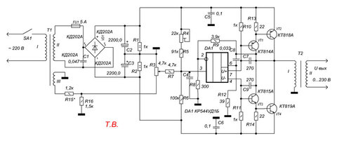
Гость kardibus Опубликовано 30 Января, 2012 в 02:45 Жалоба Поделиться Опубликовано 30 Января, 2012 в 02:45 Большое спасибо за схемы. Ссылка на комментарий Поделиться на другие сайты Поделиться
Рекомендуемые сообщения
Для публикации сообщений создайте учётную запись или авторизуйтесь
Вы должны быть пользователем, чтобы оставить комментарий
Создать учетную запись
Зарегистрируйте новую учётную запись в нашем сообществе. Это очень просто!
Регистрация нового пользователяВойти
Уже есть аккаунт? Войти в систему.
Войти