Yamazaki Опубликовано 7 Января, 2012 в 22:13 Жалоба Поделиться Опубликовано 7 Января, 2012 в 22:13 (изменено) 3дб прибавка мощности соответствует двухкратному приросту (вы подставьте двойку в таблицу, она выдаст 3,01дб по мощности) что даст прибавку в 3дб звукового давления, которая, в свою очередь, означает возрастание его в √2 вобще вот эта норма - брать мощность саба равной мощности сателлитов носит эмпирический характер, и в ней уже заложена разница в чувствительности головок... такой мощности саба хватит для очень насыщенной басами музыки. Изменено 7 Января, 2012 в 22:30 пользователем yamazaki Ссылка на комментарий Поделиться на другие сайты Поделиться
Гость victors Опубликовано 7 Января, 2012 в 22:47 Жалоба Поделиться Опубликовано 7 Января, 2012 в 22:47 (изменено) Да, по инерции, снова взял показатели по напряжению, а не по мощности. Согласно калькулятору Сергея,имея разницу в 6дБ по мощности (принятая условно недостача чуствительности НЧ динамика), отношение мощностей составит 4 раза. Тогда, на НЧ канал, нужно подводить 8Х4=32 ВТ :smile: Верно теперь? Изменено 7 Января, 2012 в 22:51 пользователем victors Ссылка на комментарий Поделиться на другие сайты Поделиться
alex.co Опубликовано 8 Января, 2012 в 05:31 Жалоба Поделиться Опубликовано 8 Января, 2012 в 05:31 3дб прибавка мощности соответствует двухкратному приросту(вы подставьте двойку в таблицу, она выдаст 3,01дб по мощности) что даст прибавку в 3дб звукового давления, которая, в свою очередь, означает возрастание его в √2 вобще вот эта норма - брать мощность саба равной мощности сателлитов носит эмпирический характер, и в ней уже заложена разница в чувствительности головок... такой мощности саба хватит для очень насыщенной басами музыки. Спасибо за разъяснение.Угар праздников проходит.Вы правы Сергей эти наши расчёты эмпирические но более менее близкие (32-35 Вт) Не много разъяснит или запутает это_https://audacity.ru/p8aa1.html Ссылка на комментарий Поделиться на другие сайты Поделиться
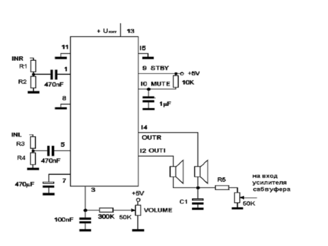
Segun Опубликовано 8 Января, 2012 в 07:39 Жалоба Поделиться Опубликовано 8 Января, 2012 в 07:39 (изменено) В начале темы был разговор о 2030, вот попалось, а двухполярное питание из даташита нарисовать можно, как то так Изменено 8 Января, 2012 в 07:42 пользователем segun Ссылка на комментарий Поделиться на другие сайты Поделиться
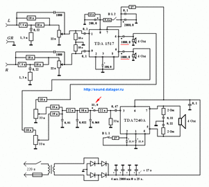
Dimonos Опубликовано 8 Января, 2012 в 19:26 Жалоба Поделиться Опубликовано 8 Января, 2012 в 19:26 (изменено) Прошу прощения, схема из поста №26. На TDA 1517 и 7240 .Я сразу подумал-"вот, еще одна неплохая, простая схемка, вполне можно взять на вооружение". Сейчас более подробно смотрю, и или чего то не понимаю или схема довольно сырая. Ну или заведомо (специально) с ошибками. Работать то будет, это несомненно, но как? Например на основные динамики проходит весь частотный диапазон ( низкие не отсекаются). Это как бы немного идет вразрез с разделением частот для Саба и сателлитов. Низы немного подрезают электролиты в 1000 Мкф, стоящие на выходе1517, но в допустимых пределах для такой МС. Срезаются частоты (приблизительно) ниже 40 Гц. Т.е. эти частоты уже на усилитель Саба не попадут. Не знаю, насколько актуальна такая система где ко всему диапазону добавить еще часть НЧ Сабом? Прошу высказать мнения. Можно немного доработать схемку- поменять место включения выходных электролитов,и уменьшить их номинал, чтобы отсечь низкие с сателлитов. Добавить еще один электролит на вход ФНЧ Саба . Тогда все будет работать классически. И совсем не понял зачем в фильтре Саба стоит электролит 22 Мкф. Он разве там нужен? Входной фильтр( чуть давящий середину и поднимающий самые верха) перед регулятором уровня 22 ком не рассматривал. Он понятно для чего, надо так надо. Не помешает. Скажите ,я правильно все понял или во что то я не въехал? Изменено 8 Января, 2012 в 19:57 пользователем dimonos Ссылка на комментарий Поделиться на другие сайты Поделиться
alex.co Опубликовано 8 Января, 2012 в 19:42 Жалоба Поделиться Опубликовано 8 Января, 2012 в 19:42 Дима классно объясняешь мне нравится Твой серьёзный подход С новым Годом Удачи в Новом году Ссылка на комментарий Поделиться на другие сайты Поделиться
Dimonos Опубликовано 8 Января, 2012 в 19:59 Жалоба Поделиться Опубликовано 8 Января, 2012 в 19:59 Спасибо Саша, и тебя с Новым Годом и Рождеством !!! Ссылка на комментарий Поделиться на другие сайты Поделиться
Гость victors Опубликовано 8 Января, 2012 в 21:23 Жалоба Поделиться Опубликовано 8 Января, 2012 в 21:23 (изменено) Если широкополосные, высокодобротные динамики левого и правого каналов задемпфировать сильно, радиотканью зажатой между двух решоток, закреплённых на отверстиях карзины, как учил, если не ошибаюсь, товарищ Шоров, то резонанс и "бубнение" на низах пропадут. И чуствительность тоже пропадёт. Тогда дополнительный сабвуфер может понадобиться. Если демпфирование не делать, то два ШП динамика подключить к общему электролитическому конденсатору, ёмкостью 100 μF. Для двух динамиков по 8 ом, частота среза этого ФНЧ, первого порядка, будет около 400 Гц. Этот сигнал, без доп. фильтров подавать на мостовой канал сабвуфера. Очень примитивно, но без сомнительных RC цепочек, из последнй обсуждаемой схемы. Минималистический биамплинг такой. Изменено 8 Января, 2012 в 21:25 пользователем victors Ссылка на комментарий Поделиться на другие сайты Поделиться
Dimonos Опубликовано 8 Января, 2012 в 22:28 Жалоба Поделиться Опубликовано 8 Января, 2012 в 22:28 (изменено) Если широкополосные, высокодобротные динамики левого и правого каналов задемпфировать сильно, радиотканью зажатой между двух решоток, закреплённых на отверстиях карзины, как учил, если не ошибаюсь, товарищ Шоров, то резонанс и "бубнение" на низах пропадут. И чуствительность тоже пропадёт. Тогда дополнительный сабвуфер может понадобиться. Если демпфирование не делать, то два ШП динамика подключить к общему электролитическому конденсатору, ёмкостью 100 μF. Для двух динамиков по 8 ом, частота среза этого ФНЧ, первого порядка, будет около 400 Гц. Этот сигнал, без доп. фильтров подавать на мостовой канал сабвуфера. Очень примитивно, но без сомнительных RC цепочек, из последнй обсуждаемой схемы. Минималистический биамплинг такой. Можно сделать и так. Но ведь это уже совсем другая схема. А. Шихатов ее довел почти до идеала ( по простоте). (Трехканальный мультимедийный УМЗЧ) Почему RC цепочки сомнительные? Что вызывает сомнение? Только 400 ГЦ не очень ли высоко, будете слушать почти "моно"? Сигнал то с 1-го конденсатора автоматом суммируется. Если подразумевается просто разделение полос в АС , то сабвуфер здесь как бы не при чем. Получиться 2-х полосная АС. PS. Я выше написал коментарий к схеме для того, вдруг если кто соберется делать? Чтобы потом не жаловались, что где то что то не так работает. Изменено 8 Января, 2012 в 22:49 пользователем dimonos Ссылка на комментарий Поделиться на другие сайты Поделиться
Segun Опубликовано 9 Января, 2012 в 02:25 Жалоба Поделиться Опубликовано 9 Января, 2012 в 02:25 Прошу прощения, схема из поста №26. На TDA 1517 и 7240 .Я сразу подумал-"вот, еще одна неплохая, простая схемка, вполне можно взять на вооружение". Сейчас более подробно смотрю, и или чего то не понимаю или схема довольно сырая. Ну или заведомо (специально) с ошибками. Работать то будет, это несомненно, но как? Вроде на сайте "свой звук" я ее видел. Ссылка на комментарий Поделиться на другие сайты Поделиться
FOLKSDOICH Опубликовано 9 Января, 2012 в 11:21 Жалоба Поделиться Опубликовано 9 Января, 2012 в 11:21 Ещё интересный вариантик. правда схемы нет, но и так всё ясно. lm3886_lm1876_amfi.rar Ссылка на комментарий Поделиться на другие сайты Поделиться
Гость victors Опубликовано 9 Января, 2012 в 15:06 Жалоба Поделиться Опубликовано 9 Января, 2012 в 15:06 По трёхканальному мультимедийному УМЗЧ Шихатова, понравилось, кроме простоты, следующее - полярность включения ШП громкоговорителей - схема регулятора тембра (за малый уровень коррекции и эффект тонкомпенсации) - коммутатор фазы сабвуфера на переключателе. - компенсация разности импедансов выхода фазоинвертора на транзисторе т1, за счёт делителя на R4, R5 Кто хочет собирать 2+1 без изысков особых - можно эту схему брать и не терзаться сомнениями в положительном результате. Ссылка на комментарий Поделиться на другие сайты Поделиться
Рекомендуемые сообщения
Для публикации сообщений создайте учётную запись или авторизуйтесь
Вы должны быть пользователем, чтобы оставить комментарий
Создать учетную запись
Зарегистрируйте новую учётную запись в нашем сообществе. Это очень просто!
Регистрация нового пользователяВойти
Уже есть аккаунт? Войти в систему.
Войти