Перейти к содержанию

УМЗЧ на ИМС с двуполярным питанием


Рекомендуемые сообщения

Раз так, то никаких проблем нет) На любом компьютерном БП помимо положительных напряжений есть и отрицательные на -5 и -12 вольт. Допустимый ток небольшой, но там много и не надо. У АТ блоков питания -12В это синий провод.

Именно. И все должно работать без проблем. Есть только одно но... Часто у БП( компьютерных) -12в не 12 вольт , а меньше,

как впрочем и +12в. И есть перекос. Но большинство операционников прекрасно работают и с небольшим перекосом по питанию. Это не страшно.

А насчет фильтра ФНЧ Вы подумайте, нужно ли кидаться на схему, у которой часть узлов вообще не нужна. Имеет смысл

делать такое если точно неизвестно что потом будет подключаться к ней.

Если все точно прикинуть и рассчитать, все эти плавные регулировки ни к чему. И даже сумматор, если задуматься нужен

только если под Сабом подразумевается именно Саб, т.е свехнизкочастотный блок, а не НЧ до 80-100 Гц.

Будете суммировать 100 Гц( к примеру) и получите некое подобие моно на низах. Стереобаза сразу измениться, это слышно. Вопрос сумматора не простой, это надо решать в каждом индивидуальном случае.

 

Если особо наворочено не нужно, можете присмотреться к этой схеме и доработать ее для своих нужд.

https://forum.datagor.ru/index.php?showtopic=6796 (схема прямо в 1 топике)

 

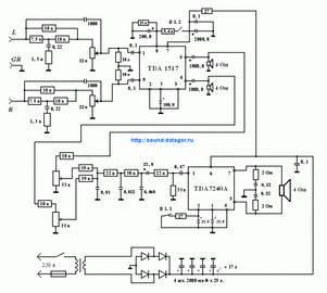
Это как раз 2.1 система. И питается от компьютерного БП. Операционники TL071 питаются двуполяркой от того же БП.

Кое что можно выкинуть, кое что дополнить. Пассивный фильтр (ФНЧ) не проблема пересчитать под нужные частоты. Без LM 1036 это работает намного лучше ( в плане звука), и если регулировка тембра и тонкомпенсация не нужна, ее лучше исключить. УНЧ можно заменить на любой другой (или несколько) с однополярным питанием.

 

Если хочется чего то покруче, лучше все собрать на двухполярном питании, с нормальным, мощным, грамотно выполненным блоком питания. И желательно все ( все фильтры и УНЧ), выполнить на одной печатной плате.

 

 

Двуполярное питание помогает избавиться от кучи переходных и разделительных емкостей, это большой плюс.

Изменено пользователем dimonos
Ссылка на комментарий
Поделиться на другие сайты

  • Ответов 56
  • Создана
  • Последний ответ

Топ авторов темы

Топ авторов темы

Изображения в теме

victors вы не учли, что у сабвуфера обычно чуйка значительно ниже, чем у широкополосок с легким картонным диффузором, ему может понадобиться мощность в два, а то и в четыре раза большая, чем подсказывает этот простой расчет. А так вообще да, для четырехваттных динамиков даже 2030 - избыточно мощная микросхема, на всю систему можно обойтись одной TDA1554, два канала в мост, два канала так.

Я для рабочего компа сделал на 1554 по Шихатову, Радио 2005 год.

Как то здорово получилось так. Несколько лет играет, радует коллектив. Даже удивительно :smile:

Ссылка на комментарий
Поделиться на другие сайты

Я её тоже делал, только 7375 помощавей будет, и вся разница.

Шихатов.rar

Изменено пользователем folksdoich
Ссылка на комментарий
Поделиться на другие сайты

Видимо весь вопрос реализовать полностью 4ГД35 .Чувствительность не знаю думаю 88-90дБ?

У планируемого саб динамика 82 дБ.Прикидываем усилитель на саб 4+4=8 Вт плюс разница в чувствительности как минимум 6дБ (это в 10 раз) скромно прибавляем........ватт 35 надо а уж напряжение питания саб ус зависит от сопротивления сабового дин вот такие расчёты :smile:

Ссылка на комментарий
Поделиться на другие сайты

Когда-то здесь была статья, как я понимаю. Можно позаимствовать принцип для TDA7375.

Спасибо всем за советы, сделал выводы, буду делать на 7375с питанием от компьютерного БП.

Ссылка на комментарий
Поделиться на другие сайты

6дб по мощности - это в ~4 раза. Всё равно ватт 15-30 (по вкусу) вынь да положь.

 

У меня всегда какие то проблемы с математикой. Кто сможет поправить или привести правильную формулу пересчёта для следующих соотношений:

 

6 дБ - разница в два раза

10 дБ - разница в три раза

20 дБ - разница в десять раз.

 

Это по напряжению, похоже. А по мощности как правильно посчитать?

Ссылка на комментарий
Поделиться на другие сайты

6дб по мощности - это в ~4 раза. Всё равно ватт 15-30 (по вкусу) вынь да положь.

Децибелл это просто логарифмическая величина.Не обращаясь Википедии помню по мощ.напряжению.току. Я по звуковому давлению там другие величины Паскаль не в моде(читаю написанное 10 раз сам написал)

Написанного не воротишь Писал в угаре (прочитал )попраляюсь в два раза может ещё чего напутал завтра

Изменено пользователем alex.co
Ссылка на комментарий
Поделиться на другие сайты

Саша, если уровень звукового давления изменился в 2 раза, это будет 6 дб ( по звуковому давлению). Только это ничего

не дает. Все это абстрактно. Чего то я не пойму что вы тут считаете. Как будто космическую ракету строите...

 

По моему вам надо вот это: Увеличение подводимой мощности в 2 раза даст прирост звукового давления на 3 дб.

Т.е , чтобы увеличить звуковое давление на 3 дб нужно увеличить мощность усилителя в 2 раза.

1вт-86дб

2вт-89дб

4вт-92дб

8вт-95дб

16вт-98дб

32вт-101дб

64вт-104дб

128вт-107дб

и так далее

 

Только не пойму зачем это надо, делается какой то измерительный прибор?? Всех этих перечисленных микросхем

с лихвой хватит, чтобы озвучить нормальную жилую комнату. А выровнять громкость между динами можно и на слух,

кто это по приборам такое меряет?

 

PS. Я конечно мог и забыть ( пишу по памяти), ссылку откуда это не дам, не помню. В книгах рыться лень...извиняйте. Но вроде всегда было так. В СССР был стандарт звукового давления в Па при подводимой мощности в 0,1 ватт ( расстояние 1 метр).

У 4ГД-35 вроде бы 0,25 Па.

Сейчас стандарты другие в дб. И методики измерения разные.

А к НЧ в ящиках это вообще относится косвенно, там с одним и тем же дином( при одинаковой подводимой мощности) можно получить совершенно разное давление.

Изменено пользователем dimonos
Ссылка на комментарий
Поделиться на другие сайты

Это по напряжению, похоже. А по мощности как правильно посчитать?

3 дБ - разница в два раза

10 дБ - разница в десять раз

20 дБ - разница в сто раз.

я даже когда-то сделал файлик в экселе, чтобы это дело автоматизироватьдб.rar

 

децибеллы звукового давления определяются по той же формуле, что и для напряжения

_https://ivanstor.-мы не распространяем ссылки на [народ.ру]-/noise/104.htm

 

Добавлено после раздумий:

Ради интереса подключил старую платку на 1554... Даа, раньше мне этот звук больше нравился :smile: По сравнению с MF-1 конкретно искажает на верхах. Страдают тарелочки, появляются противные сибилянты. А бас вполне нормальный.

Ссылка на комментарий
Поделиться на другие сайты

Сергей,

 

Спасибо за файл - калькулятор.

 

Значит я правильно предполагал, что помню соотношения по напряжению тк у меня в аттенюатарах каждые 20дБ соответствуют уменьшению выходного напряжения в 10 раз.

 

Вопрос о децибелах по мощности я поднял специально, чтобы глубже понять расчёты в 29м посте.

Получается, что если у нас два ШП динамика (в системе 2+1) дают в савокупности 8 Вт, а чуствительность динамика общего НЧ канала, предположительно, на 6дБ меньше, то при частоте раздела 400 Гц (когда мощность между полосами делится пополам), для НЧ динамика потребуется подвести 2х8=16Вт мощности. (если считать, что 6дБ по мощности, соответствует двухкратному её приросту).

 

Пожалуйста, проверьте, правильны ли рассуждения.

Ссылка на комментарий
Поделиться на другие сайты

Для публикации сообщений создайте учётную запись или авторизуйтесь

Вы должны быть пользователем, чтобы оставить комментарий

Создать учетную запись

Зарегистрируйте новую учётную запись в нашем сообществе. Это очень просто!

Регистрация нового пользователя

Войти

Уже есть аккаунт? Войти в систему.

Войти
  • Последние посетители   0 пользователей онлайн

    • Ни одного зарегистрированного пользователя не просматривает данную страницу

×
×
  • Создать...