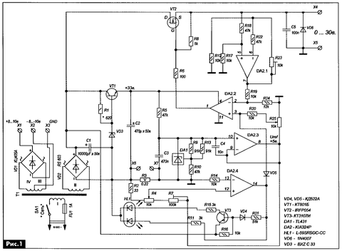
Lakki Опубликовано 20 Декабря, 2011 в 21:54 Жалоба Поделиться Опубликовано 20 Декабря, 2011 в 21:54 Дайте пожалуйста номер журнала Радиоаматор , в котором размещена эта схема блока питания. Ссылка на комментарий Поделиться на другие сайты Поделиться
picap Опубликовано 21 Декабря, 2011 в 16:10 Жалоба Поделиться Опубликовано 21 Декабря, 2011 в 16:10 Радиолюбитель 05/ 2009 г :smile: BP___.djvu Ссылка на комментарий Поделиться на другие сайты Поделиться
Lakki Опубликовано 22 Декабря, 2011 в 05:08 Автор Жалоба Поделиться Опубликовано 22 Декабря, 2011 в 05:08 Большое большое вам спасибо))) А там где я нашел эту схему, ссылаются на радиоаматор. Ссылка на комментарий Поделиться на другие сайты Поделиться
Рекомендуемые сообщения
Для публикации сообщений создайте учётную запись или авторизуйтесь
Вы должны быть пользователем, чтобы оставить комментарий
Создать учетную запись
Зарегистрируйте новую учётную запись в нашем сообществе. Это очень просто!
Регистрация нового пользователяВойти
Уже есть аккаунт? Войти в систему.
Войти