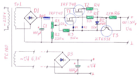
Гость firstact Опубликовано 13 Декабря, 2011 в 16:50 Жалоба Поделиться Опубликовано 13 Декабря, 2011 в 16:50 Здравствуйте!Будет ли работать вот такая схема?Планирую питать ламповые конструкции!Что скажете о дросселе нужен он или нет и на какую индуктивность нужно рассчитывать? Ссылка на комментарий Поделиться на другие сайты Поделиться
Гость igor1969 Опубликовано 13 Декабря, 2011 в 17:42 Жалоба Поделиться Опубликовано 13 Декабря, 2011 в 17:42 Схема работать будет! Дроссель чем больше генри - тем лучше! Все зависит от потребляемой мощьности, где-то и дроссель от лампового телека пойдет, а где-то и размером с ТСШ-170 нужен :smile: Ссылка на комментарий Поделиться на другие сайты Поделиться
Гость firstact Опубликовано 13 Декабря, 2011 в 17:52 Жалоба Поделиться Опубликовано 13 Декабря, 2011 в 17:52 (изменено) Схема работать будет! Дроссель чем больше генри - тем лучше! Все зависит от потребляемой мощьности, где-то и дроссель от лампового телека пойдет, а где-то и размером с ТСШ-170 нужен :smile: Спасибо за быстрый ответ!Надо бы сюда разряжающие резисторы и индикацию прилепить,и еще такой вопрос если я хочу переключателем повысить напряжение то нужно БП выключать или можно с включенным? Изменено 13 Декабря, 2011 в 17:53 пользователем firstact Ссылка на комментарий Поделиться на другие сайты Поделиться
Yamazaki Опубликовано 13 Декабря, 2011 в 17:59 Жалоба Поделиться Опубликовано 13 Декабря, 2011 в 17:59 (изменено) Можно со включенным, ничего страшного. Если галетник не заведомо слабый, он это без проблем выдержит. Изменено 13 Декабря, 2011 в 18:02 пользователем yamazaki Ссылка на комментарий Поделиться на другие сайты Поделиться
Гость firstact Опубликовано 13 Декабря, 2011 в 18:06 Жалоба Поделиться Опубликовано 13 Декабря, 2011 в 18:06 (изменено) Можно со включенным, ничего страшного. :smile: Спасибо!Для накала целый транс ТН-52 есть!так что полный так сказать БП будет! Добавлено после раздумий: Может еще чет полезного сюда присабачить? Изменено 13 Декабря, 2011 в 18:10 пользователем firstact Ссылка на комментарий Поделиться на другие сайты Поделиться
TANk Опубликовано 13 Декабря, 2011 в 18:14 Жалоба Поделиться Опубликовано 13 Декабря, 2011 в 18:14 В схеме ошибка. Когда писалось напряжение на конденсаторе забыли спереди единичку дописать. В нижнем по схеме положении переключателя напряжение на выходе будет 1600!!! вольт. :smile: Ссылка на комментарий Поделиться на другие сайты Поделиться
Гость firstact Опубликовано 13 Декабря, 2011 в 18:19 Жалоба Поделиться Опубликовано 13 Декабря, 2011 в 18:19 (изменено) В схеме ошибка. Когда писалось напряжение на конденсаторе забыли спереди единичку дописать. В нижнем по схеме положении переключателя напряжение на выходе будет 1600!!! вольт. :smile: Ага понял!Получается у меня все обмотки последовательно,я так не хотел мне так много не надо!Исправлю на схеме Изменено 13 Декабря, 2011 в 18:24 пользователем firstact Ссылка на комментарий Поделиться на другие сайты Поделиться
TANk Опубликовано 13 Декабря, 2011 в 18:24 Жалоба Поделиться Опубликовано 13 Декабря, 2011 в 18:24 Из полезного еще сделать регулируемый слаботочный (милиампер на 5) источник отрицательного напряжения для схем с фиксированным смещением. Достаточно от 0 до 60 вольт. Берем любой самый задохлый трансформатор 220/24, вторичку 24 вольтовую к любой накальной обмотке, а с первички снимаем выпрямяляем и регулируем парой (один грубо, другой точно) переменных резисторов напряжение смещения. Тогда можно будет уже ВАХи приблизительно снимать. Но я бы нашел небольшой 250-300Вт ЛАТР и поставил бы его перед анодным трансформатором. Тогда можно будет делать плавную регулировку напряжения на выходе. Добавлено после раздумий: 260*1,41=примерно 360в!Не понимаю о чем вы (85+150+180+210+250+260)*1.41=1590 Добавлено после раздумий: И с ЛАТРом на входе потребуется всего одна анодная обмотка на 260 вольт. Ссылка на комментарий Поделиться на другие сайты Поделиться
Гость igor1969 Опубликовано 13 Декабря, 2011 в 18:35 Жалоба Поделиться Опубликовано 13 Декабря, 2011 в 18:35 Не, я понял на схеме просто увеличение напряжения идет от 0 до 260 вольт, а не суммируется. Вот так наверное на этом трансе: 85+65=150+30=180+30=210+40=250+10=260 Ссылка на комментарий Поделиться на другие сайты Поделиться
Yamazaki Опубликовано 13 Декабря, 2011 в 18:37 Жалоба Поделиться Опубликовано 13 Декабря, 2011 в 18:37 очевидно, имеется в виду одна обмотка с отводами 85, 150, 180 и т.д. вольт Ссылка на комментарий Поделиться на другие сайты Поделиться
Гость igor1969 Опубликовано 13 Декабря, 2011 в 18:42 Жалоба Поделиться Опубликовано 13 Декабря, 2011 в 18:42 ну да, с отводами на эти напряжения, а не сумма этих напряжений, так что электролиты пойдут Ссылка на комментарий Поделиться на другие сайты Поделиться
Гость firstact Опубликовано 13 Декабря, 2011 в 19:12 Жалоба Поделиться Опубликовано 13 Декабря, 2011 в 19:12 (изменено) Не, я понял на схеме просто увеличение напряжения идет от 0 до 260 вольт, а не суммируется. Вот так наверное на этом трансе: 85+65=150+30=180+30=210+40=250+10=260 Именно так и имелось ввиду! :smile: Изменено 13 Декабря, 2011 в 19:12 пользователем firstact Ссылка на комментарий Поделиться на другие сайты Поделиться
Рекомендуемые сообщения
Для публикации сообщений создайте учётную запись или авторизуйтесь
Вы должны быть пользователем, чтобы оставить комментарий
Создать учетную запись
Зарегистрируйте новую учётную запись в нашем сообществе. Это очень просто!
Регистрация нового пользователяВойти
Уже есть аккаунт? Войти в систему.
Войти