Гость supercontick Опубликовано 14 Ноября, 2011 в 17:39 Жалоба Поделиться Опубликовано 14 Ноября, 2011 в 17:39 Здравствуйте уважаемые Датагорцы. Прошу помощи. Есть такая схемка, как то давно делал ее, и не обращал внимания. Но сейчас еще раз нашел ее и попробывал повторить. И тут такая проблемка: очень сильно греется транзистор. Просто напросто не пойму почему так выходит, подключаю Uвх. 12-15 Вольт, на выход ставлю нагрузку 4-6 Ампер, и транзистор аж кипит, об него можно спички поджигать, а радиатор то не маленький, гедто 300см/кв. Хотя в других схемах, даже допустим преобразователи где стоят такие же транзисторы, то там даже говорят что можно без радиатора использовать. А в параметрах транзистора написано что максимальный ток выхода 40 А Схема бывает очень нужной в некоторых делах. Может как то ее можно доработать? Ссылка на комментарий Поделиться на другие сайты Поделиться
Elektrik Опубликовано 14 Ноября, 2011 в 18:29 Жалоба Поделиться Опубликовано 14 Ноября, 2011 в 18:29 Это линейный стабилизатор, со всеми его недостатками. Рассеиваемую на транзисторе мощность, можно посчитать так Wрас = (Uвх - Uвых)*I Ты не написал выходное шапряжение. Но например так. Если Uвх = 15В. Uвых = 5В. I = 6А. то рассеиваемая мощность будет 60Вт. Радиатор нужно примерно 20 кв.см. на 1 Вт мощности, то есть для данного случая 1200 кв.см. "В других схемах" скорее всего ипульсные преобразователи, в них транзисторы конечно будут греться намного меньше . Ссылка на комментарий Поделиться на другие сайты Поделиться
andrew_spb Опубликовано 14 Ноября, 2011 в 18:50 Жалоба Поделиться Опубликовано 14 Ноября, 2011 в 18:50 (изменено) Вообще-то там написано, что 30А при падении на транзисторе 3В - что составит 90 ватт - то есть уже радиатор с вентилятором стоит ставить. первое что надо сделать - проверить сколько на входе, сколько на выходе, умножить разницу этого на ток... и прослезиться... поняв что от нагрева никуда не деться. Без радиатора - это когда транзистор в переключательном режиме... а у вас он резистором идет.... А 40А - Ему не сдюжить однако... Доработка - радиатор с вентилятором от старого П4 - поверхность около 600 + активное охлаждение... до 90-120 ватт можно переварить - ежели транзистор выдержит Изменено 14 Ноября, 2011 в 18:52 пользователем andrew_spb Ссылка на комментарий Поделиться на другие сайты Поделиться
Elektrik Опубликовано 15 Ноября, 2011 в 09:44 Жалоба Поделиться Опубликовано 15 Ноября, 2011 в 09:44 Андрей, я исходил из этого. подключаю Uвх. 12-15 Вольт, на выход ставлю нагрузку 4-6 Ампер Выходное напряжение взял произвольно. Уже ясно, что радиатор мал. А уж если 30 А.... Ссылка на комментарий Поделиться на другие сайты Поделиться
Гость nikolaj Опубликовано 21 Ноября, 2011 в 17:00 Жалоба Поделиться Опубликовано 21 Ноября, 2011 в 17:00 ЗПросто напросто не пойму почему так выходит, подключаю Uвх. 12-15 Вольт, на выход ставлю нагрузку 4-6 Ампер, и транзистор аж кипит, об него можно спички поджигать, а радиатор то не Может как то ее можно доработать? Необходимо уточнить, какое напряжение Вам надо иметь на выходе и ток нагрузки. Скорее всего Вам надо выбрать другую схему (импульсный понижающий стабилизатор). Ссылка на комментарий Поделиться на другие сайты Поделиться
slayer Опубликовано 22 Ноября, 2011 в 18:54 Жалоба Поделиться Опубликовано 22 Ноября, 2011 в 18:54 Не забывайте про такой параметр транзистора, как максимальная рассеиваемая мощность. Я с подобными схемами сталкивался, оно только на бумаге красиво, на самом деле далеко не все так "шоколадно". Транзистор в корпусе ТО220 рассеивает не более 100 ватт да и то не долго. Указанный на схеме транзистор 47 ампер, 55 вольт 110 ватт. _https://www.platan.ru/pdf/datasheets/ir/IRLZ44N.pdf Поставте лучше IRF3710 _https://www.irf.com/product-info/datasheets/data/irf3710.pdf у него 57 ампер, 100 вольт и как уверяют разработчики 200 ватт. Однако три таких транзистора в параллель, полностью открытые, напряжение 34 вольта при КЗ в подобной схеме с трансформатором мощность 250 ватт, с хорошим охлаждением дохнут, хотя должны рассеивать 600 ватт... Ссылка на комментарий Поделиться на другие сайты Поделиться
Гость m-line83 Опубликовано 26 Ноября, 2011 в 13:39 Жалоба Поделиться Опубликовано 26 Ноября, 2011 в 13:39 (изменено) Не забывайте про такой параметр транзистора, как максимальная рассеиваемая мощность. Я с подобными схемами сталкивался, оно только на бумаге красиво, на самом деле далеко не все так "шоколадно". Транзистор в корпусе ТО220 рассеивает не более 100 ватт да и то не долго. Указанный на схеме транзистор 47 ампер, 55 вольт 110 ватт. _https://www.platan.ru/pdf/datasheets/ir/IRLZ44N.pdf Поставте лучше IRF3710 _https://www.irf.com/product-info/datasheets/data/irf3710.pdf у него 57 ампер, 100 вольт и как уверяют разработчики 200 ватт. Однако три таких транзистора в параллель, полностью открытые, напряжение 34 вольта при КЗ в подобной схеме с трансформатором мощность 250 ватт, с хорошим охлаждением дохнут, хотя должны рассеивать 600 ватт... А при коротком замыкании твой трансформатор из 250 в 1000 ватт может превратиться (если не больше) плюс емкости до транзистора очень много могут дать тока в пике при коротком! так что на коротком токе я бы не стал проверять транзисторы, тем более простым мультиметром пики при КЗ не замеришь. мультисимулятор электроникс ворк бэнч для этих дел очень хорош, что бы не палить транзисторы! Изменено 26 Ноября, 2011 в 13:40 пользователем m-line83 Ссылка на комментарий Поделиться на другие сайты Поделиться
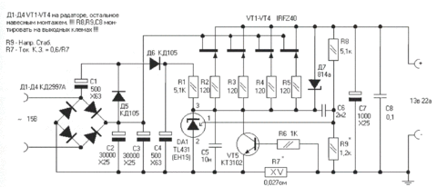
alex n Опубликовано 28 Декабря, 2011 в 10:07 Жалоба Поделиться Опубликовано 28 Декабря, 2011 в 10:07 Доработать можно вот так ... . :smile: Ссылка на комментарий Поделиться на другие сайты Поделиться
brat_vl Опубликовано 18 Марта, 2016 в 07:39 Жалоба Поделиться Опубликовано 18 Марта, 2016 в 07:39 Господа, а можно выбирая напряжения на выходе переключать напряжения на входе? Указать несколько пределов регулирования напряжения, например 1-5в, 5-10в, 10-15в, переключать соответствующие вторички трансформатора и в указанных пределах регулировать выход? Не совсем удобно, но для яростных противников ИИП, думаю, это не помеха. 2 Ссылка на комментарий Поделиться на другие сайты Поделиться
Рекомендуемые сообщения
Для публикации сообщений создайте учётную запись или авторизуйтесь
Вы должны быть пользователем, чтобы оставить комментарий
Создать учетную запись
Зарегистрируйте новую учётную запись в нашем сообществе. Это очень просто!
Регистрация нового пользователяВойти
Уже есть аккаунт? Войти в систему.
Войти