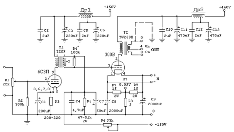
Гость pviktor Опубликовано 12 Августа, 2011 в 02:19 Жалоба Поделиться Опубликовано 12 Августа, 2011 в 02:19 Собираюсь делать очередной проект, хочу попробовать на красавице 300B собрать. Схем с ней много, глаза разбегаются, денег мало. Есть несколько вариантов схем, помогите определить, если можно то краткие плюсы и минусы под ними написать. Вариант 1 - две в параллельном включение, практически отсутствие каких-либо деталей. Вариант 2 - Манаковский, тут много деталь, но смущает 6с3п - хотелось бы найти её новодельный аналог, что бы не скупать советские, и не беспокоиться, что через пару лет её не найти. Если есть еще хорошие интересные схемы, предлагайте. Ссылка на комментарий Поделиться на другие сайты Поделиться
Гость вкн Опубликовано 13 Августа, 2011 в 00:38 Жалоба Поделиться Опубликовано 13 Августа, 2011 в 00:38 Вы опасаетесь не найти через несколько лет мусор типа 6С3П? Т.е. найти сейчас хорошие 300б - не проблема? :smile: :smile: :smile: Не скупитесь, закажите 2А3-ЕН Gold и обязательно подобранные в пару. Это и низкий фон при накале переменкой и выходные 5-6 Ватт. А вот вариантов драйвера действительно много. Тут - только Ваш вкус . Ссылка на комментарий Поделиться на другие сайты Поделиться
Гость pviktor Опубликовано 14 Августа, 2011 в 01:01 Жалоба Поделиться Опубликовано 14 Августа, 2011 в 01:01 6с3п это 5843? И еще начитался, что 300B не имеет своего звука, всё зависит от драйвера? а 2а3 боюсь не хватит, колонки дубовые, 12ах7+kt88 еле вытягивают. Ссылка на комментарий Поделиться на другие сайты Поделиться
TANk Опубликовано 14 Августа, 2011 в 04:52 Жалоба Поделиться Опубликовано 14 Августа, 2011 в 04:52 2A3 EH Gold - это умощненная версия 2А3. Без покраснения держит на аноде до 50Вт. Народ использует ее в режиме 35-40Вт на аноде. Так что это практически та же самая 300В только накал еще меньше. Для таких больших и красивых лампочек как 2А2 или 300В надо драйверные лампы брать на октальном цоколе. Что нибудь типа 6Ж4, 6Ж8 или их буржуинских товарищей. Колонки дубовые? А не сделать ли вам двухтактный усилитель? Я уже двоим своим знакомым, которые про двухтакт и слышать (и слушать его) не хотели уже мнение изменил. Они теперь признают, что двухтактный усилитель может очень хорошо петь. Один из них послушав усилитель на ГМИ-6 сказал: "Этот усилитель я бы у тебя купил, только вот денег нет. Когда у меня деньги были, ты делал полутороваттные задохлики, а сейчас я слышу хороший усилитель, но денег нет" Ссылка на комментарий Поделиться на другие сайты Поделиться
Гость pviktor Опубликовано 14 Августа, 2011 в 09:15 Жалоба Поделиться Опубликовано 14 Августа, 2011 в 09:15 _https://www.audiomania.ru/shop/goods-4348.html - вот эти колонки, _https://www.audiomania.ru/transformator/lundahl/lundahl_ll1627_140_ma.html а еще смотрел вот эти трансформаторы, я так и не понял они и в двухтактных и в однотактных работать могут? А двухтактный потом на дачу соберу на el34 или КТшках каких нибудь. Ссылка на комментарий Поделиться на другие сайты Поделиться
Гость вкн Опубликовано 15 Августа, 2011 в 23:25 Жалоба Поделиться Опубликовано 15 Августа, 2011 в 23:25 12ах7+kt88 Вы только что упомянули влияние драйвера. КТ88 - триодом? какая динамическая ёмкость такого выходного каскада? Какой ток должен быть у драйвера, чтобы обеспечить прокачку этой ёмкости? Откажитесь от подобных ламп предкаскада! Восторжествуй (накец-то) здравый смысл! Даже если у Вас СРПП на входе, низкое его выходное сопротивление не панацея! При ёмкости Миллера 100пкФ драйвер ДОЛЖЕН быть способен минимум на 5мА тока. Ни один десяток КТ88 или EL34 не сравним с парой полноценных прямонакальных триодов. Но коли надо мощности - тут РР безальтернативно! Лучше слушать музыку имея запас мощности, чем думать о запасе мощности, слушая музыку. Ссылка на комментарий Поделиться на другие сайты Поделиться
TANk Опубликовано 16 Августа, 2011 в 08:53 Жалоба Поделиться Опубликовано 16 Августа, 2011 в 08:53 вот эти колонки, Им для нормальной работы надо бы усилитель с выходом на 10-15Вт. Тут или однотактник надо на 845, ГМ-70, на худой конец 6С33С или 6П45С в триодном включении или двухтактный усилитель. Для двухтактного усилителя выбор ламп гораздо богаче. а еще смотрел вот эти трансформаторы, я так и не понял они и в двухтактных и в однотактных работать могут? Судя по официальному даташиту - могут работать и как однотактные и как двухтактные. Схемы подлючения для обоих режимов работы в даташите приведены. Ссылка на комментарий Поделиться на другие сайты Поделиться
Гость pviktor Опубликовано 16 Августа, 2011 в 09:27 Жалоба Поделиться Опубликовано 16 Августа, 2011 в 09:27 Им для нормальной работы надо бы усилитель с выходом на 10-15Вт. Тут или однотактник надо на 845, ГМ-70, на худой конец 6С33С или 6П45С в триодном включении или двухтактный усилитель. Для двухтактного усилителя выбор ламп гораздо богаче. Судя по официальному даташиту - могут работать и как однотактные и как двухтактные. Схемы подлючения для обоих режимов работы в даташите приведены. а 300B в параллель мало мощности дадут? _https://www.audiodesignguide.com/my/pse2.html якобы >> power about 14watt rms with 8ohm nominal load Добавлено после раздумий: Вы только что упомянули влияние драйвера.КТ88 - триодом? какая динамическая ёмкость такого выходного каскада? Какой ток должен быть у драйвера, чтобы обеспечить прокачку этой ёмкости? Откажитесь от подобных ламп предкаскада! Восторжествуй (накец-то) здравый смысл! Даже если у Вас СРПП на входе, низкое его выходное сопротивление не панацея! При ёмкости Миллера 100пкФ драйвер ДОЛЖЕН быть способен минимум на 5мА тока. Ни один десяток КТ88 или EL34 не сравним с парой полноценных прямонакальных триодов. Но коли надо мощности - тут РР безальтернативно! Лучше слушать музыку имея запас мощности, чем думать о запасе мощности, слушая музыку. Счас слушаю в УЛ, триод вообще никакой. А если сделать српп из 2х 12ах7 не из одной, запаралелив аноды и поддать анодного или вообще кт88 в триоде не раскачать? Ссылка на комментарий Поделиться на другие сайты Поделиться
TANk Опубликовано 16 Августа, 2011 в 11:55 Жалоба Поделиться Опубликовано 16 Августа, 2011 в 11:55 а 300B в параллель мало мощности дадут? Дадут в 2 раза больше чем одна. Порядка 15Вт будет. Но тут на одном из форумов слышал хорошую аналогию. - Вам нравится как поют дуэтом однокурсники Лещеннко и Винокур? Вот с параллельными лампами что в драйвере, что в оконечном каскаде получается тоже самое. Исходя из прицела на 300В - усилитель планируется высокого класса, и этот самый дуэт может свести на нет все старания и затраты на приобретение дорогих качественных резисторов, конденсаторов, трансформаторов. Петь будет, петь будет громко, но того же самого качества можно будет получить на одной гораздо более простой и дешевой лампе, вложив сэкономленные средства в трасформаторы. Ссылка на комментарий Поделиться на другие сайты Поделиться
Гость pviktor Опубликовано 16 Августа, 2011 в 21:13 Жалоба Поделиться Опубликовано 16 Августа, 2011 в 21:13 Ну я как понял их подобрать почти идеально, то этот эффект будет снижен, да и в случае чего, одну пару можно легко отключить, а включить так просто уже нельзя в готовый усилок. Ссылка на комментарий Поделиться на другие сайты Поделиться
TANk Опубликовано 17 Августа, 2011 в 10:12 Жалоба Поделиться Опубликовано 17 Августа, 2011 в 10:12 Ну я как понял их подобрать почти идеально, то этот эффект будет снижен, да и в случае чего, одну пару можно легко отключить, а включить так просто уже нельзя в готовый усилок. Да, подбором этот эффект можно значительно снизить. Насчет легко отключить/включить Для пары ламп требуется другая нагрузка в два раза меньше. При отключении одной пары потребуется изменить в 1.4 Ктр выходного трансформатора, если используется автоматическое смещение, то увеличить в 2 раза сопротивление в катоде. Сейчас глянул по ценам. Подобранная пара 845 ламп стоит в полтора-два раза дешевле квартета аналогичных (того же производителя) 300В Лично я бы предпочел одну 845 паре 300. Хотя тут тоже сложности свои. 845 - более высоковольтная. Ссылка на комментарий Поделиться на другие сайты Поделиться
Гость pviktor Опубликовано 17 Августа, 2011 в 19:52 Жалоба Поделиться Опубликовано 17 Августа, 2011 в 19:52 Где же их найти 845, на истоке и аудиомании нету. И как я понимаю для пары 300B нагрузка должна быть около 2-2,5 Ra? Ссылка на комментарий Поделиться на другие сайты Поделиться
Рекомендуемые сообщения
Для публикации сообщений создайте учётную запись или авторизуйтесь
Вы должны быть пользователем, чтобы оставить комментарий
Создать учетную запись
Зарегистрируйте новую учётную запись в нашем сообществе. Это очень просто!
Регистрация нового пользователяВойти
Уже есть аккаунт? Войти в систему.
Войти