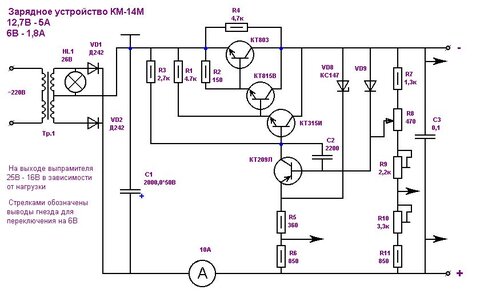
Гость dredd_kord Опубликовано 10 Июля, 2011 в 13:19 Жалоба Поделиться Опубликовано 10 Июля, 2011 в 13:19 Здравствуйте, возникла проблема с ЗУ КМ-14М, при не подключенных клеммах напряжение 12.7 вольт, при их замыкании ни возникает искр, как это было раньше, и напряжение падает до нуля, если подключить к аккумулятору то оно его не заряжает. При вскрытии, визуально я не обнаружил горелых деталей. Пожалуйста, Помогите разобраться что сломалось в ЗУ. Ссылка на комментарий Поделиться на другие сайты Поделиться
if33 Опубликовано 10 Июля, 2011 в 15:25 Жалоба Поделиться Опубликовано 10 Июля, 2011 в 15:25 Скорее всего вышел из строя транзистор КТ803, Данный прибор не имеет защиты от коротких замыканий. Проверять его на искру нельзя. Ссылка на комментарий Поделиться на другие сайты Поделиться
Гость dredd_kord Опубликовано 10 Июля, 2011 в 17:37 Жалоба Поделиться Опубликовано 10 Июля, 2011 в 17:37 кт 803а проверил, он рабочий :smile: Ссылка на комментарий Поделиться на другие сайты Поделиться
if33 Опубликовано 10 Июля, 2011 в 18:12 Жалоба Поделиться Опубликовано 10 Июля, 2011 в 18:12 Тогда осталось проверить КТ815В и КТ315И. В каком-то из них обрыв (или пробой эмиттер-база)и не хватает тока базы для КТ803 для его отпирания. Ссылка на комментарий Поделиться на другие сайты Поделиться
Гость dredd_kord Опубликовано 11 Июля, 2011 в 14:30 Жалоба Поделиться Опубликовано 11 Июля, 2011 в 14:30 (изменено) был не рабочий КТ 315и я его заменил на ВС 547, ЗУ заработало, но проработав 5 секунд стрелка на амперметре упала на ноль, позже я его опять разобрал подпоял провода и опять включил на зарядку аккумулятора и ситуация повторилась проработав секунд 5 струлка упала до нуля. от чего это происходит? Добавлено после раздумий: еще у меня на кт 815в первая ножка отвалилась вроде эмиттер, я его проводом организовал, подключил ЗУ к АКБ зарядки нет, случайно задел этот проводок и он одпал от транзистора и замкнул на мет.подложку под транзистором и зарядка сразу появилась, может дело теперь в этом транзисторе ? чтото мне подсказывает что на эту пластинку замыкать нельзя?!(если верить цоколевке то я замыкаю проводок, идущий на эмиттер, на пластинку которая вроде как соединена с коллектором при этом эмиттер транзистора остается не подключенным к схеме) Изменено 11 Июля, 2011 в 17:04 пользователем dredd_kord Ссылка на комментарий Поделиться на другие сайты Поделиться
if33 Опубликовано 11 Июля, 2011 в 17:01 Жалоба Поделиться Опубликовано 11 Июля, 2011 в 17:01 В результате замыканий могли выйти из строя диоды Д242. Необходимо их проверить. Также рекомендую ОДНОВРЕМЕННО заменить все три транзистора КТ315, КТ815 и КТ803, так как они могут быть подожжены и неправильно работать. Ссылка на комментарий Поделиться на другие сайты Поделиться
Гость dredd_kord Опубликовано 11 Июля, 2011 в 17:25 Жалоба Поделиться Опубликовано 11 Июля, 2011 в 17:25 IF33, Большое Спасибо за помощь, как найду нужные запчасти напишу, что из этого вышло. Ссылка на комментарий Поделиться на другие сайты Поделиться
Гость dredd_kord Опубликовано 14 Августа, 2012 в 06:36 Жалоба Поделиться Опубликовано 14 Августа, 2012 в 06:36 проблема была решена заменой транзисторов, стабилитрона и диодов, проверка выпаяных деталей без нагрузки ничего не дала, всем спасибо за помощь. Ссылка на комментарий Поделиться на другие сайты Поделиться
Рекомендуемые сообщения
Для публикации сообщений создайте учётную запись или авторизуйтесь
Вы должны быть пользователем, чтобы оставить комментарий
Создать учетную запись
Зарегистрируйте новую учётную запись в нашем сообществе. Это очень просто!
Регистрация нового пользователяВойти
Уже есть аккаунт? Войти в систему.
Войти