Гость chern55 Опубликовано 6 Июля, 2011 в 08:20 Жалоба Поделиться Опубликовано 6 Июля, 2011 в 08:20 привет всем! о возможности добавления регулируемого ограничения тока вот в эту схемку. схема рабочая, делал для питания мелких поделок. автор идеи - С.Муралёв. www.vicgain.sdot.ru/blokpit/blokpit5.htm Ссылка на комментарий Поделиться на другие сайты Поделиться
FOLKSDOICH Опубликовано 7 Июля, 2011 в 06:06 Жалоба Поделиться Опубликовано 7 Июля, 2011 в 06:06 (изменено) Можно добавить такой узел ограничения тока. Кстати, печатка у вас есть к схемке? Изменено 7 Июля, 2011 в 06:08 пользователем Валерий Ссылка на комментарий Поделиться на другие сайты Поделиться
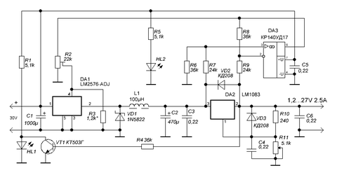
Гость chern55 Опубликовано 7 Июля, 2011 в 17:59 Жалоба Поделиться Опубликовано 7 Июля, 2011 в 17:59 (изменено) вот исходники и печатка. на ней убраны элементы индикации КЗ, т.к. использовалась триггерная схема блокировки LM2576 на вывод 5. и земля не совсем по даташиту. предложенная Вами схема явно не для этого блока. надо что-то попроще простой_лабораторный.rar Изменено 7 Июля, 2011 в 18:20 пользователем chern55 Ссылка на комментарий Поделиться на другие сайты Поделиться
Datagor Опубликовано 8 Июля, 2011 в 06:18 Жалоба Поделиться Опубликовано 8 Июля, 2011 в 06:18 Ув. chern55, если не трудно - распишите подробнее, что к чему и почему. Чем и в каких пределах регулируются ток и напряжение. Куда и какие радиаторы нужны. Как реализована защита от КЗ. И т.п. Фотки готового БП тоже помогут. Вообще, это хорошая тема для статьи. В написании и размещении я помогу. Ссылка на комментарий Поделиться на другие сайты Поделиться
Гость chern55 Опубликовано 8 Июля, 2011 в 14:00 Жалоба Поделиться Опубликовано 8 Июля, 2011 в 14:00 (изменено) уважаемый 'Игорь (Datagor)' по порядку. пределы регулировки напряжения 1,2 - 27V (R11). это отражено на схеме. ограничения тока пока нет. для разработки ограничения и была создана эта тема. радиатор один для микросхем DA1 и DA2. питается устройство от AC/DC преобразователя на TOP227, собранного по типовой схеме. защита от КЗ пока полностью не придумана. импульсник.rar Изменено 8 Июля, 2011 в 17:38 пользователем chern55 Ссылка на комментарий Поделиться на другие сайты Поделиться
FOLKSDOICH Опубликовано 8 Июля, 2011 в 14:08 Жалоба Поделиться Опубликовано 8 Июля, 2011 в 14:08 Наверное на TOP227? Ссылка на комментарий Поделиться на другие сайты Поделиться
Гость chern55 Опубликовано 8 Июля, 2011 в 18:17 Жалоба Поделиться Опубликовано 8 Июля, 2011 в 18:17 Валерий, спс. исправил. этот AC/DC преобразователь легко повторяется, не содержит дефицитных деталей. немного дороговат, правда. Ссылка на комментарий Поделиться на другие сайты Поделиться
FOLKSDOICH Опубликовано 8 Июля, 2011 в 18:43 Жалоба Поделиться Опубликовано 8 Июля, 2011 в 18:43 Если использовать детали от компового блока по-максимуму, себестоимость получится порядка 100р. Ссылка на комментарий Поделиться на другие сайты Поделиться
Гость chern55 Опубликовано 8 Июля, 2011 в 19:33 Жалоба Поделиться Опубликовано 8 Июля, 2011 в 19:33 Если использовать детали от компового блока по-максимуму, себестоимость получится порядка 100р. входной электролит дорогой, больше 200 р Ссылка на комментарий Поделиться на другие сайты Поделиться
FOLKSDOICH Опубликовано 9 Июля, 2011 в 03:55 Жалоба Поделиться Опубликовано 9 Июля, 2011 в 03:55 А нафига покупать. По возможности использую от АТ(х). Ссылка на комментарий Поделиться на другие сайты Поделиться
Гость chern55 Опубликовано 9 Июля, 2011 в 07:35 Жалоба Поделиться Опубликовано 9 Июля, 2011 в 07:35 немного отклонились от темы. посоветуйте простой регулятор выходного тока. пож. Ссылка на комментарий Поделиться на другие сайты Поделиться
FOLKSDOICH Опубликовано 9 Июля, 2011 в 08:02 Жалоба Поделиться Опубликовано 9 Июля, 2011 в 08:02 Проще, чем один опер с транзистором, вроде бы и не знаю. Если только по такому принципу. Ссылка на комментарий Поделиться на другие сайты Поделиться
Рекомендуемые сообщения
Для публикации сообщений создайте учётную запись или авторизуйтесь
Вы должны быть пользователем, чтобы оставить комментарий
Создать учетную запись
Зарегистрируйте новую учётную запись в нашем сообществе. Это очень просто!
Регистрация нового пользователяВойти
Уже есть аккаунт? Войти в систему.
Войти