Гость jawa634 Опубликовано 28 Декабря, 2010 в 09:21 Жалоба Поделиться Опубликовано 28 Декабря, 2010 в 09:21 (изменено) Собрал схему предусилителя по статье https://datagor.ru/musicbox/771-predusilite...go-kombika.html. Предусилитель не работает, издаёт шум и не реагирует на регулировки. При внимательном просмотре схемы обнаружились несоответствия. Непонятно, откуда на печатке резистор на 470к (отмечен вопросом на фото). Там он заменен перемычкой, т.к. на схеме его нет.. Также выкладываю фото монтажа по просьбе SLAYER. Помогите разобраться в чём дело. Изменено 28 Декабря, 2010 в 21:30 пользователем mastersound Ссылка на комментарий Поделиться на другие сайты Поделиться
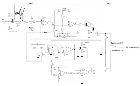
Гость mastersound Опубликовано 28 Декабря, 2010 в 21:33 Жалоба Поделиться Опубликовано 28 Декабря, 2010 в 21:33 Вот схема того что ты напаял... дорисуй где именно на схеме (стоит) этот резик? а шум - это скорее всего возбуд. Ссылка на комментарий Поделиться на другие сайты Поделиться
Гость jawa634 Опубликовано 29 Декабря, 2010 в 22:40 Жалоба Поделиться Опубликовано 29 Декабря, 2010 в 22:40 Судя по печатке он будет здесь.. Ссылка на комментарий Поделиться на другие сайты Поделиться
Гость rubenlukin Опубликовано 29 Декабря, 2010 в 23:10 Жалоба Поделиться Опубликовано 29 Декабря, 2010 в 23:10 Дело в том, что на схеме его нет... В том и вопрос... Добавлено после раздумий: Судя по печатке он будет здесь.. Так зачем его ставить, судя по печатке? Чем перемычка не угодила? Ссылка на комментарий Поделиться на другие сайты Поделиться
Гость jawa634 Опубликовано 30 Декабря, 2010 в 09:15 Жалоба Поделиться Опубликовано 30 Декабря, 2010 в 09:15 Я хотел спросить, важен ли там этот резистор. Можно ли его заменить перемычкой? Ссылка на комментарий Поделиться на другие сайты Поделиться
slayer Опубликовано 1 Января, 2011 в 09:06 Жалоба Поделиться Опубликовано 1 Января, 2011 в 09:06 (изменено) У меня эта схема до сих пор работает. Кто то еще ее собирал, не помню кто. Попробую поставь там перемычку вместо резистора 470к.. Мне просто сейчас уже не вспомнить почему я решил его поставить, больше года назад ведь дело то было.. Да, вот еще.. Надо померить напряжение на выходах операционников, то есть на 1 и 7 ногах каждого. Там должна быть половина питания Если это не так то надо искать ошибк и в монтаже. Изменено 1 Января, 2011 в 09:08 пользователем slayer Ссылка на комментарий Поделиться на другие сайты Поделиться
Гость jawa634 Опубликовано 3 Февраля, 2011 в 10:12 Жалоба Поделиться Опубликовано 3 Февраля, 2011 в 10:12 Померял напряжение на выходах, там действительно половина питания... После этого отпаял разделительный конденсатор первого каскада и подал сигнал на оконечник. Услышал фон, как будто бы постоянка попадает туда. Ребята, в чём дело? Помогите.. Получается, неисправность в самом первом каскаде? Ссылка на комментарий Поделиться на другие сайты Поделиться
Гость rubenlukin Опубликовано 3 Февраля, 2011 в 10:49 Жалоба Поделиться Опубликовано 3 Февраля, 2011 в 10:49 Померял напряжение на выходах, там действительно половина питания... После этого отпаял разделительный конденсатор первого каскада и подал сигнал на оконечник. Услышал фон, как будто бы постоянка попадает туда. Ребята, в чём дело? Помогите.. Получается, неисправность в самом первом каскаде? Ничего не понял. Пожалуйста, проставьте номера деталей на схеме и будем говорить предметно. В первом каскаде два конденсатора. Оконечников в этой схеме нет. Фона от постоянного напряжения не может быть по определению. Давно перешел с КП, которые нельзя руками трогать (вылетают от статики), на BF245, совершенно не капризные. Ссылка на комментарий Поделиться на другие сайты Поделиться
Гость jawa634 Опубликовано 3 Февраля, 2011 в 18:57 Жалоба Поделиться Опубликовано 3 Февраля, 2011 в 18:57 Прикрепил схему с обозначениями. Отпаивалась ножка конденсатора С7 (правая по схеме) и подключалась к оконечному усилителю. Его нет на схеме, это отдельный усилитель. Подключаю к нему по причине отсутствия осциллографа и слушаю что получится. Так вот после С7 слышен фон, как будто бы 50 герц или что-то очень похожее. В качестве источника сигнала - mp3 плеер. Добавлено после раздумий: По поводу BF245 - давно обратил на них внимание... На нашем радиорынке такого не нашёл.. обидно. По возможности достану, конечно Ссылка на комментарий Поделиться на другие сайты Поделиться
Гость rubenlukin Опубликовано 4 Февраля, 2011 в 00:43 Жалоба Поделиться Опубликовано 4 Февраля, 2011 в 00:43 ... после С7 слышен фон, как будто бы 50 герц или что-то очень похожее. В качестве источника сигнала - mp3 плеер. ... А сигнал есть, хоть немного, или только фон? Ссылка на комментарий Поделиться на другие сайты Поделиться
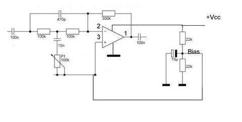
Гость jawa634 Опубликовано 4 Февраля, 2011 в 07:42 Жалоба Поделиться Опубликовано 4 Февраля, 2011 в 07:42 сигнал есть, но очень слабый. Вчера собрал копию первого каскада навесным монтажом, заработала. Регулирует средние частоты, как положено. Значит, дело в деталях. Возможно операционник спалил или перегрел когда паял.. Сегодня попробую подключить этот каскад к остальной схеме. Надеюсь, что заработает. Вот схема первого каскада отдельно. Ничего не перепутал? Ссылка на комментарий Поделиться на другие сайты Поделиться
Гость rubenlukin Опубликовано 4 Февраля, 2011 в 07:59 Жалоба Поделиться Опубликовано 4 Февраля, 2011 в 07:59 ИМХО первый каскад -- VT1 с обвязкой. Сейчас это неважно, раз всё заработало. Ссылка на комментарий Поделиться на другие сайты Поделиться
Рекомендуемые сообщения
Для публикации сообщений создайте учётную запись или авторизуйтесь
Вы должны быть пользователем, чтобы оставить комментарий
Создать учетную запись
Зарегистрируйте новую учётную запись в нашем сообществе. Это очень просто!
Регистрация нового пользователяВойти
Уже есть аккаунт? Войти в систему.
Войти