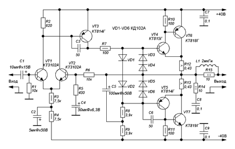
Гость zheka71 Опубликовано 17 Декабря, 2010 в 14:04 Жалоба Поделиться Опубликовано 17 Декабря, 2010 в 14:04 Всем привет! Чем можно заменить транзисторы КТ818Г и КТ819Г в этой схеме, ни чего не меняя? Желательно отечественные аналоги, можно и буржуйские... Ссылка на комментарий Поделиться на другие сайты Поделиться
Chugunov Опубликовано 17 Декабря, 2010 в 15:12 Жалоба Поделиться Опубликовано 17 Декабря, 2010 в 15:12 (изменено) Советую обратить внимание на пары: MJE2955T и MJE3055T BD241C - BD244C 2SA1943 и 2SC5200 2SA1962 и 2SC5242 MJL21193 и MJL21194 MJL21195 и MJL21196 2SA1386 и 2SC3519 2SA1302 и 2SC3281 BD911 и BD912 Найти описания этих транзисторов - не проблема, но если трудно, напишите мне ПС. И еще советую убедиться заранее, что отечественные транзисторы выдерживают полное питание, по этой схеме 80 В. То, что они должны - ещё не факт. Изменено 17 Декабря, 2010 в 16:33 пользователем Игорь (Datagor) Удалена ценовая и рекламная информация. Бан 10 дней. Ссылка на комментарий Поделиться на другие сайты Поделиться
Гость thekislota Опубликовано 17 Декабря, 2010 в 15:18 Жалоба Поделиться Опубликовано 17 Декабря, 2010 в 15:18 Всем привет! Чем можно заменить транзисторы КТ818Г и КТ819Г в этой схеме, ни чего не меняя? Желательно отечественные аналоги, можно и буржуйские... Можно поставить более мощные аналоги, КТ8101А n-p-n и КТ8102 p-n-p. Ссылка на комментарий Поделиться на другие сайты Поделиться
Гость SergeyA Опубликовано 17 Декабря, 2010 в 16:37 Жалоба Поделиться Опубликовано 17 Декабря, 2010 в 16:37 (изменено) можно поставить если есть TIP 147 и TIP142 Это дарлингтоны, не надо их туда. TIP41 и TIP42 полные аналоги КТ818/819 только пины Б и Э наоборот(TO-220). Изменено 17 Декабря, 2010 в 16:38 пользователем SergeyA Ссылка на комментарий Поделиться на другие сайты Поделиться
Гость gjvjh Опубликовано 17 Декабря, 2010 в 19:05 Жалоба Поделиться Опубликовано 17 Декабря, 2010 в 19:05 Всем привет! Чем можно заменить транзисторы КТ818Г и КТ819Г в этой схеме, ни чего не меняя? Желательно отечественные аналоги, можно и буржуйские... рекомендую Toshiba 2sc5200, 2sa1943 Ссылка на комментарий Поделиться на другие сайты Поделиться
Гость zheka71 Опубликовано 17 Декабря, 2010 в 19:37 Жалоба Поделиться Опубликовано 17 Декабря, 2010 в 19:37 ставил tip41/42с. Но не заработало, видимо потому что поставил их на один радиатор без прокладки. Оффтоп, но пожалуйста скажите что можно использовать в качестве прокладки между радиатором и транзистором, слюды нет и не знаю где искать, пользуюсь АлСил -3. Ссылка на комментарий Поделиться на другие сайты Поделиться
Гость kan Опубликовано 17 Декабря, 2010 в 19:56 Жалоба Поделиться Опубликовано 17 Декабря, 2010 в 19:56 ставил tip41/42с. Но не заработало, видимо потому что поставил их на один радиатор без прокладки. Оффтоп, но пожалуйста скажите что можно использовать в качестве прокладки между радиатором и транзистором, слюды нет и не знаю где искать, пользуюсь АлСил -3. Возьми из горелого компового БП. Или можно взять в сервисе рваную пленку от печки от лазерного принтера. Я такое делал, когда надо было TDA7294 заизолировать. Ссылка на комментарий Поделиться на другие сайты Поделиться
alex.co Опубликовано 17 Декабря, 2010 в 20:15 Жалоба Поделиться Опубликовано 17 Декабря, 2010 в 20:15 Сейчас используют Номакон тёмносерый но бывает (ремонт мощных ус розовый и светлосерый) Но с пастой КПТ-8 или серебристой для комп процессоров.Типы 142-147 близки к критичному ОБР 100 вольт.КТ 8101-02 их надо проверить большой процент брака (проверять на электрический пробой и по коэф ус выбрать пары)."рекомендую Toshiba 2sc5200, 2sa1943"Даже копии (якобы ташиба) работают в более сложных режимах Ссылка на комментарий Поделиться на другие сайты Поделиться
Ubiks Опубликовано 17 Декабря, 2010 в 23:36 Жалоба Поделиться Опубликовано 17 Декабря, 2010 в 23:36 (изменено) ставил tip41/42с. Но не заработало, видимо потому что поставил их на один радиатор без прокладки. Оффтоп, но пожалуйста скажите что можно использовать в качестве прокладки между радиатором и транзистором, слюды нет и не знаю где искать, пользуюсь АлСил -3. Ставишь на ребро слюдяной конденсатор типа КСО, и разбиваешь, внутри слюда. Скальпелем расслаиваешь, дырочки я делал припомащи кусочка железа и пробойника. Более подробно в 1970 – 1980 годах радиолюбительских справочниках, журналы «Радио» и «МАССОВАЯ РАДИОБИБЛИОТЕКА». Изменено 18 Декабря, 2010 в 05:43 пользователем Игорь (Datagor) Ссылка на комментарий Поделиться на другие сайты Поделиться
Гость bassilla Опубликовано 13 Мая, 2013 в 14:51 Жалоба Поделиться Опубликовано 13 Мая, 2013 в 14:51 Возьми из горелого компового БП. Или можно взять в сервисе рваную пленку от печки от лазерного принтера. Я такое делал, когда надо было TDA7294 заизолировать. прекрасно идет обычный оберточный полиэтилен.пленка очень тонкая,отлично липнет,довольно теплопроводная,если не передавливать,можно обойтись без пасты.крепил на радиатор по 8 тр-в,полностью залеплял посадочн.место одним слоем,и на каждый транзюк по кусочку,потом лишнее удалял. Ссылка на комментарий Поделиться на другие сайты Поделиться
Рекомендуемые сообщения
Для публикации сообщений создайте учётную запись или авторизуйтесь
Вы должны быть пользователем, чтобы оставить комментарий
Создать учетную запись
Зарегистрируйте новую учётную запись в нашем сообществе. Это очень просто!
Регистрация нового пользователяВойти
Уже есть аккаунт? Войти в систему.
Войти