Гость svairis Опубликовано 29 Апреля, 2010 в 11:48 Жалоба Поделиться Опубликовано 29 Апреля, 2010 в 11:48 (изменено) Подскажите пожалуйста схему полосового фильтра баттерворта 3го порядка , чтобы можно было использовать совместно с фильтрами рассчитанными в программе (выкладка ниже) . Нужно для трех полосной акустической системы. filtr3nd.zip Изменено 29 Апреля, 2010 в 11:54 пользователем svairis Ссылка на комментарий Поделиться на другие сайты Поделиться
Гость svairis Опубликовано 30 Апреля, 2010 в 08:55 Жалоба Поделиться Опубликовано 30 Апреля, 2010 в 08:55 ответил сам себе :smile: "Как и для всех фильтров при рассмотрении частотных характеристик используют фильтр нижних частот, из которого легко можно получить фильтр высоких частот, а, включив несколько таких фильтров последовательно, — полосовой фильтр,или режекторный фильтр " Ссылка на комментарий Поделиться на другие сайты Поделиться
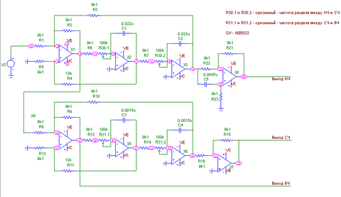
Гость zamivana Опубликовано 1 Мая, 2010 в 09:36 Жалоба Поделиться Опубликовано 1 Мая, 2010 в 09:36 (изменено) Такое подойдёт? Подбором ёмкостей С1, С2, С3, С4 можно изменить частоту перестройки. Есть плата (о качестве можно спорить). Плата для ЛУТ. Внимательно с установкой операционников. Фазолинейный_кросс_2.zip Изменено 1 Мая, 2010 в 09:49 пользователем zamivana Ссылка на комментарий Поделиться на другие сайты Поделиться
Гость svairis Опубликовано 2 Мая, 2010 в 13:19 Жалоба Поделиться Опубликовано 2 Мая, 2010 в 13:19 (изменено) zamivana спасибо поразбираюсь !! :smile: а покачто зделал для себя универсальную печатку переделанная схема итун линкора...(могут быть ошибки) *.lay um_f3ch_.rar Изменено 2 Мая, 2010 в 13:21 пользователем svairis Ссылка на комментарий Поделиться на другие сайты Поделиться
Гость zamivana Опубликовано 4 Мая, 2010 в 06:41 Жалоба Поделиться Опубликовано 4 Мая, 2010 в 06:41 (изменено) Пользуюсь Мультисимом 10.0.1. Файлик прилагаю Кроссовер_двухполосный.zip Изменено 4 Мая, 2010 в 06:42 пользователем zamivana Ссылка на комментарий Поделиться на другие сайты Поделиться
Гость zamivana Опубликовано 5 Мая, 2010 в 06:08 Жалоба Поделиться Опубликовано 5 Мая, 2010 в 06:08 (изменено) Прошу прощения. Ошибся с файликом. Кроссовер.zip Изменено 5 Мая, 2010 в 06:10 пользователем zamivana Ссылка на комментарий Поделиться на другие сайты Поделиться
rindig Опубликовано 10 Июня, 2010 в 17:50 Жалоба Поделиться Опубликовано 10 Июня, 2010 в 17:50 ответил сам себе :smile: "Как и для всех фильтров при рассмотрении частотных характеристик используют фильтр нижних частот, из которого легко можно получить фильтр высоких частот Это как ? лучше по той схеме что у тебя приложена . там конечно уже есть выход на ВЧ , но как из НЧ фильтра легко сделать ВЧ ? Ссылка на комментарий Поделиться на другие сайты Поделиться
Dimonos Опубликовано 10 Июня, 2010 в 21:17 Жалоба Поделиться Опубликовано 10 Июня, 2010 в 21:17 В журнале "Схемотехника" № 5 и 6 2003 г. есть статья "Активный разделительный фильтр для АС". Фильтр разностный, по принципу вычитания. Есть печатные платы для рис.3 и 9. Ссылка на комментарий Поделиться на другие сайты Поделиться
Гость maniyk Опубликовано 11 Июня, 2013 в 11:20 Жалоба Поделиться Опубликовано 11 Июня, 2013 в 11:20 (изменено) Всем доброго дня, хочу продолжить тему чтоб не делать новую. Подпните меня чтоб я понял как разобраться с программой filtr3nd. Хотел делать трёх полоску стеки стерео для дискотеки но пока нет средне частотных динамиков имею 2 Soundking FB1503H и 2 Soundking FE012 ВЧ драйвера. Кроссовер будет покупной для 3 полоски деньги пока каплю. Хочу пока ставить что есть но надо разделить дины кроссом, пассивные не хочу . Как пользоваться прогой помогите люди добрые разделить. Вот характеристики динов , Soundking FE012 твитер Общие спецификации: Мощность (AES, RMS): 70Вт Импеданс: 8Ом Диапазон воспроизводимых частот (Гц) 1000-20000 Чувствительность: 105дБ Минимальная частота кроссовера: 1500 Гц, 12 дБ/окт ∅ катушки: 1,75” Материал изготовления диафрагмы: титан Тип магнита: керамический Вес: 2,2кг Горловина рупора: 1” Soundking FB1503H Номинальный ∅: 15” Мощность (AES, RMS): 350Вт Импеданс: 8Ом Чувствительность: 97дБ Литое шасси ∅ катушки: 3” Ти магнита: керамический Вес магнита: 50 унций Материал изготовления купола: кевларовая бумага Частотный диапазон: 40-4500Гц Частота резонанса: 41Гц Вот таких корпусах JBL4530 стоять будут уже второй делается Я подключал дин в корпусе от усилка через Формантовский кроссовер хорошо долбит от 40 Гц Мне нужно сделать как двухполосную АС только с активными кроссами С уважением Костя Изменено 11 Июня, 2013 в 11:26 пользователем maniyk Ссылка на комментарий Поделиться на другие сайты Поделиться
Lexter Опубликовано 11 Июня, 2013 в 11:37 Жалоба Поделиться Опубликовано 11 Июня, 2013 в 11:37 (изменено) ... Подпните меня чтоб я понял как разобраться с программой filtr3nd. ... Это программа для расчёта активных ФНЧ и ФВЧ Баттерворта третьего порядка. В поле ввода вводите требуемую частоту среза, в другое - выбранный вами номинал резистора (для ФВЧ - конденсатора), нажимаете кнопку, получаете остальные номиналы. Если какие-то из полученных номиналов вас не устраивают (например, слишком большие или слишком маленькие, или слишком далеко от ближайшего в стандартном ряду), - вводите другой начальный номинал резистора и пересчитываете. Если нужен полосовой фильтр - ставите последовательно ФВЧ, за ним ФНЧ. Операционник выбираете, чтобы его частота единичного усиления была как минимум в 10 раз выше выбранной вами частоты среза, а токи утечки по входам не создавали бы на расчитанных сопротивлениях значительного падения напряжения. Теорию расчёта активных фильтров на ОУ, по которой считает эта программа, можете найти, например, в "Полупроводниковой схемотехнике" Титце и Шенка. Да, резисторы надо ставить с допуском не более 1%, конденсаторы - 5% (10% - уже плохо, 20% и более - фильтр "разъедется" до неузнаваемости).. Изменено 11 Июня, 2013 в 11:52 пользователем Lexter Ссылка на комментарий Поделиться на другие сайты Поделиться
Рекомендуемые сообщения
Для публикации сообщений создайте учётную запись или авторизуйтесь
Вы должны быть пользователем, чтобы оставить комментарий
Создать учетную запись
Зарегистрируйте новую учётную запись в нашем сообществе. Это очень просто!
Регистрация нового пользователяВойти
Уже есть аккаунт? Войти в систему.
Войти