Перейти к содержанию

Гибрид 6Н23П + TDA7294


Рекомендуемые сообщения

Вот надумался скрестить катодный повторитель на 6Н23П и усилитель на базе TDA7294 от Аудиокиллера.

post-949-1270040856_thumb.gif

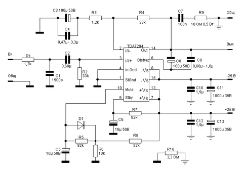
_https://www.electroclub.info/invest/tda7294/hi-fi_us.htm

 

post-949-1270040845.gif

_https://homemaker.-мы не распространяем ссылки на [народ.ру]-/tube1buf.htm

 

чтото путное из этого выйдет???

Ссылка на комментарий
Поделиться на другие сайты

Да ничего не выйдет...

Лишний каскад добавлять имеет смысл, когда не хватает усиления.

А городить со специализированными микросхемами дополнительный "буфер" - добавлять искажений и нелинейности.

Да, звук поменяется. Но не в лучшую сторону.

И так конденсаторов в схеме навешано.

А каждый вносит свой вклад в звук.

А если учесть то, что хорошие и даже просто приличные конденсаторы доступны не всем...

Имеет смысл вообще использовать микросхемы мощных оконечников в инвертирующем режиме, чтобы избавиться от "земляного" конденсатора в цепи "-" входа.

Ссылка на комментарий
Поделиться на другие сайты

  • 5 месяцев спустя...
Да ничего не выйдет...

Лишний каскад добавлять имеет смысл, когда не хватает усиления.

А городить со специализированными микросхемами дополнительный "буфер" - добавлять искажений и нелинейности.

Да, звук поменяется. Но не в лучшую сторону.

И так конденсаторов в схеме навешано.

А каждый вносит свой вклад в звук.

А если учесть то, что хорошие и даже просто приличные конденсаторы доступны не всем...

Имеет смысл вообще использовать микросхемы мощных оконечников в инвертирующем режиме, чтобы избавиться от "земляного" конденсатора в цепи "-" входа.

Я тоже так раньше думал - что ламповый буфер не улучшает звук. Однако когда попробовал его применить (тоже катодный повторитель на 6Н23П) на входе усилителя на LM1875T - звук улучшился. Особенно заметно было на НЧ. Я думаю это связано с шунтированием сигнала низкоомными входами усилителей на микросхемах. Высокоомный буфер устраняет это шунтирование.

Ссылка на комментарий
Поделиться на другие сайты

  • 1 год спустя...

Я тоже собирал, 6н23п и ТДАшку, звук с лампой по басистей, но если на вход поставить хороший конденсатор не меньше 1 микрофарада, то тоже басы нормальные.

Ссылка на комментарий
Поделиться на другие сайты

Для публикации сообщений создайте учётную запись или авторизуйтесь

Вы должны быть пользователем, чтобы оставить комментарий

Создать учетную запись

Зарегистрируйте новую учётную запись в нашем сообществе. Это очень просто!

Регистрация нового пользователя

Войти

Уже есть аккаунт? Войти в систему.

Войти
  • Последние посетители   0 пользователей онлайн

    • Ни одного зарегистрированного пользователя не просматривает данную страницу
×
×
  • Создать...