Перейти к содержанию

Регулируемый БП по схеме Шелестова


Гость vic

Рекомендуемые сообщения

Всем Привет!

хорошее и правильное питание - признак здоровья! данное утверждение относится не только

к живым организмам но и к электронным схемам.

я тоже сейчас бьюсь над проблеммой конструкции хорошего источника питания.

полазав в инете обнаружил множество схем но, "до нужной кондиции обработать напильником",

- т.е. перечитав кучу материала я для себя лишь определился с необходимыми параметрами.

Возможно схема Шелестова подойдёт для этих целей, что посоветуете?

Ссылка на комментарий
Поделиться на другие сайты

  • Ответов 79
  • Создана
  • Последний ответ

Топ авторов темы

Топ авторов темы

Изображения в теме

При таком питании лучше собрать схему Шелестова, она намного интереснее будет во всех отношениях, кроме этого, на выходе у неё можно установить, как ещё один мощный биполярный транзистор, так и мощный полевик, да и не один... . :smile:

Правда с полевиками не пробовал... .

post-2072-1252992169_thumb.gif

post-2072-1252992276_thumb.gif

Изменено пользователем alex n
Ссылка на комментарий
Поделиться на другие сайты

Да, я смотрел эту схему мне она тоже понравилась только руки до неё не дошли, а наверное надо

как нибудь потестить такую сборку, я думаю схема сильно ругаться не будет если я опер другой поставлю,

скажем TL072?

Ссылка на комментарий
Поделиться на другие сайты

Чем хороша схема Шелестова, так это тем, что максимальное напряжение на выходе стабилизатора

определяется исключительно параметрами мощного транзистора и его обвески.

Ссылка на комментарий
Поделиться на другие сайты

Схема Шелестова хороша. кто-нибудь её делал? есть "впечатления"?. интересно она заведётся от простого сдвоенного операционника или от двух одинарных?

Ссылка на комментарий
Поделиться на другие сайты

Я собирал лет восемь назад, запускается сразу, только в схеме одна ошибка, положительное питание на микросхему должно подаваться на 9 и 13 выводы, а не на 9 и 14, но на плате, по-моему , всё нормально было - печатку из книги брал... .

 

И не использовал схему для коммутации обмоток, у меня транс был с другими параметрами, а перематывать было лень. В качестве индикаторов использовал схемы на ПВ2, благо питание для них имеется.

 

Если внимательно посмотрите на схему, то видно, что в ней используется сдвоенный операционник 140уд20, но можно и отдельные микросхемы поставить.

Схема описывалась в книжке Шелестова "Радиолюбителям полезные схемы 3"

 

Жалко отдал его человеку и не проверил как работает с полевиком на выходе, может ещё один когда-нить соберу...? :smile:

Ссылка на комментарий
Поделиться на другие сайты

Да, это та самая книжка, схемы индикаторов из справочника по ПВ2, в книжке их, конечно, нет... . :smile:

Ссылка на комментарий
Поделиться на другие сайты

Чем хороша схема Шелестова, так это тем, что максимальное напряжение на выходе стабилизатора определяется исключительно параметрами мощного транзистора и его обвески .

 

Сначала не обратил внимания - "...максимальное напряжение на выходе..." т.е. если поставить другие транзисторы то напряжение на выходе можно получить и выше 30 вольт. У меня где-то лежат две пары TIP142 и TIP147 думаю их пристроить. А есть где-нибудь наработки данной схемы с отрицательным напряжением?

Ссылка на комментарий
Поделиться на другие сайты

Безусловно можно получить с этих стабилизаторов и намного больше. Если Вы внимательно посмотрите схемы в книжке, то найдёте там варианты как для положительного, так и для отрицательного напряжения, только в схеме 4,8 имеется опечатка - вместо транзистора КТ815 используется КТ825... .

 

Я Вам советую прочитать все подразделы начиная с 4,3 по 4,5. Там всё подробно описано.

Ссылка на комментарий
Поделиться на другие сайты

Разделы в книжке прочитал внимательно, схема конечно проста до нельзя, да и ломаться в ней практически нечему.

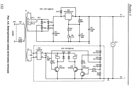
Итого - для ЛБП уже есть два цифровых вольтметра и амперметра, Трансформатор(у меня какой-то военный типа ОСМ 1-0,4 но чуть помощней ) перемотал немного и получилост на выходе 8х~9,2v/6,6А, - 500VA, нарисовал Схему Шелестова на двуполярное напряжение, по которой буду делать, надо только ещё насчёт блока с реле что-то придумать,

посмотрите схему (кто соображает) может у меня чё не так или чем-то дополнить можно, и ещё там три стабилитрона кс175 но у меня будет несколько другое напряжение для переключения. есть ли какие-нибудь варианты схем с тонкой настройкой срабатывания реле, типо подстраеваемый стабилитрон или ещё чего...

post-3174-1253137479_thumb.jpg

Ссылка на комментарий
Поделиться на другие сайты

Разделы в книжке прочитал внимательно, схема конечно проста до нельзя, да и ломаться в ней практически нечему.

Итого - для ЛБП уже есть два цифровых вольтметра и амперметра, Трансформатор(у меня какой-то военный типа ОСМ 1-0,4 но чуть помощней ) перемотал немного и получилост на выходе 8х~9,2v/6,6А, - 500VA, нарисовал Схему Шелестова на двуполярное напряжение, по которой буду делать, надо только ещё насчёт блока с реле что-то придумать,

посмотрите схему (кто соображает) может у меня чё не так или чем-то дополнить можно, и ещё там три стабилитрона кс175 но у меня будет несколько другое напряжение для переключения. есть ли какие-нибудь варианты схем с тонкой настройкой срабатывания реле, типо подстраеваемый стабилитрон или ещё чего...

Так можно же взять стабы на другое напряжение,

а именно на то какое необходимо!

Ведь автор не случайно выбрал такие пороги, потому что сама схема 3х ступенчатая,

можно скажем использовать 3 по 5 вольт или 3 по 10.

Важный момент - самая нижняя обмотка должна иметь напряжение больше чем остальные,

примерно это выглядит так U1=U+2*Uпр.VD при заданном токе+ минимальную разницу

между входом и выходом стабилизатора.

Иными словами чтобы получить на выходе 5 вольт надо обмотку 5+(2*1)+3( К142 ЕН12А) =10 вольт

остальные обмотки увеличивают равнозначно.

Ссылка на комментарий
Поделиться на другие сайты

Для публикации сообщений создайте учётную запись или авторизуйтесь

Вы должны быть пользователем, чтобы оставить комментарий

Создать учетную запись

Зарегистрируйте новую учётную запись в нашем сообществе. Это очень просто!

Регистрация нового пользователя

Войти

Уже есть аккаунт? Войти в систему.

Войти
  • Последние посетители   0 пользователей онлайн

    • Ни одного зарегистрированного пользователя не просматривает данную страницу

×
×
  • Создать...