Гость stas911-911 Опубликовано 4 Ноября, 2009 в 13:21 Жалоба Поделиться Опубликовано 4 Ноября, 2009 в 13:21 Доброго времени суток, у меня кололнки Электроника 25АС-326, но в них нету фильтров (прост динамики и корпус)......как его можно собрать??? какие детали нужны и мож у когото есть схема Ссылка на комментарий Поделиться на другие сайты Поделиться
meshin Опубликовано 4 Ноября, 2009 в 14:02 Жалоба Поделиться Опубликовано 4 Ноября, 2009 в 14:02 Доброго времени суток, у меня кололнки Электроника 25АС-326, но в них нету фильтров (прост динамики и корпус)......как его можно собрать??? какие детали нужны и мож у когото есть схема Чуть ниже имеется ветка по доработке АС и прочего. Неужели не заметили? Там есть обсуждения подобного. Схемы тоже вроде выложены. Ссылка на комментарий Поделиться на другие сайты Поделиться
Гость stas911-911 Опубликовано 4 Ноября, 2009 в 14:17 Жалоба Поделиться Опубликовано 4 Ноября, 2009 в 14:17 Чуть ниже имеется ветка по доработке АС и прочего. Неужели не заметили? Там есть обсуждения подобного. Схемы тоже вроде выложены. в смысле ниже ??? где именно Ссылка на комментарий Поделиться на другие сайты Поделиться
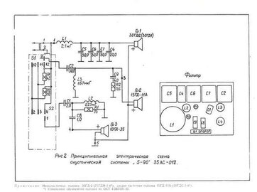
meshin Опубликовано 4 Ноября, 2009 в 14:33 Жалоба Поделиться Опубликовано 4 Ноября, 2009 в 14:33 в смысле ниже ??? где именно Сразу под веткой "Разное по акустике" есть ветка "Переделка, ремонт, тюнинг заводских колонок". Там ничего нет. Я просмотрел. Очень хорошая подборка по таким АС в ж. РАДИО, 1985, №4, с.30; РАДИО. 1990, №6, с.53; РАДИО, 1990, №12, с.66; РАДИО 1992, №1, с.53. Ссылка на комментарий Поделиться на другие сайты Поделиться
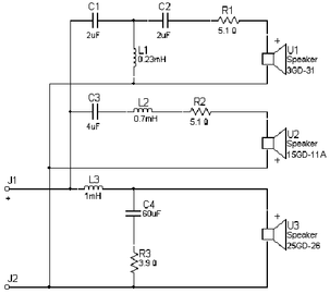
Гость kan Опубликовано 4 Ноября, 2009 в 14:48 Жалоба Поделиться Опубликовано 4 Ноября, 2009 в 14:48 Доброго времени суток, у меня кололнки Электроника 25АС-326, но в них нету фильтров (прост динамики и корпус)......как его можно собрать??? какие детали нужны и мож у когото есть схема Гугл рулит. Схему взял отсюда: _https://www.vegalab.ru/forum/attachment.php?attachmentid=57859&d=1248083434 Посмотри форум про АС. Про детали вопросы отпадут сами. Успехов. Ссылка на комментарий Поделиться на другие сайты Поделиться
Гость stas911-911 Опубликовано 4 Ноября, 2009 в 14:49 Жалоба Поделиться Опубликовано 4 Ноября, 2009 в 14:49 Сразу под веткой "Разное по акустике" есть ветка "Переделка, ремонт, тюнинг заводских колонок". Там ничего нет. Я просмотрел. Очень хорошая подборка по таким АС в ж. РАДИО, 1985, №4, с.30; РАДИО. 1990, №6, с.53; РАДИО, 1990, №12, с.66; РАДИО 1992, №1, с.53. огромное спасибо Ссылка на комментарий Поделиться на другие сайты Поделиться
Гость stas911-911 Опубликовано 5 Ноября, 2009 в 19:28 Жалоба Поделиться Опубликовано 5 Ноября, 2009 в 19:28 (изменено) Гугл рулит. Схему взял отсюда: _https://www.vegalab.ru/forum/attachment.php?attachmentid=57859&d=1248083434Посмотри форум про АС. Про детали вопросы отпадут сами. Успехов. спасибо Изменено 5 Ноября, 2009 в 19:45 пользователем stas911-911 Ссылка на комментарий Поделиться на другие сайты Поделиться
Гость jagric Опубликовано 13 Ноября, 2012 в 11:08 Жалоба Поделиться Опубликовано 13 Ноября, 2012 в 11:08 Хотелось бы приподнять ветку! Т.к. посмотрев схему,задался вопросом,а правильно ли указана фазировка среднечастотника? Ссылка на комментарий Поделиться на другие сайты Поделиться
yrk Опубликовано 13 Ноября, 2012 в 11:11 Жалоба Поделиться Опубликовано 13 Ноября, 2012 в 11:11 (изменено) Хотелось бы приподнять ветку!Т.к. посмотрев схему,задался вопросом,а правильно ли указана фазировка среднечастотника? Правильно. А что именно смутило. Потому как относительно НЧ, ВЧ, будет работать в противофазе. Изменено 13 Ноября, 2012 в 11:18 пользователем yrk Ссылка на комментарий Поделиться на другие сайты Поделиться
meshin Опубликовано 13 Ноября, 2012 в 11:39 Жалоба Поделиться Опубликовано 13 Ноября, 2012 в 11:39 Конденсатор С3 как минимум должен быть микрофарад 15,0. Это чтобы совпасть с частотой среза катушки L3. Ссылка на комментарий Поделиться на другие сайты Поделиться
Гость jagric Опубликовано 13 Ноября, 2012 в 13:10 Жалоба Поделиться Опубликовано 13 Ноября, 2012 в 13:10 Правильно. А что именно смутило.Потому как относительно НЧ, ВЧ, будет работать в противофазе. Угу. Фильтр второго порядка так? Добавлено после раздумий: Конденсатор С3 как минимум должен быть микрофарад 15,0. Это чтобы совпасть с частотой среза катушки L3.Вот это по схеме 1mH,а у меня L3 на катушке написано 02. Добавлено после раздумий: Правильно. А что именно смутило. Смутило то,что у меня подключено всё по фазе. Добавлено после раздумий: Правильно. А что именно смутило. Смутило то,что у меня подключено всё по фазе. Ссылка на комментарий Поделиться на другие сайты Поделиться
Dimonos Опубликовано 13 Ноября, 2012 в 15:39 Жалоба Поделиться Опубликовано 13 Ноября, 2012 в 15:39 (изменено) Угу. Фильтр второго порядка так? Нет не так. Нч-1порядок. СЧ 1 порядок, Вч -3 порядок. (C4и R3 в подсчет порядка не входит, это цепь компенсации). Вот это по схеме 1mH,а у меня L3 на катушке написано 02. В катушке на НЧ , аналогично схемы как L3, 0.2 мГн быть не может. Вы не надписи смотрите, а где стоит. Емкость на входе фильтра СЧ действительно маленькая (4μF), возможно потому, что там R2 еще есть... Смутило то,что у меня подключено всё по фазе. Ну где то в фазе, где то наоборот, при таком построении допускается и так и так. Высчитать невозможно, это на слух. А у Вас возможно схема другая... Заводские документы и схема на данную акустику _https://www.donex-ua.-мы не распространяем ссылки на [народ.ру]-/el/as/manual25as326.htm Изменено 13 Ноября, 2012 в 15:58 пользователем dimonos Ссылка на комментарий Поделиться на другие сайты Поделиться
Рекомендуемые сообщения
Для публикации сообщений создайте учётную запись или авторизуйтесь
Вы должны быть пользователем, чтобы оставить комментарий
Создать учетную запись
Зарегистрируйте новую учётную запись в нашем сообществе. Это очень просто!
Регистрация нового пользователяВойти
Уже есть аккаунт? Войти в систему.
Войти