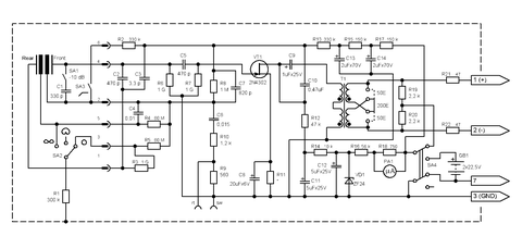
Гость falconist Опубликовано 3 Ноября, 2009 в 06:51 Жалоба Поделиться Опубликовано 3 Ноября, 2009 в 06:51 (изменено) В "копилку" схемотехники конденсаторных микрофонов, а то, как правило, производители в своих мануалах схем не приводят. Изменено 3 Ноября, 2009 в 06:51 пользователем falconist Ссылка на комментарий Поделиться на другие сайты Поделиться
Ser.Balashoff Опубликовано 3 Ноября, 2009 в 16:09 Жалоба Поделиться Опубликовано 3 Ноября, 2009 в 16:09 В "копилку" схемотехники конденсаторных микрофонов, а то, как правило, производители в своих мануалах схем не приводят. Спасибо. Положил. Схемотехника на дороге не валяется. Ссылка на комментарий Поделиться на другие сайты Поделиться
Sonic Опубликовано 1 Декабря, 2009 в 17:25 Жалоба Поделиться Опубликовано 1 Декабря, 2009 в 17:25 Хороший капсюль- 80% успеха микрофона. Ссылка на комментарий Поделиться на другие сайты Поделиться
Гость Vlaad Опубликовано 25 Января, 2013 в 20:59 Жалоба Поделиться Опубликовано 25 Января, 2013 в 20:59 В "копилку" схемотехники конденсаторных микрофонов, а то, как правило, производители в своих мануалах схем не приводят. Господа, кто нибудь пробовал воссоздать данный микрофон? очень интересно узнать про результаты. Очень хочется его сделать :smile: Ссылка на комментарий Поделиться на другие сайты Поделиться
logvoleg Опубликовано 26 Января, 2013 в 05:29 Жалоба Поделиться Опубликовано 26 Января, 2013 в 05:29 Очень хочется его сделать :smile: ИМХО ничего не получится, моточных данных на трансформатор не найти. Ссылка на комментарий Поделиться на другие сайты Поделиться
Гость alx25v Опубликовано 26 Января, 2013 в 06:14 Жалоба Поделиться Опубликовано 26 Января, 2013 в 06:14 Транс нужен только для симметричного входа, а переключатель к батарейке выбор внутреннего - фантомного питания. Ссылка на комментарий Поделиться на другие сайты Поделиться
logvoleg Опубликовано 26 Января, 2013 в 06:27 Жалоба Поделиться Опубликовано 26 Января, 2013 в 06:27 Транс нужен только для симметричного входа, а переключатель к батарейке выбор внутреннего - фантомного питания. Это конечно да, но не просто так его поставили, на звук все влияет... SA4 кстати с ошибкой нарисован... Ссылка на комментарий Поделиться на другие сайты Поделиться
al ex Опубликовано 26 Января, 2013 в 07:24 Жалоба Поделиться Опубликовано 26 Января, 2013 в 07:24 Спасибо за качественную схему! Резисторы большого номинала, думаю, должны быть особо качественными. Ссылка на комментарий Поделиться на другие сайты Поделиться
logvoleg Опубликовано 26 Января, 2013 в 08:08 Жалоба Поделиться Опубликовано 26 Января, 2013 в 08:08 Спасибо за качественную схему! Резисторы большого номинала, думаю, должны быть особо качественными. Вот кстати про резисторы: 560 = 560Ом, 150К = 150 КилоОм, 60М = 60 МегаОм ну и т.д. все понятно и знакомо. А 1G Это что 1ГигаОм? Я таких резисторов то никогда не видел, да и такое сопротивление в моем понимании обрыв. Просветите кто в курсе! Ссылка на комментарий Поделиться на другие сайты Поделиться
Гость alx25v Опубликовано 26 Января, 2013 в 12:24 Жалоба Поделиться Опубликовано 26 Января, 2013 в 12:24 (изменено) Да, правильно, 1 ГОм, размер у него как у млт-0,125. Могу поискать подобный микрофон, полу буржуйской сборки, 1ГОм стоит непосредственно в головке. В схеме ещё одна ошибка, SA2 переключает направленность за счет экрана. Изменено 26 Января, 2013 в 12:27 пользователем alx25v Ссылка на комментарий Поделиться на другие сайты Поделиться
logvoleg Опубликовано 27 Января, 2013 в 12:26 Жалоба Поделиться Опубликовано 27 Января, 2013 в 12:26 (изменено) Да, правильно, 1 ГОм, размер у него как у млт-0,125.Могу поискать подобный микрофон, полу буржуйской сборки, 1ГОм стоит непосредственно в головке. В схеме ещё одна ошибка, SA2 переключает направленность за счет экрана. Александр но на этих напряжениях ГигаОм практически бесконечность, закон Ома вроде еще не отменили. Ну вот R6-R7 в этой схеме, какой в них смысл? Туплю наверное, но объясните бестолковому. Изменено 27 Января, 2013 в 12:30 пользователем logvoleg Ссылка на комментарий Поделиться на другие сайты Поделиться
Datagor Опубликовано 27 Января, 2013 в 12:30 Жалоба Поделиться Опубликовано 27 Января, 2013 в 12:30 Ребяты, давайте исправим обнаруженные ошибки! Если сами не сумеете - напишите точно - что, куда, где исправить, а я картинку отфотошоплю. Ссылка на комментарий Поделиться на другие сайты Поделиться
Рекомендуемые сообщения
Для публикации сообщений создайте учётную запись или авторизуйтесь
Вы должны быть пользователем, чтобы оставить комментарий
Создать учетную запись
Зарегистрируйте новую учётную запись в нашем сообществе. Это очень просто!
Регистрация нового пользователяВойти
Уже есть аккаунт? Войти в систему.
Войти