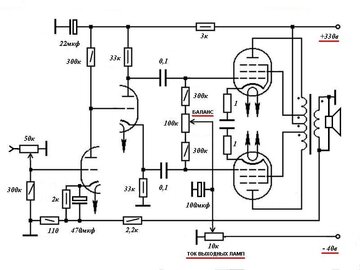
bakinovski49 Опубликовано 8 Января, 2018 в 19:46 Жалоба Поделиться Опубликовано 8 Января, 2018 в 19:46 Нашёл на вашем сайте довольно подробное описание настройки лампового двухтакта. Я тоже собрал усилитель на лампах 6н9с и 6п3с. Ошибок в монтаже нет, всё работает, но хотелось бы настроить максимально тщательно. Это не первый мой ламповый усилитель, некоторый опыт у меня есть, но вот с комплексом Шмелёва подружиться не смог поэтому прошу сведущих людей помочь с настройкой. Буду признателен за совет. Для начала покажу схему. Ссылка на комментарий Поделиться на другие сайты Поделиться
bakinovski49 Опубликовано 11 Января, 2018 в 17:43 Автор Жалоба Поделиться Опубликовано 11 Января, 2018 в 17:43 С выходным каскадом всё более или менее ясно. Подобранные лампы 6п3с я покупал на "Истоке". Выходные трансформаторы от "Золотой середины" на хорошем немецком железе EI75 ширина набора 40 мм, по паспорту должны выдавать до 20 ватт. Анодное напряжение 335 вольт. Начал я с того, что выставил токи коллекторов выходных ламп по 35 мА. Почитал вашу тему по настройке лампового двухтакта и решил увеличить их до 50, но лампы засияли синевой и я снизил токи до 40 мА. Баланс выставил по методе из той же вашей темы. Прицепил щупы на коллекторы, получилось по правому каналу 0,00 по левому 0,02 мА. Напряжение на первых сетках - левый канал -28,6; -28,8, правый канал -28,0; -28,2 вольта. А вот проверить КНИ выходного каскада не смог, я уже писал, что не разобрался с комплексом Шмелёва. Думаю попробовать программой RMAA, если сделать несколько тестов именно по КНИ и установить оптимальные токи. А теперь о главном. У меня проблема с настройкой драйвера. Не знаю какое напряжение должно быть на анодах драйверных ламп, точно какой-то косяк в фазоинверторе - осциллограмму реально корёжит, первый каскад не хочет сотрудничать с резисторами обратной связи и мощность выше 8 ватт поднять не могу. Ссылка на комментарий Поделиться на другие сайты Поделиться
Segun Опубликовано 12 Января, 2018 в 07:38 Жалоба Поделиться Опубликовано 12 Января, 2018 в 07:38 Даже без "Шмелева" настроить фазоинвертор -Ua - 3/4 анодного, Uk - 1/4 анодного, и настроить оконечный по току и балансировке, и уже будет хорошо. Если точнее то и вопросы должны быть точнее.. Посмотреть результаты настройки можно и спекралаб, и с помощью rmaa. Про спектролаб в журнале Радиохобби №1 2003г. Ссылка на комментарий Поделиться на другие сайты Поделиться
Рекомендуемые сообщения
Для публикации сообщений создайте учётную запись или авторизуйтесь
Вы должны быть пользователем, чтобы оставить комментарий
Создать учетную запись
Зарегистрируйте новую учётную запись в нашем сообществе. Это очень просто!
Регистрация нового пользователяВойти
Уже есть аккаунт? Войти в систему.
Войти