Перейти к содержанию

проверьте, пожалуйста, печатку и схему 6н3п+6н24п


Рекомендуемые сообщения

Добрый день, собираю усилитель для наушников по схеме

https://datagor.ru/a...3p-i-6n24p.html

без модификаций в статье, т.е. "оригинал".

Разводить и собирать решил под самодельный корпус, по этому платы отличаются. Развел вроде правильно, но советы по улучшению приветствуются. Ну и вдруг кто ошибки найдет.

Первый опыт с лампами, главное чтоб без фейрверка :)

post-34983-0-46043100-1508589010_thumb.jpg

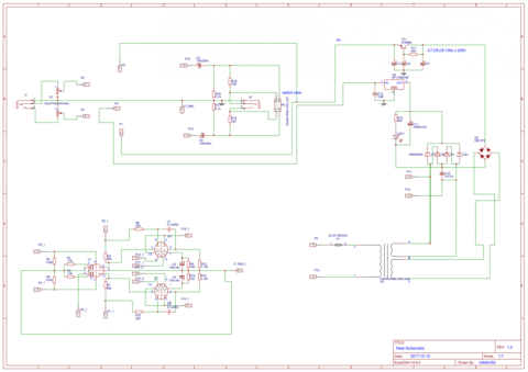
Разнес схему на 2 платы, чтобы поместить лампы с обвязко отдельно над конденсаторами. Слева прямоугольник на плате это под EMI фильтер как на фото, вынул из компьютерного БП. Нужен он?

 

post-34983-0-70523900-1508589309_thumb.png

 

post-1-0-06578700-1508689741_thumb.png

Ссылка на комментарий
Поделиться на другие сайты

Для публикации сообщений создайте учётную запись или авторизуйтесь

Вы должны быть пользователем, чтобы оставить комментарий

Создать учетную запись

Зарегистрируйте новую учётную запись в нашем сообществе. Это очень просто!

Регистрация нового пользователя

Войти

Уже есть аккаунт? Войти в систему.

Войти
  • Последние посетители   0 пользователей онлайн

    • Ни одного зарегистрированного пользователя не просматривает данную страницу
×
×
  • Создать...