Гость химик Опубликовано 4 Февраля, 2017 в 14:24 Жалоба Поделиться Опубликовано 4 Февраля, 2017 в 14:24 Добрый день. Понадобился маломощный источник питания для собранной конструкции, а именно +/- 12...15V(~0,1A) и +5V(1,2A). Двухполярное питание нужно для кучки ОУ, а +5 для питания микроконтроллера и пары трехватных светодиодов работающих в режиме стробоскопа в течении примерно 5 - 10 секунд с перерывами в несколько минут. Завалялся у меня вот такой БП от китайского DVD на чипе VIPer22a, давно хочу его куда нибудь пристроить. Может быть кто-то знает рабочие токи обмоток? И достаточно ли будет стабилизации за счет обратной связи или все таки лучше попробовать поднять выходные напряжения и поставить стабилизаторы 78хх? Ссылка на комментарий Поделиться на другие сайты Поделиться
goldmen8 Опубликовано 4 Февраля, 2017 в 17:31 Жалоба Поделиться Опубликовано 4 Февраля, 2017 в 17:31 Сергей, хотя бы марку DVD сообщил. По фото ничего не понятно. Мануал блока питания от DVD на чипе VIPer22a прилагаю, но выходов больше. VIPer22a в DIP корпусе не более 12 Вт (при напряжении питания 85-265В). Вторички можно переделать. Какие размеры сердечника у трансформатора? AN 1897.zip Ссылка на комментарий Поделиться на другие сайты Поделиться
Sergiy_83 Опубликовано 4 Февраля, 2017 в 18:36 Жалоба Поделиться Опубликовано 4 Февраля, 2017 в 18:36 Может быть кто-то знает рабочие токи обмоток? DVD думаю потребляет от 0,5А до1,5А по 5V и вообще он максимум 10Вт на глаз. У вас нагрузка 10 сек с большим перерывом. ПОТЯНЕТ! И достаточно ли будет стабилизации за счет обратной связи или все таки лучше попробовать поднять выходные напряжения и поставить стабилизаторы 78хх? Думаю хватит, вообще он же у вас есть возьмите да нагрузите 5V 1.2А - посмотрите на выходное напряжение. Что греется, что нет. Вообще на ширину ШИМ надо посмотреть и все понятно станет. Почему не пишите какие напряжение там есть, вроде как на выходе подписано? Ссылка на комментарий Поделиться на другие сайты Поделиться
Гость химик Опубликовано 4 Февраля, 2017 в 20:19 Жалоба Поделиться Опубликовано 4 Февраля, 2017 в 20:19 Сергей, хотя бы марку DVD сообщил... DVD Alphari модель не помню. DVD думаю потребляет от 0,5А до1,5А по 5V и вообще он максимум 10Вт на глаз. У вас нагрузка 10 сек с большим перерывом. ПОТЯНЕТ! Думаю хватит, вообще он же у вас есть возьмите да нагрузите 5V 1.2А - посмотрите на выходное напряжение. Что греется, что нет. Вообще на ширину ШИМ надо посмотреть и все понятно станет. Почему не пишите какие напряжение там есть, вроде как на выходе подписано? Напряжения как раз какие нужны +/-12 и +5, еще 3,3 есть. Завтра поэкспирементирую, нагружу +5в резистором 4 Ома, сделаю замеры Ссылка на комментарий Поделиться на другие сайты Поделиться
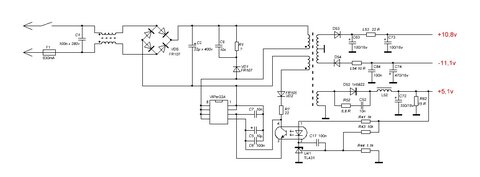
Гость химик Опубликовано 6 Февраля, 2017 в 18:56 Жалоба Поделиться Опубликовано 6 Февраля, 2017 в 18:56 Думаю хватит, вообще он же у вас есть возьмите да нагрузите 5V 1.2А - посмотрите на выходное напряжение. Что греется, что нет. Подключил в холостую, без нагрузки. На выходах 5,1v и двухполярное +10,8/-11,1v. Повесил на выход 5v резистор 5,1 Ом. Ток через резистор получился 0,87А, напряжение 5,1v не изменилось, а вот двухполярное стало чуть больше 15v на плечо. Включенным БП держал примерно минуту, за это время греется только нагрузочный резистор. В общем ток держит, а вот с напряжением придется все таки приподнять выходное обратной связью, чтобы стабилизировать 78xx. И заодно переделать выпрямители, а то какой то недовыпрямитель здесь. Вот схема - срисована с платы Ссылка на комментарий Поделиться на другие сайты Поделиться
Sergiy_83 Опубликовано 6 Февраля, 2017 в 20:37 Жалоба Поделиться Опубликовано 6 Февраля, 2017 в 20:37 (изменено) ... а вот с напряжением придется все таки приподнять выходное обратной связью ... не надо если вам хватит для операционников ±9V 9809,7909 (хватит полюбому) ...а то какой то недовыпрямитель здесь. ... Нормальный выпрямитель, а чем он вам не нравится? Пред дросселем L52 случаям конденсатор не пропустили? Резисторы 43,44 вроде должны быть одинаковых номиналов - проверте, хотя кто его знает. Изменено 6 Февраля, 2017 в 20:38 пользователем Sergiy_83 Ссылка на комментарий Поделиться на другие сайты Поделиться
Рекомендуемые сообщения
Для публикации сообщений создайте учётную запись или авторизуйтесь
Вы должны быть пользователем, чтобы оставить комментарий
Создать учетную запись
Зарегистрируйте новую учётную запись в нашем сообществе. Это очень просто!
Регистрация нового пользователяВойти
Уже есть аккаунт? Войти в систему.
Войти