Lakki Опубликовано 15 Января, 2017 в 23:13 Жалоба Поделиться Опубликовано 15 Января, 2017 в 23:13 Ищу схему двухтакт, на 6п14п или однотакт на тех же лампах. Или намоточные данные для транса под двухтакт. Может кто поможет рассчитать. Железо ПЛ 40Х18мм трансформатор романтика 201 стерео Фото транса и примерная схема усилителя которая меня бы устроила. Других трансов не нашел, только пара этих ну есть 2 шт ТСШ170 на 0.35-м железе. Ссылка на комментарий Поделиться на другие сайты Поделиться
Lakki Опубликовано 16 Января, 2017 в 08:14 Автор Жалоба Поделиться Опубликовано 16 Января, 2017 в 08:14 Захожу, и смотрю что тему читает ув.tank, так надеюсь на положительный ответ. В общем в наличии есть провод 0.18, 0.25, 0.31, 0.55, 0.8, 0.91. Трансформатор будет нагружен на динамик 4А32 которы имеет сопротивление 15 Ом. Изредка буду нагружать 8 Ом. По железу в принципе все сказал, менять не на что, найти что то другое в количестве 2-х штук сложно.попалась вот только пара от 2-х романтиков и то по случаю. У нас на портале есть публикация, что то более мне подходящее но там, параллельное включение, транс на железе от ОСМ-0,063, такой вариант мне не подходит, хочется двухтактник, может взять намоточные данные того трансформатора, поделить пополам и сделать отвод? цитата отсюда https://datagor.ru/amplifiers/tubes/700-usilitel-na-dvukh-lampakh-6p14p-v-parallel.html Выходные трансформаторы намотаны на железе от трансформаторов ОСМ-0,063 и имеют следующие моточные данные: 2 слоя по 60 вит II секция 1 6 слоев по 170 вит I секция 1 2 слоя по 60 вит II секция 2 6 слоев по 170 вит I секция 2 2 слоя по 60 вит II секция 3 6 слоев по 170 вит I секция 3 2 слоя по 60 вит II секция 4 I — первичная обмотка, ∅ провода 0.17 мм II — вторичная обмотка, ∅ провода 0.55 мм. Все секции вторичной обмотки соеденены параллельно. Все секции первичной обмотки соеденены последовательно. Сдесь можно поэкспериментировать с порядком включения секций. Ссылка на комментарий Поделиться на другие сайты Поделиться
vitivsev Опубликовано 16 Января, 2017 в 11:20 Жалоба Поделиться Опубликовано 16 Января, 2017 в 11:20 (изменено) Ищу схему двухтакт, на 6п14п Внимательно посмотрите на форуме, 2х6П14П есть схемы и не одна, причем для разных целей... Железо ПЛ 40Х18мм трансформатор романтика 201 стерео...Фото транса и примерная схема усилителя На фото трансформатор железо "ШЛ".Расчетных данных для ОСМ1-0,063 естественно недостаточно, для ОСМ1-0,063 I - 3000витков d - 0,2 - 0,23мм по меди; спокойно входят на родную катушку, можно постараться вместить больше - переделав катушку; IIа - для 8 Ом к.т.р. 31,6 - 95витков; d - 0,88мм медь; IIб - для 15Ом к.т.р. 23 - 130витков; d- 0,075 медь; Вторичную обмотку можно всю мотать 0,88 - 1,0мм с отводом для 8Ом; Для вашего, на картинке трансформатора, для конкретного расчета мало исходных данных... p/s 0.18, 0.25 .. 0,8 можно так же вместить на ОСМ1-0,063 если постараться... Изменено 16 Января, 2017 в 11:24 пользователем vitivsev Ссылка на комментарий Поделиться на другие сайты Поделиться
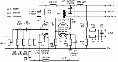
Lakki Опубликовано 16 Января, 2017 в 15:00 Автор Жалоба Поделиться Опубликовано 16 Января, 2017 в 15:00 Если очень грубо: первичку "умножить" на 4, отвод от середины, а вторичку рассчитать по коэффициенту трансформации для 8 и 16 Ом. нагрузки. Я извиняюсь, не так выразился и вы меня не так поняли, я имел ввиду сделать отвод от середины обмотки. Ладно, я уже согласен на однотакт. :smile: Лишь бы мое железо подогнать под конкретную схему, каких данных не хватает? В данный момент есть действуюший усилитель, который у нас публиковался на портале 6п14п и ТВЗ 1-9, звучит хорошо, но, включил трансформатор от романтики, полоса пропускания заметно стала шире и сверху и снизу, учитывая то что он просто сетевой трансформатор. Вот статья и схема, на всякий случай пусть будет однотакт, но с другими трансами, с теми что в наличии. железо ШЛ 40Х18 S=7.36 см2 больше ничего не знаю, схема есть к которой прикрутить сие чудо, Ra я думаю там известен, напряжение питания, режим :dizzy: https://datagor.ru/amplifiers/tubes/165-tubes-6n3p-6p14p.html Ссылка на комментарий Поделиться на другие сайты Поделиться
aleks222 Опубликовано 16 Января, 2017 в 17:40 Жалоба Поделиться Опубликовано 16 Января, 2017 в 17:40 Ваши трансформаторы это ТП-60,у них каркас разборной,первичка и вторичка намотаны на разных каркасах его нужно доработать или обмотки не влезут. Ссылка на комментарий Поделиться на другие сайты Поделиться
goldmen8 Опубликовано 16 Января, 2017 в 18:00 Жалоба Поделиться Опубликовано 16 Января, 2017 в 18:00 ... железо ШЛ 40Х18 S=7.36 см2 больше ничего не знаю ... Не плохо бы было размер окна и размеры каркаса катушки. И как-то нужно поточнее. от куда так получилось? 40Х18 S=7.36 см2 :think: Ссылка на комментарий Поделиться на другие сайты Поделиться
TANk Опубликовано 16 Января, 2017 в 19:15 Жалоба Поделиться Опубликовано 16 Января, 2017 в 19:15 (изменено) Можно взять намоточные данные трансформатора ТВЗ-1-6 как раз двухтактный выходной для ламп типа 6П6С или 6П14П (6Ф5П, 6Ф3П, 6П1П 6П43П, 6П18П тоже подойдут). ТВЗ-1-6 В первичке 2х1250 вит. 0,15 вторичка - две параллельные секции 60 вит. ∅ 0,8 Сердечник ШЛМ20*32. (такой же как у ТП-60) Для нагрузки 4 ома вторички включаем параллельно, для нагрузки 16 ом их включаем последовательно. Изменено 16 Января, 2017 в 19:17 пользователем tank Ссылка на комментарий Поделиться на другие сайты Поделиться
Lakki Опубликовано 16 Января, 2017 в 21:28 Автор Жалоба Поделиться Опубликовано 16 Января, 2017 в 21:28 Вот железо, все размеры написаны Ссылка на комментарий Поделиться на другие сайты Поделиться
coooler Опубликовано 16 Января, 2017 в 22:36 Жалоба Поделиться Опубликовано 16 Января, 2017 в 22:36 (изменено) А к какой акустике собираетесь прикрутить этот усилитель? От этого будет влиять и "тактность", и режим выходного каскада, и намотка выходников :). з.ы. Рассмотрите еще покемон - на этих лампах он очень даже достойно звучит и в сборке не сложен. з.з.ы А еще вот эта тема очень помогает: https://forum.datagor.ru/topic/9993-oblegchennii-uchebnii-kurs-ispolzovanie-lamp-6p14/ Изменено 16 Января, 2017 в 22:37 пользователем coooler Ссылка на комментарий Поделиться на другие сайты Поделиться
vitivsev Опубликовано 16 Января, 2017 в 23:03 Жалоба Поделиться Опубликовано 16 Января, 2017 в 23:03 размеры написаны Для PP 2х6П14П 12Ватт, Ra-a - 8000 Ом; fн - 45Гц; Вm - 7400Гс; Мн ~1,19 L~ 43Гн; I - 2924вит. II - 65вит. - 4Ом, 92вит. - 8Ом, 130вит. - 16Ом; Про ∅ провода писал см.выше...плюс минус компромисс в намотке ... Ссылка на комментарий Поделиться на другие сайты Поделиться
Lakki Опубликовано 17 Января, 2017 в 08:24 Автор Жалоба Поделиться Опубликовано 17 Января, 2017 в 08:24 На работе отковырял 3 шт таких трансов. Может мотать их? Ссылка на комментарий Поделиться на другие сайты Поделиться
goldmen8 Опубликовано 17 Января, 2017 в 12:17 Жалоба Поделиться Опубликовано 17 Января, 2017 в 12:17 ... 3 шт таких ... По железу, эти три будут в проигрыше. Сечение сердечника будет меньше, чем у твоего (Размер сердечника 40*18.5мм, размер окна 52*20мм) Транс ОСМ1-0,063: размер сердечника 24*25мм (6см2); размер окна 44*15мм. ОСМ1-0,1: Размер сердечника 25*40мм (10см2); размер окна 46*15мм. У твоего размер окна и площадь сердечника больше чем у ОСМ1-0,063. Бери данные от Виталия "vitivsev" Ссылка на комментарий Поделиться на другие сайты Поделиться
Рекомендуемые сообщения
Для публикации сообщений создайте учётную запись или авторизуйтесь
Вы должны быть пользователем, чтобы оставить комментарий
Создать учетную запись
Зарегистрируйте новую учётную запись в нашем сообществе. Это очень просто!
Регистрация нового пользователяВойти
Уже есть аккаунт? Войти в систему.
Войти