Alex007 Опубликовано 7 Января, 2017 в 18:43 Жалоба Поделиться Опубликовано 7 Января, 2017 в 18:43 Собственно схема лабораторного блока питания который у меня трудится, собран в корпусе китайского БП 1502DD, легко может отдать 10А при соответствующем трансформаторе и площади радиатора. :idea:Поправленная схема в посте № 4! https://forum.datagor...post__p__151369 1 Ссылка на комментарий Поделиться на другие сайты Поделиться
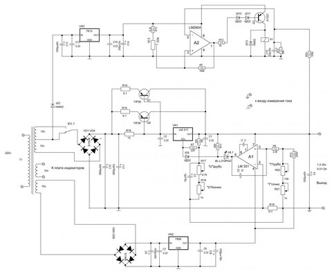
Datagor Опубликовано 8 Января, 2017 в 03:15 Жалоба Поделиться Опубликовано 8 Января, 2017 в 03:15 Ахмат, это замечательно! Осталось немножко до идеала: 1) Чуть дорисовать схему - указать мощности резисторов. Почти все есть, но самых важных (0,1 Ом) нет. Тип и параметры примененного реле. 2) Описать особенности схемы - что схема может, есть ли защита от КЗ, зачем реле К1 и т.п. нюансы. 3) Чертежи печаток есть? В архив их! 4) Описать наладку - что померить, что настроить, что подобрать, на что ориентироваться. 5) "К плате индикаторов", "к входу измерителя тока" - а где всё это? 6) Дать несколько фоток плат, сборки. корпуса. Спасибо! И с праздниками! :cool: :beer: :beer: Ссылка на комментарий Поделиться на другие сайты Поделиться
Arcev Опубликовано 8 Января, 2017 в 06:56 Жалоба Поделиться Опубликовано 8 Января, 2017 в 06:56 (изменено) как отправная точка для создания БП - схема хороша но в данной схеме вкралась ошибочка в распиновке lm301 при увеличении тока на шунте R19 на его левой стороне (по схеме ) возникает отрицательное напряжение, которое проинвертировавшись на А1 даст "+" на выходе :( нам же нужно получить "-" чтобы прикрыть lm317 поэтому в схеме нужно поменять на А1 цифры "2" и "3" , а также "+" и "-" так же питание А1 вызывает сомнение плюсовую ножку (7) цеплять на выход? и "загонять" опер в предельно допустимое напряжение? 10А это перебор для аналогового стабилизатора, даже 3А - должен быть принудительный обдув радиатора Изменено 8 Января, 2017 в 07:03 пользователем arcev Ссылка на комментарий Поделиться на другие сайты Поделиться
Alex007 Опубликовано 8 Января, 2017 в 09:23 Автор Жалоба Поделиться Опубликовано 8 Января, 2017 в 09:23 Спасибо за замечания, в схеме конечно опечатка! На счет питания, можно поставить LM201, я пробовал запитать + от отдельного стабилизатора, схема перестает нормально работать, блок работает уже больше года - пока отказов не было. Ппечатную плату к сожалению не делал это была конструкция выходного дня, R22 настраивается под желаемое напряжение при котором происходит переключение обмоток, у меня 11.2-12.2, гистерезис обязателен, R10 устанавливает максимальный ток при верхних положениях потенциометров R20-R21, на плате индикации пришлось заменить переменное сопротивление (на рисунке обозначен красной стрелкой) 50k на 200k для увеличения чувствительности индикатора тока. 1 Ссылка на комментарий Поделиться на другие сайты Поделиться
Datagor Опубликовано 8 Января, 2017 в 12:52 Жалоба Поделиться Опубликовано 8 Января, 2017 в 12:52 ОК, я буду пользоваться методом дедукции и экстраполяции и попробую дописать. :biggrin: Изменил заголовок. Фишка схемы в коммутации вторичек, что позволяет добиться оптимизации энергопотребления и тепловыделения. Система слежения за выходным напряжением и переключатель вторичек собраны на элементах A2, Q3, K1. Потенциометром R22 настраивается желаемое напряжение, при котором происходит переключение. Светик HL1 индицирует срабатывание защиты по току. Ахмат, всё ли верно? Ссылка на комментарий Поделиться на другие сайты Поделиться
Arcev Опубликовано 8 Января, 2017 в 13:27 Жалоба Поделиться Опубликовано 8 Января, 2017 в 13:27 ... Светик HL1 индицирует срабатывание защиты по току. ... точнее сказать переход БП в режим стабилизации тока используя этот режим очень удобно заряжать аккумуляторы Ссылка на комментарий Поделиться на другие сайты Поделиться
Chugunov Опубликовано 8 Января, 2017 в 14:16 Жалоба Поделиться Опубликовано 8 Января, 2017 в 14:16 1502DD - это хорошая база для лабораторного БП. Актив - корпус, индикаторы, зажимы, ручки управления. Пассив - слабый трансформатор, чудовищные провода, отсутствие нормальных теплоотводов. Имеется защита от КЗ, а не стабилизация по току. В штатном исполнении это правильно т. к. при длительном ограничении по току без дополнительных теплоотводов и нормального трансформатора он просто сгорит. Штатная схема на базе микросхемы 723 не плохая. При доработке обязательна замена трансформатора, теплоотвод на диодном мосте (лучше поставить новый), внешний теплоотвод для транзистора, лучше с вентилятором, замена проводов внутри. Внешние клеммы тоже из поганой пластмассы, лучше заменить, хотя для бананов сгодятся. Думаю, в любом случае ток более 3 А делать не следует из-за размеров БП. Поскольку стабилизатор компенсационный, переключение вторичных обмоток трансформатора разумно и улучшает тепловой режим. Делается это автоматически или вручную - не так важно, я бы выбрал ручной режим. Пишу потому, что давно доработал этот БП и пользуюсь им. Владельцам может быть интересна схема, которую я перерисовал по факту, хотя не факт, что она совпадет с другими экземплярами Заменил некоторые детали, а потом поставил и трансформатор на 24 В. В результате получил до 2 А и до 22 В. В большинстве случаев хватает. Подстроечными резисторами изменил ряд фиксированных напряжений. На схеме не указано, что для индикаторов нужна отдельная обмотка, и сама схема индикаторов. Ссылка на комментарий Поделиться на другие сайты Поделиться
Alex007 Опубликовано 8 Января, 2017 в 14:34 Автор Жалоба Поделиться Опубликовано 8 Января, 2017 в 14:34 ОК, я буду пользоваться методом дедукции и экстраполяции и попробую дописать. :biggrin: Изменил заголовок. Фишка схемы в коммутации вторичек, что позволяет добиться оптимизации энергопотребления и тепловыделения. Система слежения за выходным напряжением и переключатель вторичек собраны на элементах A2, Q3, K1. Потенциометром R22 настраивается желаемое напряжение, при котором происходит переключение. Светик HL1 индицирует срабатывание защиты по току. Ахмат, всё ли верно? Да все верно, еще одна фишка этого блока заключается в что один и тот же шунт используется в системе регулирования и измерения тока, для тех индикаторов что используются в этих китайских блоках этот шунт должен стоять в минусовой шине. Ссылка на комментарий Поделиться на другие сайты Поделиться
alfaed Опубликовано 9 Января, 2017 в 07:57 Жалоба Поделиться Опубликовано 9 Января, 2017 в 07:57 Недавно испытал вот такую схему коммутатора обмоток на тиристорах. Собирал в двух экземплярах, сразу заработали. Коммутатор.rar Ссылка на комментарий Поделиться на другие сайты Поделиться
Гость SergILD Опубликовано 22 Января, 2017 в 12:47 Жалоба Поделиться Опубликовано 22 Января, 2017 в 12:47 На правах идеи-предложения. На руках имеется трансформатор с двумя одинаковыми вторичными обмотками заводского изготовления расчитанные на 2 А каждая. Возникло желание при пониженном напряжении отбирать больший ток, включив вторички параллельно. С помощью реле с двумя контактами можно реализовать параллельное или последовательное включение вторичных обмоток. На практике ещё не проверял правда, но схему подключения обмоток к контактам реле на бумаге отрисовывал и в симуляторе покрутил (больше для того чтобы схему показать). Если кого заинтересовало или увидили ошибку - рад буду любой критике. Спасибо Ссылка на комментарий Поделиться на другие сайты Поделиться
Alex007 Опубликовано 22 Января, 2017 в 16:07 Автор Жалоба Поделиться Опубликовано 22 Января, 2017 в 16:07 Идея хорошая и в полнее себе работоспособная,если хочется снять больший ток при маленьком напряжении именно так и надо поступить, в моей схеме как раз стоит реле с двумя группами контактов, но тут есть одно но, надо будет и систему ограничения тока тоже переключать(настраивать на больший ток)но если за морочится то конечно сделать можно. Ссылка на комментарий Поделиться на другие сайты Поделиться
Рекомендуемые сообщения
Для публикации сообщений создайте учётную запись или авторизуйтесь
Вы должны быть пользователем, чтобы оставить комментарий
Создать учетную запись
Зарегистрируйте новую учётную запись в нашем сообществе. Это очень просто!
Регистрация нового пользователяВойти
Уже есть аккаунт? Войти в систему.
Войти