Перейти к содержанию

Еще раз о стабилитронах в цепи катодов ламп оконечного каскада


Рекомендуемые сообщения

Приветствую Уважаемых! Наслышан разных мнений о применимости стабилитронов в цепи катодов ламп оконечного каскада. Кто-то считает, что они ухудшают звучание, кто-то - наоборот.

 

В связи с этим - прошу квалифицированного мнения: как лучше попробовать включить стабилитрон (Д816А,Б) в цепь катодов 6П3С для смещения?

 

Схема - стандартная 2-тактная: напряжение анодов 300 В, экранных сеток - 275 В, включение пентодное, не ультралинейное.

Еще лучше - если выложите схему!

Премного благодарен!

Ссылка на комментарий
Поделиться на другие сайты

Стабилитрон в катод (правда входного каскада) я ставил. Получилось очень неплохо. Это как вариант фиксированного смещения. В выходной каскад не ставил. Тут совета дать не могу.

 

Зато ставил в катоды выходного каскада стабилизатор тока. На ЛМ317 или на обычных транзисторах.

 

Такой вариант автоматически принудительно удерживает выходной каскад в режиме А. Не дает лампам уйти саморазогрев. И по звуку этот вариант очень неплохой. Если аллергии на полупроводники в ламповой схеме не испытываете, рекомендую попробовать.

 

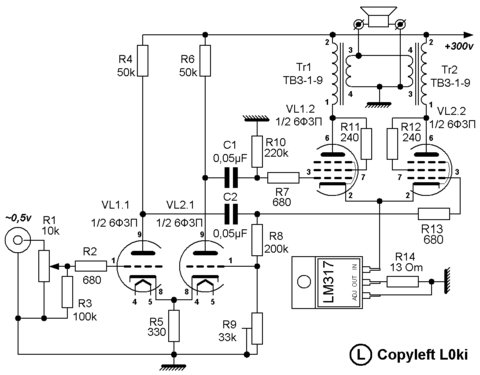
Для примера схема (не раз повторенная) от Евгения Гришина.

 

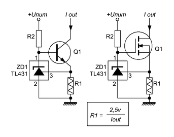
Выходной каскад с ЛМкой делался и на 6Ф5П, и на ГУ-29 и на 6П3С. Стабилизатор с ЛМ-кой можно заменить стабилизатором с транзисторами и ТЛ431.

Это позволяет использовать лампы у которых смещение больше чем максимальные для ЛМки 40 вольт (например 6П36С или подобные строчные или триоды типа 6С19П).

 

ЛМку или силовой транзистор надо обязательно сажать на радиатор. Мощность на них выделяется немаленькая.

post-44-0-85394300-1483521183_thumb.gif

post-44-0-75279500-1483521191_thumb.png

Ссылка на комментарий
Поделиться на другие сайты

Стабилитрон в катод (правда входного каскада) я ставил. Получилось очень неплохо. Это как вариант фиксированного смещения. В выходной каскад не ставил. Тут совета дать не могу.

 

Что ж - вполне понятно. Спасибо.

 

Зато ставил в катоды выходного каскада стабилизатор тока. На ЛМ317 или на обычных транзисторах.

 

Такой вариант автоматически принудительно удерживает выходной каскад в режиме А. Не дает лампам уйти саморазогрев. И по звуку этот вариант очень неплохой. Если аллергии на полупроводники в ламповой схеме не испытываете, рекомендую попробовать.

 

Для примера схема (не раз повторенная) от Евгения Гришина.

 

Выходной каскад с ЛМкой делался и на 6Ф5П, и на ГУ-29 и на 6П3С. Стабилизатор с ЛМ-кой можно заменить стабилизатором с транзисторами и ТЛ431.

Это позволяет использовать лампы у которых смещение больше чем максимальные для ЛМки 40 вольт (например 6П36С или подобные строчные или триоды типа 6С19П).

 

ЛМку или силовой транзистор надо обязательно сажать на радиатор. Мощность на них выделяется немаленькая.

 

Хм, довольно интересное решение. Возможно - стоит попробовать. Еще раз - благодарю. :smile:

Ссылка на комментарий
Поделиться на другие сайты

Для публикации сообщений создайте учётную запись или авторизуйтесь

Вы должны быть пользователем, чтобы оставить комментарий

Создать учетную запись

Зарегистрируйте новую учётную запись в нашем сообществе. Это очень просто!

Регистрация нового пользователя

Войти

Уже есть аккаунт? Войти в систему.

Войти
  • Последние посетители   0 пользователей онлайн

    • Ни одного зарегистрированного пользователя не просматривает данную страницу
×
×
  • Создать...