Гость stimer Опубликовано 15 Февраля, 2016 в 09:44 Жалоба Поделиться Опубликовано 15 Февраля, 2016 в 09:44 Посоветуйте что лучше будет для раскачки наушников сопротивлением 100 Ом opa2134 или tda2822. будет ли работать opa2134 без всяких буферов и плясок с бубном. Надо простой усилок и хорошо играющий Чувствительность наушников 104 Дб и сопротивление 70 Ом. Мне нужен портативный усилитель к плееру или ноутбуку, Максимально простой по схемотехнике, без шумов и нормально звучащий. Что скажете про ne5532 подойдет ли он, видел простые схемы для наушников, хотя где-то читал что он слабый на нагрузку и надо буфер. Есть еще интересный чип tda1558q на минимальной обвязке даёт классные результаты, для простых бытовых целей хорош, но он как я понял для колонок годится под наушники не годится. tda2822m вроде как оптимальный вариант, но говорили что на минимальной обвязке бывает шумит, хотя больше к нему склоняюсь судя по тому что есть в интернете. Хочется что-то более аудиофильское, может есть какие интегральные чипы нормально звучащие на минимальной обвязке. Ссылка на комментарий Поделиться на другие сайты Поделиться
real64 Опубликовано 15 Февраля, 2016 в 17:10 Жалоба Поделиться Опубликовано 15 Февраля, 2016 в 17:10 Зависит от источника звука и вашего восприятия хорошо играющего усилителя. По мне так без буфера для opa2134 не обойтись никак. Tda2822 с его даташитными 0,2% искажений тоже никак не тянет на высококлассный усилитель. На чём я пока успокоился можно почитать в темах: https://forum.datagor.ru/topic/10306-po-state-usilitel-dlja-naushnikov-s-parallel/page__fromsearch__1 https://forum.datagor.ru/topic/10524-jlh-s-nizkovoltnim-pitaniem-variant-1969-g-kak-telef/page__fromsearch__1 Ссылка на комментарий Поделиться на другие сайты Поделиться
box-771 Опубликовано 15 Февраля, 2016 в 20:15 Жалоба Поделиться Опубликовано 15 Февраля, 2016 в 20:15 О каких наушниках идёт речь,если ортодинамика тогда tda2822,но лучше без буквы м,16ти ногие,хотя годится и 8ми ногая,какая чувствительность у наушников? Ссылка на комментарий Поделиться на другие сайты Поделиться
Yamazaki Опубликовано 16 Февраля, 2016 в 12:17 Жалоба Поделиться Опубликовано 16 Февраля, 2016 в 12:17 Вася, у ne5532 немного мощнее выход, чем у других операционников, но для низкоомных наушников он все равно слабоват. Впрочем, на 70 Ом можно применять, только с дополнительными балластными резисторами. Есть еще интересный чип tda1558q на минимальной обвязке даёт классные результаты Для наушников точно не подойдет. Это вариант по-быстрому сляпать усь 2*20вт для студенческой вечеринки. Громко, дешево и сердито. Литры дешевого пива и музыка в стиле "уц-уц, дыц-дыц" позволяют не предъявлять высоких требований к качеству звучания. Хочется что-то более аудиофильское, может есть какие интегральные чипы нормально звучащие на минимальной обвязке Море вариантов! AD815 2*500мА AD815AYS с креплением на радиатор снята с производства, но ещё есть на складах AD816 2*500мА +2 операционника в том же корпусе, очевидно, для композита. снят с производства. THS6012 2*500мА TPA6120 2*500мА отбраковка THS6012, но для хедампа годится THS6022 2*250мА младшая версия THS6012 THS3125 2*450мА THS6043 2*350мА THS6214 4*416мА отн. дешевый LT1795 2*500мА LT1207 2*250мА мелкий корпус SO16, неудобная цоколёвка LT1206 1*250мА одиночный вариант LT1207, кроме SO8 бывает в корпусе DD-PAK и в семиногом TO-220 LT1210 1*1.1А (в зависимости от экземпляра до 2А)- из пушки по воробьям, можно колонки кочегарить OPA2607 2*250мА дешевая замена lt1207, к тому же с гораздо более удобной цоколёвкой ADA4870 1*1А - лютый. питание до +_20 вольт. AD8397 2*350мА работает начиная от 3В одноплярного . THS6012/TPA6120 берите, не ошибетесь. Проверенный, отлично звучащий чип. Любопытный вариант https://forum.datagor.ru/topic/542-usilitel-dlja-naushnikov-tda2003-v-klasse-a/ Это если не добудете ничего из списка нормальных чипов. Ссылка на комментарий Поделиться на другие сайты Поделиться
box-771 Опубликовано 16 Февраля, 2016 в 12:34 Жалоба Поделиться Опубликовано 16 Февраля, 2016 в 12:34 AD8397 отличная штука очень советую,только стоооооит,THS6012 ещё лучше,только где водится незнаю сам ищу и найти немогу Ссылка на комментарий Поделиться на другие сайты Поделиться
sstvov Опубликовано 16 Февраля, 2016 в 15:33 Жалоба Поделиться Опубликовано 16 Февраля, 2016 в 15:33 Если делать на TDA2822, то лучше по схеме с уменьшенным усилением, типа такой _https://forum.cxem.net/uploads/monthly_06_2015/post-24063-0-33074700-1434297599.gif Ссылка на комментарий Поделиться на другие сайты Поделиться
Гость stimer Опубликовано 16 Февраля, 2016 в 17:03 Жалоба Поделиться Опубликовано 16 Февраля, 2016 в 17:03 Спасибо большое за ответы и за список, буду смотреть. Как раз на схему 2822 с уменьшенным усилением и засмотрелся, понятна на вид, и нормально нарисована, для новичка самый раз. Пока что у меня ограничение на форуме надо набить еще одно сообщение так что просматривать вложени не могу. Ссылка на комментарий Поделиться на другие сайты Поделиться
Datagor Опубликовано 17 Февраля, 2016 в 01:46 Жалоба Поделиться Опубликовано 17 Февраля, 2016 в 01:46 Большая статья о маленьком усилителе на микросхеме TDA2822M Новое звучание TDA2822M. Усилитель с изменяемым выходным сопротивлением USB-акустика Genius SP-U110: где искать правильный звук TDA2822 «Multimedia System» - околокомпьютерный усилитель с расширенными возможностями LM386, KA386, КР1438УН2 – «чемпион» среди аудиоусилителей И наш кит Project-011 "EZ-amp". Миниатюрный усилитель 2х1 Вт на TDA2822M с низковольтным питанием, включая USB Ссылка на комментарий Поделиться на другие сайты Поделиться
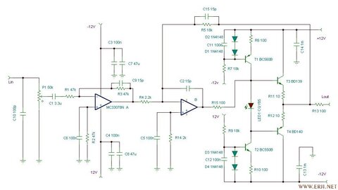
Гость stimer Опубликовано 17 Февраля, 2016 в 07:15 Жалоба Поделиться Опубликовано 17 Февраля, 2016 в 07:15 Спасибо за ссылки. Неделю уже как думаю об усилителе, изучаю информацию и перелопатил много схем. Понял, что tda2822m немного не то что мне надо, много шумов и чип не котируется среди аудиофилов, хоть и хорош для начинающих радиолюбителей. После всех моих бессонных ночей, NE5532 не давал мне покоя, дешевый чип с отменными характеристиками. Например opa2134 у нас стоит минимум в 5 раз дороже. Остановился на схеме: мне кажется для меня она будет оптимальней всего. Начал немного углубляться и обращать внимание на схемы с усилительным каскадом на транзисторах, например как на этой ссылке: s019.radikal.ru/i627/1602/06/40a707c1bde5.png Как я понял, все эти схемы на транзисторах срисованы со схемы усилителя Beyerdynamic A1: На транзисторах выходит мощное усиление, мне оно не подходит так как раскачивать буду затычки, хоть они и тугие. Что вы господа думаете. Смотрел на список с чипами выше, по поиску понял что они редкие и дорогие, это уже уровень мощного стационара уровня hi-end. Для моих целей 100мВт на выходе должно с головой хватить, поэтому и требования другие, не думаю что для наушников 1 ватт усилитель нужен. Как-то так. Tda2003 интересна как и 1558Q, но это всё усилители для автомобилей. Он с мощным выходом, для колонок самый раз, да и сам чип хорошенько греется как печка. Ссылка на комментарий Поделиться на другие сайты Поделиться
real64 Опубликовано 17 Февраля, 2016 в 12:29 Жалоба Поделиться Опубликовано 17 Февраля, 2016 в 12:29 (изменено) Вы в точности идёте дорогой которую я уже большей частью прошёл, :smile: поэтому сразу привел ссылки на темы с готовыми решениями. Последний вариант именно на NE5532 с буфером из шести деталек на копеечных транзисторах, с готовой печаткой и весьма неплохими результатами измерений и прослушивания ( на первом фото в нижнем ряду крайний справа в посте 22 в теме https://forum.datagor...l/page__st__12). И кстати наушники у меня 100 Ом-ные. :idea: Изменено 17 Февраля, 2016 в 14:47 пользователем real64 Ссылка на комментарий Поделиться на другие сайты Поделиться
Рекомендуемые сообщения
Для публикации сообщений создайте учётную запись или авторизуйтесь
Вы должны быть пользователем, чтобы оставить комментарий
Создать учетную запись
Зарегистрируйте новую учётную запись в нашем сообществе. Это очень просто!
Регистрация нового пользователяВойти
Уже есть аккаунт? Войти в систему.
Войти