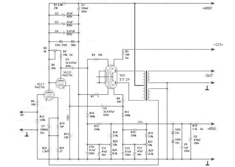
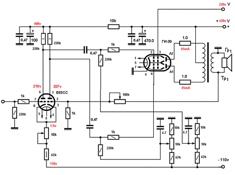
Гость n0byk Опубликовано 11 Января, 2016 в 14:08 Жалоба Поделиться Опубликовано 11 Января, 2016 в 14:08 Здравствуйте! Вот появилась идея собрать усилитель (очередной) на этот раз на гу 29 Кто что знает, как звучит схемы и т.д. интересен вопрос по выходным трансам - есть идея намотать на трансах от микроволновок (смотрятся с виду хорошо железа много) Да, все так. поиск помогает, но им нельзя пользоватся пока рейтинг не поднимется, Собственно Вы правы, трансы хоть и хорошо но придется подискать что-то проше, можно конечно сделать но вазни много. Вопрос, вот 3 схемы, кто собирал, отзывы интересны. Какую в итоге мне собрать. планирую стерео делать естественно. Ссылка на комментарий Поделиться на другие сайты Поделиться
TANk Опубликовано 11 Января, 2016 в 17:13 Жалоба Поделиться Опубликовано 11 Января, 2016 в 17:13 (изменено) По этим лампам (и очень похожим на них таким ГИ-30, ГУ-32, ГМИ-6 у нас на форуме и на портале информации довольно много Вот примеры что первое вспомнилось. Из наиболее детально описанных и проработанных - пожалуй будет эта статья "По прозвищу Zver: PP на ГУ-29" https://forum.datagor...a-lampah-gi-30/ https://forum.datagor...-na-6n1p-gu-29/ https://forum.datagor...na-gu-32-gmi-6/ https://datagor.ru/am...l-na-gu-32.html https://datagor.ru/am...p-na-gu-29.html https://datagor.ru/am...gu-29-tube.html Надо только не лениться пользоваться поиском. По поводу трансформаторов от микроволновок. У них сердечник как правило проварен. Пластинки сварены друг с другом, чтобы не гудело. Разобрать без помощи болгарки бывает нереально, а после разборки эти пластинки скорее всего уйдут в мусор. Изменено 11 Января, 2016 в 17:17 пользователем tank Ссылка на комментарий Поделиться на другие сайты Поделиться
Гость igor1969 Опубликовано 12 Января, 2016 в 06:42 Жалоба Поделиться Опубликовано 12 Января, 2016 в 06:42 Да простит меня Александр, но я ТРИ раза собирал эту схему, https://forum.datagor...na-gu-32-gmi-6/ последний раз применил в драйве и ФИ 6Н3П. Ссылка на комментарий Поделиться на другие сайты Поделиться
andrew_spb Опубликовано 12 Января, 2016 в 08:04 Жалоба Поделиться Опубликовано 12 Января, 2016 в 08:04 Собственно Вы правы, трансы хоть и хорошо но придется подискать что-то проше, можно конечно сделать но вазни много. Как доноры железа подойдут трансы от бесперебойников, а из готовых (методом коммутации обмоток) подходят ТАН-57 или 59 старого образца с обмотками на 127220 которые. Есть также опыт запуска в варианте "2 транса от УПС на канал" - выглядит необычно, но работает... 1 Ссылка на комментарий Поделиться на другие сайты Поделиться
Datagor Опубликовано 13 Января, 2016 в 14:26 Жалоба Поделиться Опубликовано 13 Января, 2016 в 14:26 Ремонт трансформаторов с завареным сердечником описано, как разобрать и собрать :) Ссылка на комментарий Поделиться на другие сайты Поделиться
Гость n0byk Опубликовано 21 Января, 2016 в 16:38 Жалоба Поделиться Опубликовано 21 Января, 2016 в 16:38 (изменено) В продолжение темы, приобрел 2 транса от UPS (уже разобрал). Интересуют намоточные данные, на форуме нашел пост с такими данными выходника для ГУ-29: Сердечник ШЛ32*40. 1. 732 витка 0,28мм 5 рядов 2. 63 витка 1,25мм 2 ряда 1. 1464 витка 0,28мм 10 рядов 2. 63 витка 1,25мм 2 ряда 1. 732 витка 0,28мм 5 рядов Отвод на 4 ома от 100 витка. на 6 ом от 120. сердечник у меня немного меньше 31 Вопрос: Нужно ли пересчитывать количество витков, и на сколько изменятся показатели если мотать проводом толше 0.4 мм и примерно 2 мм? схему lynx собирать буду Изменено 21 Января, 2016 в 16:40 пользователем n0byk Ссылка на комментарий Поделиться на другие сайты Поделиться
TANk Опубликовано 22 Января, 2016 в 05:53 Жалоба Поделиться Опубликовано 22 Января, 2016 в 05:53 ... и на сколько изменятся показатели если мотать проводом толше 0.4 мм и примерно 2 мм? ... Таким проводом на каркас просто не влезут обмотки. Так что на первичную обмотку ищите 0.22-0.28 не толще. На вторичную обмотку можно приспособить и 0.4 - если сделать несколько обмоток параллельно, так чтобы общее сечение примерно соответствовало проводу ∅ 1-1.2мм. (одну обмотку проводом 1.2мм заменяем 9-ю параллельными обмотками проводом 0.4). Ссылка на комментарий Поделиться на другие сайты Поделиться
Рекомендуемые сообщения
Для публикации сообщений создайте учётную запись или авторизуйтесь
Вы должны быть пользователем, чтобы оставить комментарий
Создать учетную запись
Зарегистрируйте новую учётную запись в нашем сообществе. Это очень просто!
Регистрация нового пользователяВойти
Уже есть аккаунт? Войти в систему.
Войти