Гость felix Опубликовано 24 Мая, 2015 в 17:06 Жалоба Поделиться Опубликовано 24 Мая, 2015 в 17:06 (изменено) Здравствуйте! Вопрос такой: нужны ли теплоотводы для КТ972А и КТ973А. Схема ниже. Изменено 24 Мая, 2015 в 17:09 пользователем felix Ссылка на комментарий Поделиться на другие сайты Поделиться
Sergiy_83 Опубликовано 24 Мая, 2015 в 18:02 Жалоба Поделиться Опубликовано 24 Мая, 2015 в 18:02 Нужны, относительно небольшие. Ссылка на комментарий Поделиться на другие сайты Поделиться
TANk Опубликовано 24 Мая, 2015 в 18:45 Жалоба Поделиться Опубликовано 24 Мая, 2015 в 18:45 Лучше всего поставить их на общий теплоотвод с оконечниками. Ссылка на комментарий Поделиться на другие сайты Поделиться
Гость felix Опубликовано 24 Мая, 2015 в 18:57 Жалоба Поделиться Опубликовано 24 Мая, 2015 в 18:57 Отлично! Тогда и печатная плата поменьше будет, спасибо! Ссылка на комментарий Поделиться на другие сайты Поделиться
Гость _Victor Опубликовано 24 Мая, 2015 в 19:21 Жалоба Поделиться Опубликовано 24 Мая, 2015 в 19:21 (изменено) Нужно учесть, в оригинале применяется мс КР 1408УД1 (см. рл №2, 2003г. стр.8) Изменено 24 Мая, 2015 в 19:43 пользователем _Victor Ссылка на комментарий Поделиться на другие сайты Поделиться
Yamazaki Опубликовано 24 Мая, 2015 в 22:52 Жалоба Поделиться Опубликовано 24 Мая, 2015 в 22:52 Имхо, не самый удачный усилитель, его имеет смысл собирать только после некоторой переработки. В частности, выходной каскад имеет собственные нелинейные искажения в несколько процентов... Автор мог бы просто срисовать нормальную реализацию ВК из любого удачного усилителя и получил бы гораздо более убедительный результат. Или, например, почитать книгу Дугласа Селфа, у него все отлично разжевано по данной теме. Даже простой повторитель на tip142/147 предпочтительнее, чем то, что мы видим в исходной схеме. Ссылка на комментарий Поделиться на другие сайты Поделиться
Гость felix Опубликовано 25 Мая, 2015 в 19:00 Жалоба Поделиться Опубликовано 25 Мая, 2015 в 19:00 Имхо, не самый удачный усилитель, его имеет смысл собирать только после некоторой переработки. В частности, выходной каскад имеет собственные нелинейные искажения в несколько процентов... Автор мог бы просто срисовать нормальную реализацию ВК из любого удачного усилителя и получил бы гораздо более убедительный результат. Или, например, почитать книгу Дугласа Селфа, у него все отлично разжевано по данной теме. Даже простой повторитель на tip142/147 предпочтительнее, чем то, что мы видим в исходной схеме. Может быть, вы правы. Но отзывы по моему усилителю очень хорошие, вот и хочу попробовать. Ссылка на комментарий Поделиться на другие сайты Поделиться
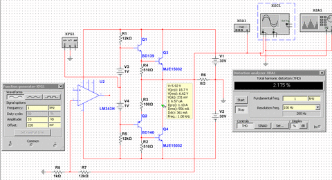
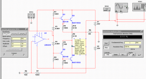
Yamazaki Опубликовано 25 Мая, 2015 в 22:00 Жалоба Поделиться Опубликовано 25 Мая, 2015 в 22:00 Загнал в симулятор. Смотрим отдельно выходной каскад. Ток покоя 85мА. Амплитуда сигнала - 10 вольт, нагрузка 8 Ом, частота 1Кгц. 2% искажений. При нагрузке 4 Ом уже 4.5% искажений. Печаль. Конечно же, это скажется на искажениях усилителя в целом. Сама схема ВК классическая, но и её умудрились испортить неправильно подобранными режимами. Надо это исправить! ... Теперь, как говорится, найдите 10 отличий: Ток покоя примерно одинаковый, разница только в предвыходе. Искажения упали в 20 раз, хотя мы просто изменили несколько номиналов. В таком виде можно собирать. Усилитель в целом с таким ВК выдаст 0.01% на 1кГц. Но и эту цифру можно улучшить, если применить более качественный высоковольтный ОУ, например, ADA4700-1. Ссылка на комментарий Поделиться на другие сайты Поделиться
Рекомендуемые сообщения
Для публикации сообщений создайте учётную запись или авторизуйтесь
Вы должны быть пользователем, чтобы оставить комментарий
Создать учетную запись
Зарегистрируйте новую учётную запись в нашем сообществе. Это очень просто!
Регистрация нового пользователяВойти
Уже есть аккаунт? Войти в систему.
Войти