Перейти к содержанию

vasdas

Неофит
  • Постов

    13
  • Зарегистрирован

  • Посещение

Весь контент vasdas

  1. Вы же пишете что у вас есть другой компьютер с другой материнской платой.
  2. Если вы спрашиваете - то напишите маркировку и производителя материнки которую хотите использовать. Сокеты совместимы для всей линейки процессоров под них (механически встанет в гнездо), но точная поддержка указывается производителем материнской платы, обычно на сайте производителя. Собственно все зависит от биоса и чипсета, тоесть - в первом должна быть прописана поддержка самого процессора , а во втором поддержка инструкций к нему.
  3. Сейчас мне доступно 500кб. поэтому все ужимал до невозможности :smile:и странно что при таких ограничениях закрыты внешние хостинги. Хотел еще пару фоток усилка выложить, но куда в 500кб...
  4. Покажу таки свое изделие, корпуса сам не делал заказывал, ибо нет ни места ни времени, коробки доводил и собирал уже сам, все из мдф общей толщиной 30мм. :biggrin: , передняя и задняя панель 40мм. вес у этих конструкций неимоверный 60-70кг каждый. Динамики нч-JL250 WEST , сч - ГДС-30-1, вч - китайский недорогой ленточник, пока временно, хочу хороший большой ЛИ , коплю деньги :smile: , поэтому и место под вч так много. Пока все настроено на слух, фильтр довольно сложный, сейчас в поисках хорошего микрофона, буду достраивать "по приборам". P.S ребята, что же вы так мало места даете в этом разделе под фото? Радикал фото у вас заблокирован - удивление...
  5. Да думаю в тех же фильтрах по питанию, ферриты хороши в фильтрах питания цифровых схем, ЦАП-ы например. Да, может сподоблюсь применить ИБП в звуке :smile:, ведь многие делают.
  6. Да я уже понял что врядли найду, интернет про такой нафталин ничего не знает :smile: . В любом случае хорошие комплектующие для дальнейшего применения.
  7. Привет всем, есть такая интересная плата, нарыл на местном блошиннике :smile:плата уже местами с перепайками , хотелось бы узнать ее первоначальное предназначение и схему. Похоже что делалась еще в ГДР.
  8. Не делайте такие вещи, это я вам как специалист компьютерной безопасности говорю, можете поиметь кучу проблем, а главное потеряете репутацию, уж лучше не получить тех денег ... Я уж не знаю где такое заведено, что в СЦ применяют подобные "средства", но это весьма черевато последствиями, ибо - читайте внимательно законодательство на предмет внедрения вредоносного кода в ПО. То что вы там смастерите екзешик или батник (на самом деле не важно можно и по другому) , есть не что иное как несанкционированное вмешательство в работу ПО без уведомления пользователя. Вообще, по сути ваши действия можно приравнять к использованию вируса-вымогателя, еще недавно они были довольно популярны в сети.
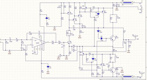
  9. При питании 28в шумы практически ушли, не идеально но - мой вердикт пока такой, схему платы нужно вернуть в ноль, как было и максимальное напряжение питания думаю вольт 45 не больше чтобы стабильно эта версия работала. Смотрел еще такую схему, в описании до 60в возможно попробую но еще заинтересовала такая модификация, но там те же 50в максимум. красным даже пометил изменения по сравнению с исходной схемой.
  10. Ну, трансы уже какие есть, будет 58в , хотя может сделаю стабилизированное питание, вольтаж и понизим, емкости 2х80в 10000μF на каждый канал, зашунтировано К40У-9 по 0.1 μF. Проблема остается та же, искажения и генерация (фон) возникает при подключении к любому источнику, если никуда не втыкать, то хоть с кабелем, хоть без него тишина в колонках и греются R30-R31 мощностью 10w по два на канал. Если кто то знает как это исправить подскажите.
  11. Наводки идут с источника, пока это компьютер, фонит даже на минимум громкости провода при отключении от источника совсем не фонят в динамиках тихо и реально напрягают R30-R31 своим нагревом, на думаю что это нормально.
  12. Спасибо, схема стандартная, перепробовал и перепаял практически весь вход, как оказалось нет шума и когда вовсе нет сигнала :) (без сигнальных проводов), похоже это такие лихие наводки, буду искать. И еще очень прилично греются R30-R31, я уже там по 10w нарастил , входное напряжение ± 58В , использовал те трансы что были, вообще эти платы ко мне случайно попали, поэтому использовал те ресурсы что были в закромах.
  13. Здравствуйте , собираю китайский Quad 405 , будет что то вроде домашнего ресивера, столкнулся с проблемой возбуждения (шуршит, попискивает) , при этом если закоротить вход то все просто отлично, никаких шумов нет все четко , стоит me5534 . Посоветуйте в чем может быть проблема, обвес для lm301 убрал...
×
×
  • Создать...